以推进教育教学改革,深化课堂教学改革,实施以学生综合素质和职业能力培养为主线的教学模式。一方面充分利用学校实训中心美容院,按照美容企业的管理理念和模式,进行生产性实训,提升学生综合技能。同时实施小老师团队管理制度,从大一学生中选拔优秀学生,利用课余时间,经过教师集中培训、大二学长一对一或一对二进行理论和技能辅导、全面考核后,根据学生的爱好、特长和表现,让学生担任技能辅导、校内美容院顾问、美容技师等不同角色的义工小老师,在仿真训练室,按照美容院的服务流程顶岗工作。小老师的培训、服务与教学相融合,全程学生由主导,老师辅助,并于每年6月份举行大一大二小老师表彰和交接仪式。小老师制度,充分发挥了学生自身的优势与特点,锻炼和培养了学生的综合能力。企业普遍反映,小老师动手能力强,适应岗位快,综合素质高,很多优秀的小老师在企业很快成长为中坚和骨干。经过几年的探索,逐渐在小老师选拔、培训、管理、使用、交接上形成了“师生相传、生生相带”的体系和制度。
1、小老师培训
实施小老师团队管理,采取分阶段、分层次、梯队式培养,利用课余时间进行教学,在小老师选拔,培训,管理上形成特色。

培训动员大会 礼仪培训

基础理论知识强化

体能训练 案例讨论

技术小组考核

技能辅导 周例会顾问总结

学长返校分享
2、小老师顶岗服务
经考核合格的小老师分成若干小组,每组5-7人分别担任校内美容院店长、顾问、美容师等职位,在仿真训练室、美容院真实的场景中顶岗工作,按照美容院的服务流程,顾客从预约到跟踪服务全程学生主导,老师辅导。每组每周值班1天,老师全程指导,每周进行经验分享总结,并上交总结报告。

接待工作 美容护理操作

护理后交流 前台服务

美容院值班小结 实训总结
3、小老师交接传承
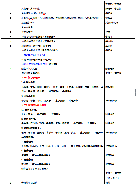
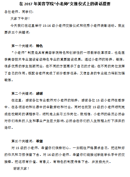
每年6月份,大二学生实习之前,举行小老师交接仪式暨优秀小老师表彰活动。

小老师交接活动方案

在小老师交接活动上的讲话

2015级优秀小老师表彰

2016级优秀小老师表彰
4、小老师发展
经过小老师的培养、锻炼,很多小老师毕业后成长迅速,很快在工作岗位崭露头角,成为企业的中坚、骨干和佼佼者。
秦晓瑞,2015届小老师,河南人。在校期间担任生产性美容院顾问兼店长。2014年7月,在北京留指间健康管理公司实习,3个月后提升到顾问,2016年至2017年担任留指间公司国展店经理、销售总监,2018年初已经入股公司。目前年薪60万以上。

周梦瑶,2016届小老师,湖北随州人。在校期间担任生产性美容院顾问、店长职务。2015年进入香港卡连弗集团。2015年7月—2016年3月市场见习讲师,2016年3月—2016年6月市场初中级讲师。2016年毕业后,进入北京留指间玉健康管理有限公司从事销售项目经理,年薪30万;2018年2月成为北京留指间亚运村店经理,年薪50万。

向晶,2016届小老师,湖北人。在校期间是生产性美容院的一名美容师,2015年进入香港卡连弗集团—里海之谜品牌市场部,底薪3500元;2015年8月31日通过公司课讲、陌拜、销售3大实战考核;2015年9月—2017年8月河北驻地美导,薪资平均1.3万;2017年8月,升职为区域经理,负责河北,山西,山东,内蒙区域;2018年2月,职位调整为大区经理,负责安徽,山东,山西,内蒙,湖北省份,年薪18万左右。目前被武汉高端会所聘为店长,年薪24-30万,并且已经入股该企业。
