
湖北省高等职业教育特色专业建设项目
自评报告
学校名称:湖北职业技术学院
学校主管部门:湖北省教育厅
专业名称:建设工程管理
立项时间:二O一四年
撰写时间:二O一八年六月
目 录
一、专业建设背景与专业建设基础………………………………………
(一)专业建设背景………………………………………………………
(二)专业建设基础………………………………………………………
二、专业建设目标与人才培养目标………………………………………
(一)专业建设目标………………………………………………………
(二)专业建设思路………………………………………………………
(三)人才培养目标………………………………………………………
三、专业建设的主要举措…………………………………………………
四、专业建设内容与成效…………………………………………………
(一)改革人才培养模式…………………………………………………
(二)改革教育教学模式…………………………………………………
(三)改革教师评价制度…………………………………………………
(四)加强实践教育体系建设……………………………………………
(五)改进人才培养质量评价……………………………………………
(六)社会服务能力建设…………………………………………………
五、经费投入及使用………………………………………………………
六、专业特色与创新………………………………………………………
(一)人才培养模式的特色………………………………………………
(二)产教融合的特色……………………………………………………
(三)社会服务的特色……………………………………………………
七、思考与展望……………………………………………………………
(一)主要问题……………………………………………………………
(二)改进措施……………………………………………………………
(三)展望…………………………………………………………………
湖北职业技术学院建设工程管理专业于2000年经湖北省教育厅批准正式开设,已经培养了14届毕业生,年均招生规模达107人。根据《省教育厅关于公布2014年立项建设的省级高等职业教育品牌专业与特色专业名单的通知》(鄂教职成[2015]4号),建设工程管理专业被批准立项建设省级特色专业。专业现有专任教师32人,兼职教师库40人,在校学生271人。三年来,建设工程管理专业教学团队在人才培养模式创新、教育教学方式改革、教师评价制度建设、完善实践教育体系、教育质量评价建设、社会服务能力建设等方面取得了较好的成绩。创新了以师徒制为特征的专业人才培养模式,专业人才培养模式多次被全国校长联席会采纳向全国展示,人才培养模式研究与实践获湖北省高等学校教学成果二等奖,与合作企业创新成立了校企联合党支部,将党建工作向企业延伸,建筑技术学院党总支评为湖北省先进基层党总支,1门课程升级为国家精品资源共享课,编写了3本特色教材,建成BIM等技术中心,进行虚拟仿真教学,开发与信息技术融合的课程6门,1名教师被国家六部委授予“全国职教先进个人”, 专业团队成为服务孝感建筑行业的主力军,每年培训服务在七千人次以上,学生近三年在全国建筑工程识图、全省工程造价、建筑CAD、工程测量全部拿一等奖,毕业学生受到社会的普遍欢迎,近三年毕业生就业率达到98%以上,在湖北省乃至全国高职同类专业中产生了重要的影响和示范辐射作用。较好地完成了湖北省高等职业教育建设工程管理特色专业建设项目。
一、专业建设背景与专业建设基础
(一)专业建设背景
1.我国建筑业在未来的较长时间内将保持稳定增长,支柱产业地位稳固。
改革开放以来,我国建筑业取得了长足的发展,近年其产值一直保持增长趋势,2012年前,同比增长都在20%以上,2012年以后,受国家对房地产业严格调控影响,减缓了增长势头,但每年建筑业总产值依然保持在高位运行,建筑业有力地支持国民经济健康持续发展,支柱产业地位稳固。
据分析,我国的建筑业目前正处于大周期下滑、小周期筑底的嵌套重叠阶段,“十三五”期间,是我国建筑企业转型发展的关键时期,本期间我国建筑业增加值实际增速将保持在8%-9%之间。而且在未来的较长时间内,我国建筑业将保持稳定增长,理由如下:
(1)“一带一路”国家战略打开国际建筑市场,“一带一路”辐射范围涵盖东盟、南亚、西亚、中亚、北非和欧洲。据测算,未来10年每年亚洲基础设施的投资规模约8000亿美元,将为中国建筑企业大规模进军国际建筑市场创造有利条件,也将为目前低迷的中国建筑业带来新的希望。
(2)城镇化建设是我国推动经济发展的重要抓手,城镇化是我国现代化建设的必由之路,也是保持经济持续健康发展的强大引擎。城镇化建设将持续三十多年的时间,并将带来一个巨大的建筑市场。在城镇化建设的带动下,房地产、建筑业等行业将继续保持增长趋势。
(3)国家经济政策将加大棚户区和城乡危房改造的投资,对未来建筑市场十分有利。
(4)随着城市轨道交通、现代物流、新兴产业和增强制造业核心竞争力等重大工程包的推进,相关的基础设施建设也是建筑行业较大的市场蛋糕。
孝感市是1989年被国家建设部、农业部和国务院贫困地区经济开发领导小组首批确定的国家建筑劳务基地之一,仅在外地从事建筑产业者已达50多万,建筑劳务年收入高达50亿元。受传统孝文化的影响,孝感市建筑从业人员有很好的信誉,在全国各地很受欢迎,哪里有建筑工程项目,哪里就有孝感人,1000多个建筑队伍活跃在全国各地,国家重大的建筑工程项目几乎都有孝感人参与,“抹灰工”已成为孝感市响当当的劳务品牌。
湖北省“十三五”期间要加快推进新型城镇化,构建现代化基础设施体系,建成“祖国立交桥”。孝感市“十三五”期间提出要加快城乡一体化步伐,推进孝感国家新型城镇化综合试点,建设百万人口大城市为核心的现代城镇体系。这些都有利于区域建筑行业的发展。
2.建筑业的稳定增长依然需要大量的建设工程管理人才。
在最新一轮的经济周期中,建筑行业随着中国GDP的增长而稳步增长,建筑业的转型升级、打造国际化品牌依然需要大量的建设工程管理人才。
(1)中国建筑企业要打造国际化品牌,进入国际市场需要人才支撑。
品牌是建筑企业打开国际市场的金钥匙,是进入国际市场的资格证,是立足国际市场的奠基石。中国建筑企业不仅要“走出去”,更要“走进去”;还要打造国际化品牌,以国际化的品牌力跻身世界建筑强企之列。打造品牌、进入国际市场需要人才支撑。
(2)建筑业的转型升级,需要大量的高素质技术技能型人才。
随着中国城市化进程的逐步推进,中国建筑企业要积极适应国际建筑新潮流、新趋势,加快转变建筑理念,调整产业结构,重建业态模式,加快技术创新,不断提高建筑产业现代化、信息化水平。这些建需要大量的高素质技术技能型。
(3)建筑行业进入壁垒,人才将是企业的核心竞争力之一
我国建筑业的数量多、企业规模呈“金字塔”状,即存在极少量大型企业、少量大中型企业和众多小微型企业。近年来,建筑行业的进入壁垒,主要体现在国家对建筑业企业实行比较严格的市场准入和资质审批、认定制度。政府根据各企业的经营业绩、资金、技术、人员、装备、生产安全等状况,核准其资质等级,核定其承揽业务的范围,并实行按年受审动态考核。少量大中型企业和众多小微型企业要想发展,必须提升技术开发能力和管理水平上,人才将是企业的核心竞争力之一。
(4)区域经济的发展需要众多的建筑专业管理人才。
根据湖北省建筑业的现状分析,建筑施工一线人员素质成为制约其发展的瓶颈。在180余万从业人员中,生产一线的操作人员技能水平较低,绝大多数专业基础知识薄弱,后劲发展不足,施工一线技术应用和管理人才数量依然较缺。据2106年9月统计,孝感市建筑企业有389家(其中一级企业22家),按照每家每年企业平均5人需求预算,每年需求近2000人,考虑到建筑专业人才的流动性较大,需求人数比这个数远远还要大。针对整个湖北省来讲,湖北省“十三五”期间要加快推进新型城镇化,构建现代化基础设施体系,建成“祖国立交桥”,预测每年需求人数在3万人以上。
稳定增长的建筑业需要大量富有创新思想、动手能力强的高素质技术技能型人才。企业对高职建设工程管理专业毕业生的要求是“懂技术、能施工、会管理,具有创新精神、良好职业道德”。近年来,我院培养的建筑工程专业学生得到社会的广泛好评,就业形式良好。在此基础上,建设工程管理专业应紧跟“中部崛起”的时代步伐,抓住湖北省建成“祖国立交桥”、武汉列为国家全面创新改革试验区和孝感“打造建筑强市”的历史机遇,为社会培养优质人才,满足社会经济发展需要。
(二)专业建设基础
经过十多年的建设,建设工程管理专业在人才培养模式创新、课程建设、教学团队建设、实习实训基地建设以及社会服务等方面取得了较好的成绩,形成了较好的基础。
1.建设工程管理专业是学校重点建设专业。
孝感市是建筑之乡,建设工程管理专业是与区域经济结合最为紧密的专业之一。2008年,被湖北省教育厅确定为第五批教学改革试点专业; 2008年被确定为国家示范重点建设专业项目,2011年顺利通过验收;2010年被湖北省建设厅批准为建筑施工特种作业人员培训基地;2010年被确定为湖北省支柱产业人才培养计划项目。2011年被教育部、中央财政部确定为提升专业服务产业能力项目,2013年顺利通过验收。2013年被湖北省教育厅确定为省级重点专业。
2.建筑技术实训基地是湖北省高等职业教育建筑技术实训基地。
建有建筑材料展示室、建筑工程测量实训室、建筑构造模型室、建筑施工技术实训中心、屋面与防水工程施工实训室、建筑工程施工质量检测实训室、特种工培训基地等校内实训基地,设备总价值659.3万元;与湖北全洲扬子江建筑工程公司等34家建筑企事业单位建立了密切合作关系。2013年被湖北省教育厅认定为湖北省建筑技术高等职业教育实训基地。
二、专业建设目标与人才培养目标
(一)专业建设目标
以服务发展为宗旨,以促进就业为导向,以培养建设工程管理一线高素质技术技能型人才为目标。深化教育教学改革,构建特色鲜明的专业人才培养模式;以职业道德、职业精神和专业技能培养为核心,完善实践教育体系;以适应学生需求和信息技术的运用,改革教育教学方式;以改革教师评价制度为突破口,强化师资队伍建设;以学生职业道德、职业能力、就业质量和用人单位满意度为重要考核指标,改进教育质量评价;以学校智力物力资源为依托,提高社会服务能力。经过三年的建设,把建设工程管理专业建设成有鲜明职教特点和良好社会声誉的特色专业。
(二)专业建设思路
为了实现特色专业建设目标,我们必须深入研究特色专业建设的内涵,理顺建设思路,总结为六个方面:
1.注重一个提升:提高人才培养质量和专业内涵为目的,提升服务区域或行业发展能力。
2.整合两种资源:完善校内教学资源,整合企业教学资源。
3.强化三个能力:分阶段强化学生专项基础能力、综合实务能力、岗位实践能力。
4.建立四个体系:人才培养模式体系、专业课程体系、考核评价体系、社会服务能力体系。
5.从五个方面着力:创新人才培养模式、深化产教融合、强化互联网+教育、提高师资队伍水平、提升社会服务能力。
6.建设六项内容:人才培养模式改革、教育教学模式改革、教师评价制度改革、加强实践教育体系建设、改进人才培养质量评价、社会服务能力建设。
(三)人才培养目标
1.人才培养目标
面向建筑行业,培养适应建筑施工管理第一线需要,牢固掌握施工员岗位(群)所需要的基础理论知识和基本技能,重点掌握建筑施工技术管理、建筑施工组织与管理、施工质量与安全管理等职业技能,具有良好的职业态度和创新创业精神,德、智、体、美全面发展的高素质技术技能型人才。
2.人才培养规格
(1)能力目标
△专业能力
①具有识读建筑施工图并能抄绘施工图的能力;
②具有施工现场测量放线的能力;
③具有建筑工程材料的选择、验收和检测能力;
④具有施工实施及施工质量验收规范的运用能力;
⑤具有分析构件和结构受力及计算的能力;
⑥具有根据工程项目特点与实际情况,编制单位工程施工组织设计的能力;
⑦具有编制工程预结算能力;
⑧具有工程施工安全管理能力;
⑨具有进行招投标文件的编制能力;
⑩具有计算机操作基本技能,能熟练运用CAD、工程项目管理、工程造价等专业软件;
⑪具有建设工程管理资料记录、收集、处理和整理能力;
⑫能以相关国家标准、行业标准和法律法规为依据,并运用管理原理进行工程项目管理。
△方法能力
①具有新技术、新工艺、新材料的学习和运用能力;
②具有收集处理信息的能力;
③具有制定工作计划的能力;
④具有发现问题、分析问题和解决问题的能力;
⑤具有创新思维能力。
△社会能力
①具有较强的口头与书面表达能力;
②具有较强的人际沟通能力;
③具有较强的团队协作能力。
(2)知识目标
①懂马克思主义、毛泽东思想、邓小平理论的基本原理,了解哲学、经济、法律、科学等方面的基本知识;对文学、艺术、伦理、历史、社会学及公共关系学等人文基础知识进行一定修习;了解创新的原理与方法,掌握创新的工具和手段;
②具有基本的计算机基础知识和英语知识;
③能正确表述建筑法律法规相关知识内容;
④能正确陈述构件和结构受力及计算的基本内容;
⑤能正确表述国家制图标准中关于建筑制图基本规定、投影原理、施工图识读要点;
⑥能够陈述材料的基本性质,建筑物的组成、构造原理、常用建筑构件、建筑配件和主要构造做法;
⑦能陈述建筑工程项目施工原理及工艺流程,表述建筑工程施工质量验收规范的基本规定;
⑧能准确表述水准仪测量、经纬仪测量、全站仪测量的知识,以及熟练陈述建筑施工测量原理;
⑨能陈述施工组织设计的基本原理、安全施工管理基本内容;
⑩能准确表述建筑工程计量计价规则和预结算编制、招投标文件编制内容;
⑪能准确表述CAD、工程项目管理、工程造价等专业软件的基本内容;
⑫熟练陈述建设工程管理资料记录、收集、处理和整理基本内容;
⑬能陈述管理学基本原理、建筑工程经济管理等基本内容。
(3)素质目标
①“两型”意识(资源节约型、环境友好型);
②良好的思想品德、集体主义精神和高度的责任感;
③良好的质量意识、安全意识;
④技术法规意识和创新创业意识;
⑤坚强的意志、健康的心理和体魄。
三、专业建设的主要举措
自2014年项目立项以来,湖北职业技术学院成立了建设专班,制定了项目建设方案和建设任务书,对建设任务进行了分解,做到领导得力,协调顺畅,分工明确,任务具体。按照《省教育厅关于组织开展高等职业教育省级品牌专业与特色专业建设的通知》(鄂教职成[2014]8号)文件要求,稳步推进建设工程管理特色专业建设。具体举措为:
1.成立了工作专班,加强统筹和协调。
学校分管教学的李校长统一负责,教务处、人事处、科研处、校企合作处、建筑技术学院等作为成员单位,协调专业建设各项要素,强化相关职能部门支撑保障作用,确保各项政策措施的一致性、系统性和有效性。
2.制定方案和任务书,明确目标和内容。
按照湖北省特色专业建设要求,制定了《湖北职业技术学院建设工程管理特色专业建设方案》和《湖北职业技术学院建设工程管理特色专业建设任务书》,明确特色专业建设目标和内容。
3.千斤重担大家挑,人人身上有指标。
对照建设方案和建设任务书,对建设任务进行了分解,让团队成员都承担建设任务,做到“千斤重担大家挑、人人身上有指标”,人人参与项目,人人在项目中提升。
4.结合教学常规工作,按照进度计划推进。
将特色专业建设与常规工作结合起来,把特色专业建设的要求作为日常工作的目标加以推进,将两者融合,避免出现“两张皮”的现象 。通过特色专业建设,来提升和改进日常教学工作。做到常规工作扎实做,特色工作创新做。
5.整合企业资源,实现校企良性互动。
成立校企联合党支部,优化校企合作平台,完善校企合作制度,明确校企双方的责权利,让企业参与人才培养全过程,不断深化校企合作,实现校企良性互动。
6.定期总结核查,确保项目建设实效。
定期对特色专业实施过程、进度和效果进行跟踪检查和督促,对项目建设方向和阶段性目标落实情况进行及时检查,发现问题,及时纠偏。
四、专业建设内容与成效
(一)改革人才培养模式
1.建设内容
序号 |
建设内容或任务 |
完成情况 |
1 |
人才市场需求及职业岗位能力要求调研 |
已完成 |
2 |
毕业生跟踪调查 |
已完成 |
3 |
生源质量摸底及分析 |
已完成 |
4 |
完善和推广以“以‘师徒制’为特征的‘工程项目引导、能力分段提升’的工学结合人才培养模式” |
已完成 |
5 |
制定工学结合、动态先进的课程体系 |
已完成 |
6 |
开发与修订15门专业课程标准 |
已完成 |
7 |
与企业合作共编《建筑工程测量》、《建筑CAD》2本工学结合教材 |
已完成 |
8 |
完善普通高中生升高职专业人才培养方案 |
已完成 |
9 |
制定“三校生”升高职专业人才培养方案 |
已完成 |
10 |
制定以能力评价为核心的多元化质量评价体系 |
已完成 |
2.建设成效
(1)创新了“以‘师徒制’为特征的‘工程项目引导、能力分段提升’的工学结合人才培养模式”
针对建设工程管理专业培养目标,创新了“以‘师徒制’为特征的‘工程项目引导、能力分段提升’的工学结合人才培养模式”,构建建设工程管理专业师徒制下的课程体系、运行体系和保障体系。该模式根据建设工程管理专业人才成长规律,将职业能力培养分为专项基础能力、综合实务能力和顶岗实践能力三个阶段,同时根据每个阶段能力形成特点,开发恰当的的“师徒制实训项目”,并创新了师徒制实施的三种形式——“项目形式师徒制”、“跟岗形式师徒制”和“顶岗形式师徒制”,实现了专业与产业对接,课程内容与职业标准对接,教学过程与生产过程对接,有效培养学生的职业能力。

以师徒制为特征的“工程项目引导、能力分段提升”工学结合专业人才培养模式
(2)构建了以师徒制为特征的专业课程体系
围绕专业人才培养目标,融入职业标准,在充分进行行业企业调研和施工员典型工作任务分析的基础上,构建了以师徒制为特征的专业课程体系。
建设工程管理专业课程体系
类型 |
课程名称 |
学期 |
类型 |
师徒制实训项目 |
学期 |
基础平台(公共课、专业基础课) |
入学教育 |
1 |
专项基础能力 |
建筑识图 |
1-2 |
国防安全与军事训练 |
1 |
思想道德修养与法律基础 |
1 |
毛泽东思想和中国特色社会主义理论体系概论 |
2 |
形势与政策 |
1-2 |
材料进场检测与验收 |
1 |
体育 |
1-4 |
计算机公共基础 |
1-2 |
大学英语 |
1-2 |
建筑测量放线 |
2 |
求职与创业 |
5 |
大学生心理健康教育 |
1 |
应用数学 |
2 |
应用文写作 |
1 |
CAD制图 |
3 |
建筑材料检测与应用 |
1 |
建筑构造 |
1 |
施工图识读与会审* |
1-2 |
建筑力学与结构 |
2 |
工种实训 |
3 |
土力学与地基基础 |
3 |
建筑工程测量 |
2 |
建筑CAD |
3 |
理论实践一体化(专业课) |
建筑施工技术* |
3 |
综合实务能力 |
施工方案编制实训 |
3 |
建筑工程成本控制与管理* |
3 |
建筑设备安装识图与施工工艺 |
3 |
钢结构 |
5 |
建筑工程预算编制实训 |
3 |
建筑施工组织与管理* |
4 |
建筑工程质量管理* |
4 |
建设工程管理资料管理 |
5 |
施工组织设计实训 |
4 |
建筑工程招投标与合同管理 |
5 |
建筑工程安全管理 |
5 |
建筑法规 |
4 |
工程质量检查与验收实训 |
4 |
建筑工程项目管理 |
5 |
BIM基础 |
4 |
招投标文件编制实训 |
5 |
工种实训 |
3 |
工程造价软件应用 |
4 |
技术资料编制与归档实训等 |
5 |
岗前就业培训 |
5 |
顶岗实践 |
顶岗实习 |
6 |
顶岗实践能力 |
顶岗实训 |
6 |
基础平台课程保留了传统教学系统性强、信息量大的优点,授课以校内专职教师为主,主要集中于第一学期实施,该课程为学生的职业发展和终身发展奠定基础;理论实践一体化课程按照建筑施工管理过程开设,充分体现工学结合特点,以双师素质教师和企业的能工巧匠教学为主,主要集中于第2-4学期实施,让学生系统地掌握专业基本理论和技术,建立职业生涯可持续发展的知识框架。师徒制实训项目包括专项基础技能实训、综合实务技能实训和顶岗技能实训三个部分,该项目的教学以实践能力强的师傅指导为主,贯穿人才培养全过程,是对平台课程和理论实践一体化课程中职业能力培养的强化。
(3)建立了建设工程管理专业师徒制下的运行体系
“基础平台”课程和“理论实践一体化”课程教学运行管理保留了学校传统管理的优势,同时,重点突出和创新了“师徒实训项目”教学的运行管理。
①专项基础能力实训环节
该实训环节主要在校内实训基地,部分也可以直接到师傅所在的建筑工地实施,由能工巧匠当师傅,采用“技能项目式,项目师徒制,师徒双向选择”形式进行,即由企业的能工巧匠开出技能项目,如建筑识图、CAD制图、建筑测量放线、工种实训、材料进场检测与验收等,学生根据开出的项目书面申请选择师傅,师傅根据学生的申请以每6-18人为一班,以口传身授为主要教学形式,利用每天2-4学时的时间进行为期5-10周的边干边学,逐一培养学生的专项基础能力,学生在专项技能基础训练阶段至少3项技能合格才能进入综合实务技能训练阶段。该实训环节主要集中于第1-2学期。


专项基础能力培养阶段实施“项目形式的师徒制
②综合实务技能训练环节
该实践环节主要在学校所在城区校外实习基地,由企业技术管理人员当师傅,每3-8名学生为一组,全程跟踪一个建筑工程项目。学生上午在学校上课,下午到施工现场跟着师傅实践,学生通过边看边学,同时配合“建筑材料检测与应用”、“建筑工程测量”、“建筑施工技术”、“建筑施工组织与管理”、“建筑工程质量管理”等理论实践一体化课程的教学,全面巩固和熟练掌握各种典型建筑结构类型建筑施工技术、工艺流程、质量验收要点和施工组织设计方法、建筑工程造价编制等。学生每周每组要填写施工周记,记载施工技术要点、工艺流程、学习心得等,学习结束后还要以小组为单位分基础工程、主体工程、装饰装修工程3个阶段进行学习陈述和答辩,答辩通过才能进入顶岗实习环节。该实训环节主要集中于第3-4学期。





师徒制学习中期汇报会
③顶岗技能训练环节
通过与大型建筑企业深度合作,采取先招生后招工的形式,学生和企业在双向选择的基础上,学生入校时学生、学校、企业签订实习就业协议,明确学生、学校、企业三方的目标和责任,顶岗实习前校企共同制定《学徒顶岗实习手册》,明确顶岗轮岗岗位——施工员和安全员,明确带徒的师傅人选和工作职责,并要求师徒签订协议书。顶岗实习中建立了校企定期沟通协调机制,对师徒实行双重管理。学徒须认真学习并填写《师徒学习手册》,至少完成20篇顶岗实习周记,每篇实习周记300字以上,实习周记须有企业师傅的签字,每学期学生还要撰写2000字以上的实习总结报告并答辩,由校企双方共同对学生实习情况进行答辩考核。顶岗合格及以上的学生由学校和企业一起颁发“企业工作经历证书”,并由合作单位录用;顶岗不合格的学生责成重修,不能被合作单位录用。该实训环节主要集中于第5-6学期。

顶岗实践师徒制分组安排

师徒学习手册

师徒学习手册

顶岗实习考核
(4)建立了建设工程管理专业师徒制的保障体系
①按照互利共赢原则深化校企合作
2014年9月,采取“先招生再招工”形式,与泰森浩建设工程有限公司合作举办师徒制实验班,明确学生学徒的双重身份,学校企业的双重主体,按照培养学时比例,校企收取学费并相应承担办学经费,成立校企联合党支部,将党建工作向企业延伸,建立健全涵盖情感、激励、利益、运行、约束、沟通协调等机制在内的校企一体化育人长效机制。

校企共同育人
②按照实践性实用性原则建设实训基地
按照“五个一”模式(即围绕一项专业技能,组建一个师傅团队,建立一个师徒工作室,成立一个专业技能协会,带好一批徒弟)建设了5个专项基础技能实训基地,分别是建筑识图、建筑CAD、建筑测量、材料检测、工种操作专项基础技能实训基地。根据建筑工程项目具有一次性、单件性、体量庞大,不可移动、施工周期长、隐蔽节点多等特点,加强与当地建筑企业合作,整合社会资源,把综合实务技能实训基地建在学校周边的施工现场。建立现代学徒制班,在企业建立了顶岗实习教师工作室、多功能教室,定期组织带徒师傅进行教育教学能力培训,交流带徒经验,在工地施工现场预留师徒住宿间,建设示范性顶岗实践技能实训基地。
③按照开放性标准化要求加强质量管理
根据完成施工员岗位任务的需要,结合施工员职业资格考证要求、合作就业单位的实际以及学生职业发展需要,确定人才培养目标的知识、能力、态度方面的具体标准,并认真研制15门课程质量标准和施工员、安全员岗位技能标准,并强化质量标准的刚性管理。同时,把职业资格的通过率、企业满意率、学生满意率作为质量评价的关键指标,并适应现代学徒制教学方式的多样性需要,创新质量考核的方式方法,既采用书面考核,也采用技能操作考核;既采取过程考核,也采取结果考核;既对师徒期满作品考核,也对工作绩效考核。
(5)推广与应用
建设工程管理专业“以‘师徒制’为特征的‘工程项目引导、能力分段提升’的专业人才培养模式”成果的应用激发了学生的学习热情,有效培养了学生的职业能力,提高了人才培养质量,同时盘活了社会资源,节约了培养成本,增强了办学实力,受到师生和社会的高度赞誉,产生了较为广泛的社会影响。
编著的师徒制教材《施工图识读与会审》被评为国家十二五规划教材,课程《施工图识读与会审》2016年被评为首批国家精品资源共享课,《建设工程管理专业人才培养方案》入选《湖北省示范性高职院校专业人才培养方案选编》。
《建设工程管理专业“现代学徒制”人才培养模式改革与实践》入选2011年全国高职高专校长联席会案例和《湖北省示范性高职院校工学结合人才培养模式改革案例选编》,《以“师徒制”为特征的“工程项目引导能力分段提升”建设工程管理人才培养模式案例》和《建设工程管理专业“泰森班”现代学徒制人才培养案例》分别于2013、2015年入选全国高职高专校长联席会案例。该项目成果3次在湖北省土建教学指导委员会年会上从不同角度交流,2次在湖北职业技术学院校内交流,湖北职业技术学院汽车检测与维修等4个专业在此带动下开展了师徒制人才培养模式的试点改革,近三年来,山西建筑职业技术学院、湖北城市建设职业技术学院等十余所省内外高校来校考察学习师徒制。该项目师徒制的人才培养模式实践与研究于2018年2月被评为第八届湖北省高等学校教学成果二等奖。
采用师徒制人才培养模式显著提高了学生职业技能水平,自2012年至2017年,学生连续3届在全国建筑工程识图技能竞赛中荣获团体特等奖,连续4届在湖北省工程造价技能大赛中荣获团体一等奖,连续4届在湖北省建筑CAD技能大赛中荣获一等奖,2016年在湖北省首届建筑工程测量技能大赛中荣获团体一等奖。
《创立联合党支部深化校企合作》案例获2015年湖北职业技术学院工作创新奖,建筑技术学院党总支因此被评为2016年湖北省先进基层党组织,中国教育报、孝感电视台、中国高职高专教育网等国内多家主流媒体进行了专题报道,产生了广泛的社会影响。
(二)改革教育教学模式
1.建设内容
序号 |
建设内容或任务 |
完成情况 |
1 |
《建筑工程测量》、《建筑CAD》、《建筑施工技术》、《建筑施工组织与管理》课程学做合一教学项目开发 |
已完成 |
2 |
学分制、师徒制、走班制、分层教学等教学设计及相关管理制度。 |
已完成 |
3 |
《建筑构造》、《建筑工程测量》2门课程的重难点微课制作 |
已完成 |
4 |
《施工图识读与会审》、《建筑施工技术》2门网络在线测试系统开发 |
已完成 |
5 |
建立科学合理的课堂教学质量分析、评比、反馈制度 |
已完成 |
6 |
考教分离制度体系建立 |
已完成 |
2.建设成效
(1)创新了5门课程教学模式
创新了5种课程教学模式:“依图看物,照物识图,循环强化,应用提升”的《施工图识读与会审》课程教学模式,“对照建筑实物、理论实践合一”的《建筑构造》课程教学模式,“跟踪项目,全真教学,多线并行,双师指导”的《建筑施工技术》课程教学模式,“一看二做三总结、模拟应用促提升”的《工种实训》课程教学模式,“现场体验、案例教学”的《建筑工程质量管理》课程教学模式。多种教学模式的灵活运用,提高了教学效果,保证了课程的教学质量。
《施工图识读与会审》课程教学模式
依图看物,照物识图,循环强化,应用提升

《建筑构造》课程教学模式
对照建筑实物,理论实践合一

《建筑施工技术》课程教学模式
跟踪项目,全真教学,多线并行,双师指导

《工种实训》课程教学模式
一看二做三总结,模拟应用促提升

《建筑工程质量管理》课程教学模式
现场体验,案例教学

(2)推行专业课程项目化教学改革,提高学生学习兴趣
制定《建筑技术学院课程项目化改革实施方案》,对每门课程按照“实践性、相关性、思考性、科学性”的原则设计若干课程项目,每个课程项目立足职业岗位要求,与学生未来的职业实践相关联,与典型的职业工作任务或工作项目对接,并与国家相关的职业资格标准要求相衔接,且具有可操作性。技能项目在内容组织方面,打破了思维定势和知识的学科逻辑,围绕职业能力的实现,将课程中有关的理论知识按照一定的规律分配渗透到各项目中去,让学生在“做中学、学中做”,并在做的过程中来寻找职业岗位所遵循的工作逻辑,让学生能富有智慧地完成工作任务。通过真实案例、真实项目激发了学生的学习兴趣、探究兴趣和职业兴趣。
示例:2015-2016学年第二学期专业课程项目统计表
建设工程管理专业课程项目统计表
课程:建筑工程测量 |
任课老师:付仁俊 |
项目序号 |
项目名称 |
实施时间 |
实施地点 |
班级 |
1 |
建立±0.000m标高控制桩 |
3月17日(周四)第3-4节课 |
测量控制点 |
1507201/202 |
2 |
基坑开挖深度控制测量 |
3月24日(周四)第3-4节课 |
综合楼地下通道 |
1507201/202 |
3 |
全站仪放样建筑物角桩 |
5月26日(周四)第3-4节课 |
测量控制点 |
1507201/202 |
课程:建筑构造 |
任课老师:李祥 |
项目序号 |
项目名称 |
实施时间 |
实施地点 |
班级 |
1 |
湖北职院校园墙体组砌方式构造拍摄及构造分析 |
4月1日(周五)第1-4节 |
3号楼楼底 |
1507201/202 |
2 |
湖北职院校园散水构造拍摄及构造分析 |
4月8日(周五)第1-4节 |
东区食堂 |
1507201/202 |
3 |
湖北职院校园构造柱构造拍摄及构造分析 |
4月8日(周五)第1-4节 |
3号楼楼底 |
1507201/202 |
4 |
湖北职院校园楼梯构造拍摄及构造分析 |
5月13日(周五)第1-4节 |
教学楼 |
1507201/202 |
5 |
湖北职院校园平屋顶构造拍摄及构造分析 |
5月27日(周五)第1-4节 |
图书馆 |
1507201/202 |
6 |
湖北职院校园坡屋顶构造拍摄及构造分析 |
6月3日(周五)第1-4节 |
12栋屋顶 |
1507201/202 |
课程:土力学与地基基础 |
任课老师:喻磊 |
项目序号 |
项目名称 |
实施时间 |
实施地点 |
班级 |
1 |
土力学地基事故案例分析 |
4月19日(周二)1,2节课 |
东校区2号教学楼 |
1507202 |
2 |
边坡稳定性案例分析 |
5月17日(周二)1,2节课 |
东校区2号教学楼 |
1507202 |
课程:工程造价软件应用 |
任课老师:肖瑾 |
项目序号 |
项目名称 |
实施时间 |
实施地点 |
班级 |
1 |
1#办公楼广联达预算钢筋算量 |
2月29日至4月15日 |
学校西区1号楼802机房 |
1407201、202、203 |
2 |
1#办公楼广联达预算图形算量 |
2月29日至4月15日 |
学校西区1号楼802机房 |
1407201、202、203 |
3 |
1#办公楼广联达套项计价 |
2月29日至4月15日 |
学校西区1号楼802机房 |
1407201、202、203 |
课程:建筑施工组织与管理 |
任课老师:徐秀山 |
项目序号 |
项目名称 |
实施时间 |
实施地点 |
班级 |
1 |
南校区教学楼基础分部工程施工进度计划编制(横道图) |
2016.4.11 -2016.4.15 |
南校区工地 |
1407201、202、203 |
2 |
南校区教学楼工程网络计划编制(单代号) |
2016.5.16 -2016.5.20 |
南校区工地 |
1407201、202、203 |
课程:建筑法规 |
任课老师:刘皓 |
项目序号 |
项目名称 |
实施时间 |
实施地点 |
班级 |
1 |
施工合同订立 |
4月18日(周一)第5-6节课 |
601教室 |
1407201、202、203 |
课程:建筑工程监理概论 |
任课老师:温佩玺/李祥 |
项目序号 |
项目名称 |
实施时间 |
实施地点 |
班级 |
1 |
红光村住房改造工程基础工程现场教学 |
2016.4.18-2016.4.22 |
工地 |
1407201、202、203 |
2 |
红光村住房改造工程主体结构工程现场教学 |
2016.6.1-2016.6.8 |
工地 |
1407201、202、203 |
课程:建筑工程技术资料管理 |
任课老师:丰晓灿 |
项目序号 |
项目名称 |
实施时间 |
实施地点 |
班级 |
1 |
模拟南校区1#教学楼砌体结构分项工程质量验收记录表的编制与组卷 |
2016.4.18-2016.4.22 |
教室 |
1407201、202、203 |
2 |
模拟南校区1#教学楼钢筋分项工程质量验收记录表的编制与组卷 |
2016.4.25-2016.4.29 |
教室 |
1407201、202、203 |
课程:建筑工程质量管理 |
任课老师:夏艳华 |
项目序号 |
项目名称 |
实施时间 |
实施地点 |
班级 |
1 |
学校教学楼钢筋分项工程检验 |
2016.4.14-2016.4.18 |
工地 |
1407201、202、203 |
课程:管理与沟通 |
任课老师:高俊强/马文涛 |
项目序号 |
项目名称 |
实施时间 |
实施地点 |
班级 |
1 |
大禹传奇2期工程开盘活动计划编制 |
2016.3.31-2016.4.5 |
601、602教室 |
1407201、202、203 |
(3)深入推进综合绩点学分制改革
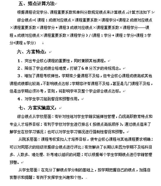
按照人才培养方案中各门课程及教学环节的学时量,确定每门课程的学分;根据课程设定学分、课程重要系数和单科分数规定绩点来计算绩点;综合绩点的计算是通过开发专门软件自行计算的,逐科累计,每出来一科成绩就自动计算一次,直到所有科目成绩都出来,计算出最终的综合绩点。学生综合绩点只有达到规定的最低值才能正常毕业。
综合绩点学分制改革实现了各类课程之间的学分互换,使学生能够真正的实现“选我所爱,爱我所选”。激发学生的学习积极性、主动性和独立性,有利于因材施教,有效地开发学生的潜能。


(4)信息化技术在教学的运用
①开发完成6门专业课程在线测试系统
完成专业课程试题库,推行考教分离制度,开发建成《施工图识读与会审》、《建筑施工技术》、《建筑材料》、《建筑工程成本控制与管理》、《建筑构造》、《建筑法规》6门课程网络在线学习测试系统和手机APP软件。开发建成《建设工程管理专业水平综合测试》、《工程造价专业水平综合测试》、《建筑工程技术专业水平综合测试》、《道路与桥梁工程技术专业水平综合测试》、《楼宇智能化专业水平综合测试》5个专业水平在线学习测试系统。在线测试系统可随机组题、随时测试、随时巩固,强化学生掌握专业知识。
在线测试系统网址链接:

开发完成6门课程在线测试系统

在线测试

手机APP在线测试软件
②完成3门专业课程重难点微课制作
完成《建筑构造》、《建筑工程测量》、《建筑施工技术》3门课程的重难点微课制作,广泛利用微课短小精致、图文并茂、重点突出、反复播放等优点,让学生随时随地自主学习专业内容。

微课网址链接:
③运用BIM技术建立建筑模型,三维展示建筑构造
成立BIM技术中心,运用BIM技术建立建筑模型,对一些隐藏在建筑内部的构造部分,通过三维仿真技术,变平面图形为立体实物,变抽象为具体,从多角度、全方位展示建筑内部构造节点,使学生通俗易懂,激发学生的学习的热情。

BIM技术中心

BIM技术建模

BIM技术建模
④利用信息技术管理课堂
利用课堂派在线管理平台,对授课班级进行管理、作业在线批改、成绩汇总分析、课件分享、在线讨论等服务,提高课堂管理效率。

课堂派管理平台


⑤《建筑与结构施工图识读》精品在线开放课程建设提升专业课程信息化水平
专业课程《建筑与结构施工图识读》课程被学校立项为精品在线开放课程建设,该课程在原国家精品资源共享课的基础上,以丰富的立体模型、生动的三维动画高水平高质量要求制作,目前已顺利完成全部视频制作,2018年9月将上线运行,后续其它专业课程将陆续建设。
通过精品在线开放课程建设,提升专业课程信息化水平,增强课程吸引力,从而提高课程教学质量和教学效果。


⑥课程信息化教学案例入选2016年全国高职高专校长联席会议成果展
“课堂‘遇上’互联网,以‘《施工图识读与会审课程》’为例”案例入选2016年全国高职高专校长联席会成果展,信息技术与课堂教学融合效果明显。

(三)改革教师评价制度
1.建设内容
序号 |
建设内容或任务 |
完成情况 |
1 |
专业教学团队负责制研究及实施 |
已完成 |
2 |
体现职业教育特点的绩效考核评价与内部分配机制 |
已完成 |
3 |
培养专业带头人1名(谢青云) |
已完成 |
4 |
培养骨干教师4名(黄宏勇、张祖斌、王义剑、夏艳华) |
已完成 |
5 |
兼职教师绩效考核评价办法 |
已完成 |
6 |
师德师风建设研究 |
已完成 |
2.建设成效
(1)实施了专业教学团队负责制
为了加快招生培养就业互动发展,建立专业质量提升的长效机制,增强专业发展竞争力,形成专业建设合力,激发专业建设活力,探索了教学团队负责制。制定《建筑技术学院专业教学团队实施方案》,方案明确专业考核制度和分配制度。具体做法为:以专业为基本单位,组建由专业负责人、专职兼职教师、专业辅导员等组成的专业团队,建立以新生报到率、上课出勤率、核心课程合格率、学生满意率、毕业生就业率等指标组成的专业绩效考评体系,扩大专业教学团队自主权。学期初与团队负责人签订目标责任状,年终集中组织一次考核评价,每三年集中组织一次全面专业评估考核。年度考核评价结果作为年终发放效益奖的主要依据,考核评价合格,颁发人均效益奖的100%,考核评价不合格,发人均效益奖的40%;考核评价优秀,颁发人均效益奖的160%。年度考核评价结果还作为年终评奖评优的重要参考。专业评估考核结果作为专业团队负责人和管理干部选拔聘任的主要依据。通过实施教学团队负责制,建立和完善体现职业教育特点的绩效考核评价与内部分配机制,将教育教学质量与教师绩效评价挂钩,使各团队成为集招生培养就业等职能于一身、责权利相统一的实体单位。


签订专业团队负责制责任书

专业团队负责制年度总结
(2)以制度的形式安排专业教师到学校新校区工地进行实践锻炼
教师是强校之本,教师是提升课堂吸引力的核心力量,没有教师自身实践能力的“变样”,提高课堂吸引力就是一句空话。为提高专业教师实践技能,安排专业教师深入建筑工地实践。重点以学校南校区建设为契机,制定《建筑技术学院教师南校区工地实践工作方案》,由学院结合学校南校区实际拟定实践锻炼项目。各专业教师进一步了解了学校南区建设工程进度和各项资源,同时结合自己承担的专业课程和职业发展方向,选取自己所需的实践项目并进行现场勘察,合理安排跟踪实践。自南校区建设开工以来,建筑技术学院结合自身实际,把学校南区建设工程作为提升服务能力的重点工程、工学结合实施的示范工程、教师实践锻炼的成长工程,进一步加强了教学团队建设,提高了专业教师实践能力和教学水平。

专业教师到南校区实践
(3)安排专业骨干教师外出培训
安排黄宏勇、王义剑、张祖斌、夏艳华、付仁俊等多名专业骨干教师进行专题学习、省级培训、BIM信息技术培训等多种培训,提高了专业教学团队的业务水平和能力。通过培训,使教师学习国内外先进职教理念,学习先进教育教学方法,学习建筑工程新技术、新材料、新规范、新工艺等,并运用于教学,从而提高专业教师的业务水平。
序号 |
姓名 |
培训类别 |
地点 |
时间 |
1 |
夏艳华 |
学校南区工地挂职锻炼 |
学校南区工地 |
2015.1-2015.8 |
2 |
徐秀山 |
深基坑支护技术 |
湖北宜昌 |
2015.3 |
3 |
张祖斌 |
BIM技术培训 |
广东广州 |
2015.5 |
4 |
程曦 |
BIM技术培训 |
广东广州 |
2015.5 |
5 |
王义剑 |
湖北省骨干教师培训 |
湖北武汉 |
2015.7 |
6 |
付仁俊 |
湖北省骨干教师培训 |
湖北武汉 |
2015.7 |
7 |
郭自灿 |
建筑新技术、新工艺培训 |
江苏南京 |
2015.10 |
8 |
王义剑 |
学校南区工地挂职锻炼 |
学校南区工地 |
2016.3-2016.8 |
9 |
张祖斌 |
BIM技术培训 |
广东广州 |
2016.7 |
10 |
黄宏勇 |
工程造价培训 |
江苏常州 |
2016.7 |
(4)团队荣誉硕果累累
近年教师主要获奖情况统计表
序号 |
级别 |
获奖教师 |
获奖项目 |
颁奖机构 |
获奖情况 |
1 |
国家级 |
陈卓 |
全国职业教育先进个人(2014年) |
教育部 |
国家级 |
2 |
郭自灿 |
全国第三届“鲁班杯”建筑工程识图大赛优秀指导教师奖(2016年) |
全国住房和城乡建设职业教育教学指导委员会 |
特等奖 |
3 |
王义剑 |
全国第三届“鲁班杯”建筑工程识图大赛优秀指导教师奖(2016年) |
全国住房和城乡建设职业教育教学指导委员会 |
特等奖 |
4 |
张祖斌 |
全国第三届“鲁班杯”建筑工程识图大赛优秀指导教师奖(2016年) |
全国住房和城乡建设职业教育教学指导委员会 |
特等奖 |
5 |
省级 |
程曦、张祖斌、刘皓 |
信息化教学设计赛(2017年) |
湖北省教育厅 |
一等奖 |
6 |
程 曦 |
湖北省信息化教学大赛信息化课堂教学设计赛项(2016年) |
湖北省教育厅 |
三等奖 |
7 |
黄宏勇 |
全省第四届工程造价技能大赛优秀指导教师奖(2016年) |
湖北省教育厅 |
一等奖 |
8 |
郭自灿 |
全省第四届工程造价技能大赛优秀指导教师奖(2016年) |
湖北省教育厅 |
一等奖 |
9 |
张祖斌 |
全省第四届工程造价技能大赛优秀指导教师奖(2016年) |
湖北省教育厅 |
一等奖 |
10 |
张超 |
湖北省高职院校职业技能大赛工程测量赛项(2016年) |
湖北省教育厅 |
一等奖 |
11 |
付仁俊 |
湖北省高职院校职业技能大赛工程测量赛项(2016年) |
湖北省教育厅 |
一等奖 |
12 |
张敏华 |
湖北省高职院校职业技能大赛工程测量赛项(2016年) |
湖北省教育厅 |
一等奖 |
13 |
张 超 |
中国技能大赛——湖北省第五届技能状元大赛暨第二届技工院校技能大赛工程测量赛项(2016年) |
湖北省人社厅 |
二等奖 |
14 |
付仁俊 |
中国技能大赛——湖北省第五届技能状元大赛暨第二届技工院校技能大赛工程测量赛项(2016年) |
湖北省人社厅 |
二等奖 |
15 |
张敏华 |
中国技能大赛——湖北省第五届技能状元大赛暨第二届技工院校技能大赛工程测量赛项(2016年) |
湖北省人社厅 |
二等奖 |
16 |
张祖斌 |
全省第五届CAD技能大赛优秀指导教师奖(2016年) |
湖北省职业技术教育学会 |
特等奖 |
17 |
郭自灿 |
全省第五届CAD技能大赛优秀指导教师奖(2016年) |
湖北省职业技术教育学会 |
特等奖 |
18 |
校级 |
王义剑 |
湖北职业技术学院十大杰出青年(2016年) |
湖北职业技术学院 |
校级 |
19 |
程 曦 |
湖北职业技术学院微课比赛(2017年) |
湖北职业技术学院 |
一等奖 |
20 |
刘 皓 |
湖北职业技术学院第三届信息化教学大赛(2017) |
湖北职业技术学院 |
校级 |
21 |
程 曦 |
湖北职业技术学院微课比赛(2016年) |
湖北职业技术学院 |
一等奖 |
22 |
丰晓灿、肖瑾 |
湖北职业技术学院说实践课比赛(2017) |
湖北职业技术学院 |
一等奖 |
23 |
郭自灿 |
湖北职业技术学院微课比赛(2016年) |
湖北职业技术学院 |
三等奖 |
24 |
丰晓灿 |
湖北职业技术学院微课比赛(2016年) |
湖北职业技术学院 |
三等奖 |
25 |
张敏华 |
湖北职业技术学院微课比赛(2016年) |
湖北职业技术学院 |
三等奖 |
26 |
程 曦 |
第二届信息化教学大赛信息化课堂教学设计赛项(2016年) |
湖北职业技术学院 |
一等奖 |
27 |
刘 皓 |
第二届信息化教学大赛信息化课堂教学设计赛项(2016年) |
湖北职业技术学院 |
一等奖 |
28 |
黄宏勇 |
第二届信息化教学大赛信息化教学设计赛项 |
湖北职业技术学院 |
三等奖 |
29 |
黄享苟 |
第二届信息化教学大赛信息化教学设计赛项(2016年) |
湖北职业技术学院 |
三等奖 |
30 |
王义剑 |
第二届信息化教学大赛信息化教学设计赛项(2016年) |
湖北职业技术学院 |
三等奖 |
31 |
张敏华 |
第二届信息化教学大赛信息化教学设计赛项(2016年) |
湖北职业技术学院 |
三等奖 |
32 |
郭自灿 |
第二届信息化教学大赛信息化教学设计赛项(2016年) |
湖北职业技术学院 |
三等奖 |
(四)加强实践教育体系建设
1.建设内容
序号 |
建设内容或任务 |
完成情况 |
1 |
新建2个专业实训机房(机位130个) |
已完成 |
2 |
新建集设计、施工管理、招投标、工程造价于一体的BIM技术工作平台(节点130个) |
已完成 |
3 |
新建4家校外实训基地 |
已完成 |
4 |
引进2家企业入校 |
已完成 |
5 |
建立2家示范性校外实习基地 |
已完成 |
6 |
制定顶岗实习课程标准 |
已完成 |
7 |
开发顶岗实习信息化管理平台 |
已完成 |
8 |
编制顶岗实习口袋书 |
已完成 |
9 |
制作安全教育微课视频 |
已完成 |
2.建设成效
(1)建立了完整、先进、稳定的实践教育体系
以职业道德、职业精神和专业技能培养为核心,建立了较完整、较先进、较稳定的实践教育体系。开发《建筑工程测量》、《建筑CAD》、《施工图识读与会审》、《建筑施工技术》等15门专业课程实训项目,广泛推行和实施课程项目化教学改革,推行项目教学、现场教学等“做中学、做中教”的教育教学模式,加强专业实践教学,理论与实践教学比重接近1:1。
师徒制实训体系
类型 |
课程名称 |
学期 |
类型 |
师徒制实训项目 |
学期 |
基础平台(公共课、专业基础课) |
入学教育 |
1 |
专项基础能力 |
建筑识图 |
1-2 |
国防安全与军事训练 |
1 |
思想道德修养与法律基础 |
1 |
毛泽东思想和中国特色社会主义理论体系概论 |
2 |
形势与政策 |
1-2 |
材料进场检测与验收 |
1 |
体育 |
1-4 |
计算机公共基础 |
1-2 |
大学英语 |
1-2 |
建筑测量放线 |
2 |
求职与创业 |
5 |
大学生心理健康教育 |
1 |
应用数学 |
2 |
应用文写作 |
1 |
CAD制图 |
3 |
建筑材料检测与应用 |
1 |
建筑构造 |
1 |
施工图识读与会审* |
1-2 |
建筑力学与结构 |
2 |
工种实训 |
3 |
土力学与地基基础 |
3 |
建筑工程测量 |
2 |
建筑CAD |
3 |
理论实践一体化(专业课) |
建筑施工技术* |
3 |
综合实务能力 |
施工方案编制实训 |
3 |
建筑工程成本控制与管理* |
3 |
建筑设备安装识图与施工工艺 |
3 |
钢结构 |
5 |
建筑工程预算编制实训 |
3 |
建筑施工组织与管理* |
4 |
建筑工程质量管理* |
4 |
建设工程管理资料管理 |
5 |
施工组织设计实训 |
4 |
建筑工程招投标与合同管理 |
5 |
建筑工程安全管理 |
5 |
建筑法规 |
4 |
工程质量检查与验收实训 |
4 |
建筑工程项目管理 |
5 |
BIM基础 |
4 |
招投标文件编制实训 |
5 |
工种实训 |
3 |
工程造价软件应用 |
4 |
技术资料编制与归档实训等 |
5 |
岗前就业培训 |
5 |
顶岗实践 |
顶岗实习 |
6 |
顶岗实践能力 |
顶岗实训 |
6 |
(2)建成能完全满足专业实践教学的建筑技术实训基地,提高了实习实训技术装备水平
按照“先进性,仿真性、实用性、共享性、职业性、经济性”的原则,结合区域经济的特点,采用“校企合作共建、企业资源为我所用、依托专业办产业”等多种方式建设实训基地。将基地的实习实训工作融入企业,将企业的资源引入学院,完善管理机制,建了真实工作环境和完善的实训质量管理体系,并面向社会提供服务。
①校内实训基地
本专业校内实训基地见下表
建设工程管理专业校内实训条件
序号 |
实验实训室 |
主要设备设施及数量 |
面积(M2) |
可完成实践项目 |
1 |
建筑施工技术实训中心 |
钢筋调直机3台;钢筋切割机6台;钢筋弯曲加工机6台;箍筋弯曲机3台;闪光对焊机2台;电弧焊机4台;电渣压力焊机3台;锥螺纹加工机1台;直螺纹加工机2台;套筒挤压机1台。 |
800 |
钢筋调直、剪切下料、弯曲加工实训;钢筋连接、骨架制作实训 |
2 |
砌筑实训中心 |
砌体实物模型18套;砌筑工具60套;砌筑施工质量检测工具30套。 |
1000 |
砌筑实训;砌筑施工质量检测实训 |
3 |
建筑工程测量实训室 |
水准仪36套;光学经纬仪12套;电子经纬仪24套;全站仪20套;激光垂准仪24套;GPS测量系统等测量设备3套。 |
120 |
房屋定位测量;轴线引测;标高引测;沉降观测;坐标放样实训 |
4 |
建筑构造模型室 |
构造模型300余套;节点模型10余套,整体模型3套。 |
200 |
房屋构造展示 |
5 |
建筑施工管理仿真实训室 |
广联达预算软件、中望CAD软件、三维平法识图软件、PKPM工程项目管理软件各120个节点。 |
160 |
造价软件应用;CAD绘图;识图实训;施工组织编制实训 |
6 |
施工图识读与会审实训室 |
活动桌椅60套;图纸存放柜16套;标准图集60套;施工图纸180套。 |
80 |
施工图识读;施工图会审;工程量计算实训。 |
7 |
建筑施工质量检测实训室 |
超声波检测仪2套;数显回弹仪10套;混凝土裂缝测深仪2套;渗漏寻检仪2套;楼板厚度检测仪2套;混凝土保护层厚度检测仪5套。 |
80 |
建筑工程施工质量检测实训 |
8 |
招投标模拟实训室 |
文件柜2套;活动桌椅60套。 |
120 |
招投标模拟实训 |
9 |
力学实验实训中心 |
自动控制压力实验机2套;标准养护箱2套;烘箱2套;水泥抗折试验机1台;万能试验机1台;砂浆稠度仪3台;坍落度筒3台;维勃稠度仪1台。 |
100 |
砂石检测;水泥性能检测;混凝土性能检测;钢筋性能检测实训 |
10 |
屋面与防水工程施工实训室 |
屋面防水整体模型1套;各类防水卷材15卷;防水涂料2桶。 |
80 |
防水工程施工实训 |
11 |
建筑材料展示室 |
建筑类材料15种;装饰材料36种;防水材料8种。 |
80 |
建筑材料展示 |
12 |
特种工培训基地 |
整体脚手架模型1套;标准考场10个;钢管、扣件等脚手架材料5吨;塔式起重机1台;物料提升机1台。 |
160 |
脚手架搭设实训;塔式起重机操作实训;物料提升机操作实训。 |
13 |
天筹造价工作室 |
桌椅20套,学习型电脑10台,软件2套,柜子1套。 |
100 |
工程算量、计价实训 |
14 |
BIM技术工作室 |
图形工作站4台,图形处理服务器1台,显示器5台,学习型电脑10台,软件2套,桌椅10套,柜子1套,安放报警系统1套。 |
80 |
信息技术模型制作实训、仿真教学 |
15 |
电工实训室 |
一级配电箱1套,二级配电箱2套,三级配电箱4套。 |
80 |
电工特种作业人员培训与考核 |

建筑施工技术实训中心

钢筋工实训室

砌筑实训中心

建筑构造模型室

建筑测量实训室

建筑工程质量检测实训室

建筑材料展示室

招投标模拟实训室

施工图识读与会审实训室

BIM技术中心
②校外实训基地
本专业建立了38家校外实训实习基地,这些校外基地包括工程施工、工程监理、房地产开发、造价咨询、建筑工程测量及物业管理等多个建设领域,38家校外实训基地分布在学院周边,绝大部分企业具有二级或一级及以上资质,能满足本专业学生各类校外实训实习需要。
建设工程管理专业校外实训基地一览表
序号 |
校外实训基地名称 |
主要功能 |
建设情况 |
责任人 |
1 |
泰森建设工程有限公司 |
①聘请兼职教师;②合作开发实训教材;③校合作建设实训基地;④为企业提供咨询服务;⑤为企业培训员工。⑥课程项目,生产性实习。 |
已建 |
王义剑 |
2 |
湖北天厦工程建设监理有限责任公司 |
①聘请兼职教师;②合作开发实训教材;③校合作建设实训基地;④为企业提供咨询服务;⑤为企业培训员工;⑥课程项目,生产性实习。 |
已建 |
黄宏勇 |
3 |
孝感市广场建筑工程公司 |
①聘请兼职教师;②合作开发实训教材;③校合作建设实训基地;④为企业提供咨询服务;⑤为企业培训员工。 |
已建 |
郭自灿 |
4 |
湖北楚雄建筑工程有限公司 |
①生产性实习;②顶岗实习;③外聘企业实训教师。 |
已建 |
陈 卓 |
5 |
湖北鹏程建设工程有限公司 |
①聘请兼职教师;②合作开发实训教材;③校合作建设实训基地;④为企业提供咨询服务;⑤为企业培训员工。⑥课程项目,生产性实习。 |
已建 |
周奇康 |
6 |
孝感市恒丰建筑工程公司 |
①聘请兼职教师;②合作开发实训教材;③校合作建设实训基地;④为企业提供咨询服务;⑤为企业培训员工。 |
已建 |
王 铮 |
7 |
湖北洲天建筑工程公司 |
①聘请兼职教师;②合作开发实训教材;③校合作建设实训基地;④为企业提供咨询服务;⑤为企业培训员工。 |
已建 |
张祖斌 |
8 |
湖北全洲扬子江建筑工程公司 |
①聘请兼职教师;②合作开发实训教材;③校合作建设实训基地;④为企业提供咨询服务;⑤为企业培训员工。 |
已建 |
李 祥 |
9 |
孝感市远大建筑工程公司 |
①聘请兼职教师;②合作开发实训教材;③校合作建设实训基地;④为企业提供咨询服务;⑤为企业培训员工。⑥课程项目,生产性实习。 |
已建 |
江 萍 |
10 |
杭州绿城物业管理公司 |
①聘请兼职教师;②合作开发实训教材;③校合作建设实训基地;④为企业提供咨询服务;⑤为企业培训员工。⑥课程项目,生产性实习。 |
已建 |
程 曦 |
11 |
武汉昌开工程造价咨询公司 |
①生产性实习;②顶岗实习;③外聘企业实训教师。 |
已建 |
陈 卓 |
12 |
武汉福星惠裕房地产开发公司 |
①生产性实习;②顶岗实习;③外聘企业实训教师。 |
已建 |
程 曦 |
13 |
武汉宏宇建设监理有限公司 |
①生产性实习;②顶岗实习;③外聘企业实训教师。 |
已建 |
周奇康 |
14 |
北京中大信工程造价咨询公司 |
①生产性实习;②顶岗实习;③外聘企业实训教师。 |
已建 |
陈 卓 |
15 |
湖北冶金建设工程有限公司 |
①生产性实习;②顶岗实习;③外聘企业实训教师。 |
已建 |
王义剑 |
16 |
浙江中天建设工程有限公司 |
①生产性实习;②顶岗实习;③外聘企业实训教师。 |
已建 |
张祖斌 |
17 |
中建三局二公司 |
①生产性实习;②顶岗实习;③外聘企业实训教师。 |
已建 |
匡 巍 |
18 |
江苏三兴建设集团 |
①生产性实习;②顶岗实习;③外聘企业实训教师。 |
已建 |
郭自灿 |
19 |
孝感市诚信工程招标代理有限公司 |
①生产性实习;②顶岗实习;③外聘企业实训教师。 |
已建 |
周奇康 |
20 |
孝感钟鸣造价咨询公司 |
①生产性实习;②顶岗实习;③外聘企业实训教师。 |
已建 |
陈 卓 |
21 |
湖北红旗建筑工程公司 |
①生产性实习;②顶岗实习;③外聘企业实训教师。 |
已建 |
李 祥 |
22 |
华隆建设集团 |
①生产性实习;②顶岗实习;③外聘企业实训教师。 |
已建 |
郭自灿 |
23 |
孝感惠宁建设工程有限责任公司 |
①生产性实习;②顶岗实习;③外聘企业实训教师。 |
已建 |
周 浪 |
24 |
湖北煦坤建设工程有限责任公司 |
①生产性实习;②顶岗实习;③外聘企业实训教师。 |
已建 |
周 浪 |
25 |
湖北天石建筑工程有限责任公司 |
①生产性实习;②顶岗实习;③外聘企业实训教师。 |
已建 |
江 萍 |
26 |
湖北天仙工程建设监理有限责任公司 |
①生产性实习;②顶岗实习;③外聘企业实训教师。 |
已建 |
王义剑 |
27 |
湖北天中元工程项目管理有限责任公司 |
①生产性实习;②顶岗实习;③外聘企业实训教师。 |
已建 |
黄宏勇 |
28 |
江苏南通第六建设工程有限责任公司 |
①生产性实习;②顶岗实习;③外聘企业实训教师。 |
已建 |
张祖斌 |
29 |
湖北乾坤房地产开发有限责任公司 |
①生产性实习;②顶岗实习;③外聘企业实训教师。 |
已建 |
付仁俊 |
30 |
湖北宇济房地产开发有限责任公司 |
①生产性实习;②顶岗实习;③外聘企业实训教师。 |
已建 |
李 祥 |
31 |
孝感九洲工程建设监理有限责任公司 |
①生产性实习;②顶岗实习;③外聘企业实训教师。 |
已建 |
王 铮 |
32 |
孝感环建工程建设监理有限责任公司 |
①生产性实习;②顶岗实习;③外聘企业实训教师。 |
已建 |
匡 巍 |
33 |
湖北全洲房地产开发有限责任公司 |
①生产性实习;②顶岗实习;③外聘企业实训教师。 |
已建 |
王义剑 |
34 |
湖北康正物业管理有限责任公司 |
①生产性实习;②顶岗实习;③外聘企业实训教师。 |
已建 |
程 曦 |
35 |
武汉东胜元建设项目管理有限公司 |
①生产性实习;②顶岗实习;③外聘企业实训教师。 |
新建 |
何仔叶 |
36 |
武汉天时立工程咨询有限公司 |
①生产性实习;②顶岗实习;③外聘企业实训教师。 |
新建 |
丰晓灿 |
37 |
湖北永业行评估咨询有限公司 |
①生产性实习;②顶岗实习;③外聘企业实训教师。 |
新建 |
洪永旺 |
38 |
湖北三鲲园林有限责任公司 |
①生产性实习;②顶岗实习;③外聘企业实训教师。 |
新建 |
马文涛 |
示范基地:泰森浩建设工程有限公司

示范基地:湖北全洲扬子江建筑工程公司

(3)改革创新实践教学方法和教学手段
在以“师徒制”为特征的专业教学模式下,专业教学广泛采用了与之相适应的教学方法:改革创新实践教学方法和教学手段,
①分组教学法
教学实施采用小组学习的形式,根据课程性质确定每组分组人数,通过老师指导、小组讨论完成学习任务。学习过程注重发挥小组团队的作用,除了能有效培养专业能力外,对培养学生的方法能力和社会能力都收到很好效果。该方法与角色扮演教学法相结合,效果更好。
②项目教学法
课程教学以校企深度合作为支撑,通过企业真实的工程项目,为学生提供工学结合的学习平台,以职业情境中的实际问题为中心,在真实的工作情境中,师生共同实施“项目”工作任务。提供教学项目的主要单位有:中建三局二公司、远大建设集团、江苏三兴建设集团、湖北天厦建设工程监理公司等;根据项目合作单位提供的不同工程项目,建立各种结构类型、各种施工进展情况的工程项目档案;在教学实施中,根据课程的进展情况,把课堂搬到与教学内容相应的工程项目工地上,分批组织学生深入建筑施工企业生产第一线,开展理实一体化的教学活动,在建筑工地真实的工作环境中,通过校内“双师型”教师和企业工程师、生产一线技术管理人员等在现场的讲解和示范,学生身临其境,亲自动手实践,迅速、系统地掌握专业知识和操作技能,把课堂设在工地,实施理论与实践紧密相融的“一体化”教学模式,实现了学习过程与工作过程高度一致,在教、学、做中,培养学生的职业能力。
③任务驱动教学法
给学生提出一个明确的工作任务,以及完成这个任务可能会涉及到相关的知识,把任务宣布给学生,让学生带着要求他们完成的任务去学习,去实践。学生由表及里、逐层深入学习,循序渐进地掌握知识,学生可以在学习中获得成就感,从而培养学生学习的兴趣。把主动性还给学生,这样可以使知识掌握得牢固,而且可以培养独立分析自学能力和解决问题的能力,为以后适应社会生活打建了良好的平台。
④角色扮演教学法
通过角色扮演发挥自己的角色责任,加深对知识的理解与应用,形成职业能力,培养协作和团队精神等职业素质,有利于职业素养的养成。
⑤引导文教学法
提出引导问题,通过核心问题的引导,学生学会自己分析引导文所给出的重要信息,自己制订工作计划,实施和检查。按照六个步骤:资讯、决策、计划、实施、检查、评价去实施。
⑥案例教学法
在教师的指导下,根据教学要求,组织学生对案例思考、分析、讨论和交流等基础上,进行分析问题和解决问题的教学方法。
(4)建立顶岗实习信息化管理平台,强化了顶岗实习管理
顶岗实习是学校专业教学计划的重要组成部分,是提高学生职业能力、培养高素质技术技能型人才的重要环节。顶岗实习之前制定顶岗实习工作方案,对学生进行分组,进行了实习动员,明确实习目标、内容、环节、岗位、安全管理、考核要求及方式等,开展以敬业爱岗、诚实守信为重点的职业道德教育、企业文化教育和安全生产教育。
建立顶岗实习信息化管理平台,实习期间要求学生登录平台每日签到,学生每2周要向指导教师汇报实习单位、实习地点、实习岗位、师傅信息、联系方式等信息。指导教师要关注学生的岗位变动情况,同时在平台上及时与学生互动,关心关注实习生的工作、生活,并及时为他们答疑和排忧解难,指导教师每两个月向建筑技术学院教学办提供一份自己所管理小组的“学生实习情况报告表”。通过顶岗实习信息化管理平台,实现顶岗实习的全过程跟踪,促进对学生的顶岗实习管理到位,及时把握顶岗实习信息,为教育教学改革提供依据。



(五)改进人才培养质量评价
1.建设内容
序号 |
建设内容或任务 |
完成情况 |
1 |
建立就业(用人)单位、行业协会、学生及其家长等利益相关方共同参与的人才培养质量评价制度。 |
已完成 |
2 |
专业教学质量评价指标体系 |
已完成 |
3 |
课程教学质量评价体系 |
已完成 |
4 |
毕业生跟踪调查 |
已完成 |
2.建设成效
(1)制定教学质量评价标准
学校建立了以“两级(学校督导、院部督导)三层(学校督导监控、专业组督导监控、院部督导小组监控)”督导为主要载体、学生参与质量监控的“学生监控、督导监控、行政管理监控、社会监控”相互结合、相互补充的质量监控体系,及以“学校为核心,教育行政部门引导、社会参与”的教学质量保障体系。
借鉴和引入全面质量管理和ISO9000质量标准体系,依据学校人才培养质量目标,建立了专业、课程、课堂教学、实习实训、毕业认证各环节的质量评价标准,采用专家论证、听课评课、教学督导、教学检查、学生座谈、教学质量月报、学生评教等方式进行全方位质量监控。同时,重点把学生就业率、企业满意度和社会评价作为人才培养质量考核的重要指标。近年来,毕业生平均就业率达98%以上,毕业生及家长满意度达、用人单位对毕业生满意度均达90%以上。
(2)改革教学质量评价方式
通过建立校企合作单位、用人单位、学生家长、毕业生QQ群,多渠道采集教学质量信息,对学校教学全过程进行动态监控、分析和教学质量评价,对毕业生就业质量跟踪调查,并建立反馈机制。促进教学管理规程的不断完善,促进教师教学水平的提高;科学评定专业人才培养质量,并持续改进,稳步提高人才培养质量。
(3)学生在全国及全省技能大赛中成绩突出
近几年,湖北职业技术学院建设工程管理专业学生连续三届在全国“鲁班杯”建筑工程识图技能竞赛中荣获团体特等奖;连续四届在湖北省工程造价大赛中获团体一等奖;连续四届在湖北省建筑CAD技能大赛中获团体一等奖;2016年在全省首届建筑工程测量技能大赛中获得一等奖。技能大赛成绩成为全省乃至全国的品牌。

专业学生连续三届在全国“鲁班杯”识图大赛中荣获特等奖

专业学生连续四届在全省造价竞赛中荣获一等奖

专业学生连续五届在全省建筑CAD竞赛中荣获一等奖
近年省级以上学生获奖情况统计表
获奖项目 |
级别 |
获奖情况 |
获奖学生 |
时间 |
全国第三届“鲁班杯”建筑工程识图大赛 |
国家级 |
团体特等奖、个人特等奖 |
饶维杰、汪昕旭、兰涛 |
2016年 |
全国第二届“鲁班杯”建筑工程识图大赛 |
国家级 |
团体特等奖、个人特等奖 |
景慧芳、周润、王雯霄 |
2014年 |
全国第一届“鲁班杯”建筑工程识图大赛 |
国家级 |
团体特等奖、个人特等奖 |
何磊、向炜、蔡国庆 |
2012年 |
全国大学生数学建模竞赛 |
国家级 |
一等奖 |
高秀文 |
2017年 |
全省第一届建筑工程识图技能大赛 |
省级 |
团体二等奖 |
李子恒、陈璨 |
2017年 |
全省第五届工程造价技能大赛 |
省级 |
团体二等奖 |
田震、王瑞、李琪阳 |
2017年 |
第六届全省CAD技能大赛 |
省级 |
团体一等奖 |
李子恒、陈璨、胡羽珂 |
2017年 |
全省第二届建筑工程测量大赛 |
省级 |
团体三等奖 |
郑韩兵、饶翼飞、邓广、严镇 |
2017年 |
全省第四届工程造价技能大赛 |
省级 |
团体一等奖 |
汪昕旭、关文、兰涛 |
2016年 |
全省第三届工程造价技能大赛 |
省级 |
团体一等奖 |
李金舜、罗昌、周润龙 |
2015年 |
全省第二届工程造价技能大赛 |
省级 |
团体一等奖 |
王雯霄、景慧芳、周润 |
2014年 |
全省第一届工程造价技能大赛 |
省级 |
团体一等奖 |
王薇、蔡国庆、胡仲源 |
2013年 |
第五届全省CAD技能大赛 |
省级 |
团体一等奖 |
饶维杰 张力 旺昕旭 |
2016年 |
第四届全省CAD技能大赛 |
省级 |
团体一等奖 |
孙威、喻亮、李恩顺 |
2015年 |
第三届全省CAD技能大赛 |
省级 |
团体一等奖 |
王雯霄、魏浩楠、洪明远 |
2014年 |
第二届全省CAD技能大赛 |
省级 |
团体一等奖 |
胡仲源、王淑辉、王薇 |
2013年 |
全省首届建筑工程测量大赛 |
省级 |
团体一等奖 |
张恒、肖杜、李宗源、张振 |
2016年 |
(六)社会服务能力建设
1.建设内容
序号 |
建设内容或任务 |
完成情况 |
1 |
提升专业团队社会服务能力 |
已完成 |
2 |
新建特种作业电工实训室 |
已完成 |
3 |
完善培训、考核实施方案 |
已完成 |
4 |
参与企业质量标准、工法研究、新技术研发 |
已完成 |
5 |
成立建筑技术培训咨询服务中心 |
已完成 |
6 |
建立技术咨询与服务网站及维护 |
已完成 |
2.建设成效
(1)有12名教师选入湖北省建筑施工企业特种作业人员培训机构师资库
加强教学团队和基地的社会服务能力建设,专业团队教师王义剑、徐秀山、夏艳华、刘华等12名教师入选湖北省建筑施工企业特种作业人员培训机构师资库。
湖北省建筑施工企业特种作业人员培训机构湖北职院人员配备统计表
姓 名 |
性别 |
出生 年月 |
民族 |
最后 学历 |
最后学历 |
技术职称 |
岗位及职责 |
黄享苟 |
男 |
72.04 |
汉 |
硕士 |
2005.12中南财经政法大学会计学专业管理学硕士 |
2009.04高级会计师、2006.12副教授2000.05会计师 |
管理人员:全面负责 |
刘华 |
女 |
76.11 |
汉 |
硕士 |
2005.12武汉大学法学硕士 |
2011.12副教授 |
管理人员:负责培训管理工作 |
付仁俊 |
男 |
83.12 |
汉 |
硕研 |
2005.07西南交通大学测绘工程本科,2008.06西南交通大学大地测量学与测量工程硕研 |
工程师 |
管理人员:负责培训各项资料准备,分数汇总档案整理等 |
徐秀山 |
男 |
77.09 |
汉 |
本科 |
2000.06武汉科技大学土木工程专业本科 |
2010.07高级工程师 |
塔吊培训员 |
夏艳华 |
男 |
74.03 |
汉 |
博士研究生 |
2006.07中国科学院武汉岩土力学研究所岩土工程博士研究生 |
高校讲师 |
升降机培训员 |
王义剑 |
男 |
84.06 |
汉 |
本科 |
2006.06湖北大学资源环境与城乡规划管理本科 |
工程师 |
架子工培训员 |
程曦 |
男 |
82.01 |
汉 |
硕士 |
2006.06西华大学建筑环境与设备工程专业本科 |
高校讲师 |
电工培训员 |
黄宏勇 |
男 |
75.12 |
汉 |
硕士 |
2009.06中南财经政法大学企业管理专业硕士 |
2004.06高校讲师2002.11经济师2005.10造价工程师 |
造价员培训 |
江萍 |
女 |
62.06 |
汉 |
硕士 |
82.07武汉工学院物理本科,2009.06武汉理工大学结构工程专业硕士 |
92.07高校讲师 |
五大员培训 |
李祥 |
男 |
74.03 |
汉 |
本科 |
98.06中南财大投资本科 |
99.11助教 |
五大员培训 |
周奇康 |
男 |
70.12 |
汉 |
硕研 |
2005.06华中科大工商管理(MBA)硕研 |
2000.10工程师 |
五大员培训 |
何秄僷 |
女 |
87.02 |
汉 |
硕士 |
2011.06武汉工业学院农业推广硕士 |
工程师 |
五大员培训 |
(2)组建建筑 “智囊团”,成立建筑工程技术研发中心
为了更好的推动区域建筑行业的发展,组建孝感地区张祖君、程汝楫等12名孝感市有影响的建筑权威人士为成员的“智囊团”,为孝感市建筑工业化、海绵城市建设、绿色建筑、智能化城市建设等转型升级提供智力支持;成立建筑工程技术研发中心,积极进行新技术、新材料、新工艺推广与运用,为地方经济发展服务。近两年,“智囊团”参与孝感市建筑专项论证16次,解决各种专业问题一百余项,校企共同发明专利5项,研发QC成果一项。

①研发专利5项
序号 |
专利名称 |
发明人 |
专利号 |
1 |
一种高层建筑专用散热风道系统 |
郭自灿、夏艳华、谢青云 |
ZL201520049284.3 |
2 |
一种建筑物拆除废旧钢筋回收装置 |
黄享苟、谢青云、夏艳华、陈卓 |
ZL201520047439.X |
3 |
一种建筑工地用有侧墙楼梯模板 |
郭自灿、夏艳华、谢青云、黄宏勇 |
ZL201520047576.3 |
4 |
一种便携式轴线定位投影仪 |
夏艳华、黄享苟、张祖斌、刘华 |
ZL201620424447.6 |
5 |
一种砌块 |
陈卓、胡六星、王中 |
ZL201220700935.7 |
②破解技术难题25项
为建筑企业解决的主要难题有:
1.静力压桩机做静载试验加载反力装置是否合适?
2.基准梁搁在混凝土块上,百分表安装在加压板上是否合理?
3.预应力管桩焊接存在接桩速度慢,质量难以保障的问题,如何实现快速有效地接桩?
4.预应力管桩终止锤击的控制标准是采用双控还是单控?
5.预应力管桩沉桩不到位对桩的承载力有什么影响?
6.预应力管桩截桩浪费比较严重,如何有效配置桩长,节约成本?
7.预应力管桩截桩过多,导致桩头在,承台中的锚固段不足50mm,是否需要处理,如何处理,对建筑结构有何影响?
8.施工过程中出现桩偏位的问题。
9.8桩承台表面出现较多裂纹,裂缝造成的原因是什么?对建筑质量是否有影响?
10.地基框架梁在承台与梁交接处及局部开挖基坑边上的裂纹,是什么原因造成的对质量有什么影响?
11.柱子在承台底处理留有施工缝,这样施工是否对建筑结构产生影响?有何后果?
12.回填土的土质及施工方法不按规范设计图纸施工,对工程质量有什么影响?
13.柱子在施工缝处容易漏浆造成烂根现象,如何支模避免漏浆?
14.梁板结构施工时,梁混凝土的标号比板混凝土的标号高,如何施工?为了施工方便,将板混凝土的标号提高到与梁一致是否可行,对结构有何影响?
15.预埋管线对楼板结构有没有影响?如果有,如何布线可以减小影响?
16.构造柱漏浆较为严重,对质量有何影响?
17.柱子上墙体拉结筋是否可以预埋,而不是在柱子施工后钻孔植筋?
18.墙体砌筑时,对砂砖、砌块的质量控制有相应的要求:如外观尺寸、含水量、养护天数等,如果不按规范做,对砌体的质量有什么影响?
19.加气混凝土砌块双层空心砌体外墙设置防水槽和排气管是否可以防止墙体开裂渗水?
20.为了固定构造柱模板,在加气混凝土砌块填充墙上钻留多个孔洞,这些孔洞对填充墙质量有什么影响?如何支模可避免在填充墙钻孔?
21.楼地面混凝土垫层内加单层双向钢筋可以预防温度裂缝和沉降裂缝吗?
22.本地上半年雨季地面潮湿是什么原因造成的?垫层上做防潮层可以预防吗?
23.如何实现南校区二星级绿色建筑设计改造?
24.外墙防裂措施之一是抹灰时铺钢丝网,但外墙贴饰面砖时,铺钢丝网是否合适,对饰面砖粘结是否有影响?
25.自粘式防水卷材基层不用基层处理剂处理,而是用水泥胶把防水卷材直接粘在基层上,是否合适?
(3)年均社会培训规模达7000人次以上。
充分利用学校智力物力资源,开展建筑特种工、安全三类人员、建筑上岗培训、八大员、建筑测量放线工等多种社会培训,年均培训规模达7000人次以上,有力地服务了区域经济发展。
2015、2016、2017年社会培训统计表 |
序号 |
项目名称 |
培训人数 |
1 |
建筑特种工 |
7931 |
2 |
安全三类人员 |
9946 |
3 |
岗前培训 |
830 |
4 |
八大员继续教育 |
3516 |
5 |
建筑测量服务 |
310 |
6 |
自考本科培训 |
74 |
2015、2016、2017年培训人数总计 |
22607 |
年均培训人数 |
7536 |

王义剑进行建筑“八大员”继续教育培训

郭自灿到孝感市建委讲座

陈卓到三江航天集团讲座

建筑特种作业人员培训与考核

建筑特种作业人员培训与考核

安全三类人员培训与考核
五、经费投入及使用
建设经费来源 |
省级财政 (万元) |
学校自筹 (万元) |
企业或其他(万元) |
预算合计 (万元) |
建设经费预算 |
100 |
377 |
3 |
480 |
投入额度(万元) |
建 设内 容 |
2015年 |
2016年 |
小计 |
人才培养模式改革 |
43 |
37 |
80 |
教育教学方式改革 |
38 |
27 |
65 |
教师评价制度改革 |
29 |
21 |
50 |
加强实践教育体系建设 |
172.4 |
33.2 |
205.6 |
改进人才培养质量评价 |
20 |
25 |
45 |
社会服务能力建设 |
20 |
45 |
65 |
合 计 |
322.4 |
188.2 |
510.6 |
六、专业特色与创新
(一)人才培养模式的特色------创新了师徒制实施的三种形式,突出了职业能力培养。
创新了以师徒制为特征的“工程项目引导能力分段提升”的专业人才培养模式。构建了以师徒制为特征的专业课程体系,建立了师徒制下的运行体系,将职业能力培养分为三个阶段,针对三个阶段,创新了师徒制实施的三种形式,强化了“师徒实训项目”教学的运行管理。建立了师徒制下的保障体系,按照互利共赢原则深化校企合作,按照实践性实用性原则建设实训基地;按照“五个一”模式强化学生技能培养。
专业人才培养模式案例,入选全国高职高专校长联席会,理论研究获湖北省高等学校教学成果二等奖。培养模式的创新在同类学校同类专业中有较广泛的影响。
采用师徒制人才培养模式显著提高了学生职业技能水平,学生在国家级、省级技能大赛成绩处于全省前列。
(二)产教融合的特色------创立了校企联合党支部,落实了校企双主体育人。
为了紧密对接产业链、加强企业参与办学的自主性、提升企业参与办学程度,以及破解学生实习期间党建“真空”难题。与合作企业成立校企联合党支部,将党建工作向企业延伸,学生走到哪儿,党建工作跟到哪儿,解决学生实习期间党建工作“真空”问题。
党建工作的创新引起中共中央办公厅的重视,多次来函联系。中国教育报、中国高职高专教育网、孝感电视台等国内多家主流媒体进行了专题报道,产生了广泛的社会影响。
2016年,建筑技术学院党总支被湖北省委评为全省先进基层党组织。
(三)社会服务的特色------专业团队成为孝感市“行业有影响、业内离不开”服务团队。
立足于孝感建筑之乡,深入服务地方经济,我校建筑类专业教师成为服务孝感建筑行业的主力军,建筑企业遇到困难首先想到的是湖北职业技术学院,湖北职业技术学院建筑技术基地是省住建厅批准的孝感建筑企业特种工、建筑三类安全人员的培训考核基地,每年培训考核量达7000人次以上;今年又增加了“建筑八大员”的培训考核,业务量每年大约4千人;除此之外,专业教师还帮助企业进行鲁班奖的申报、建筑工法研究、专利发明、新技术新标准的宣贯、专业讲座等,每年总培训量将达1万人次以上。师资队伍中,王义剑、黄宏勇、张祖斌、付仁俊等专业教师多次在全国、全省技能大赛中获优秀指导教师奖、程曦教师获全省信息化教学设计一等奖,专业带头人陈卓被教育部、财政部等六部门授予 “全国职业教育先进个人”。 成为孝感市“行业有影响、业内离不开”建筑专业服务团队。
七、思考与展望
在建设过程中,不断通过专业诊断与改进,坚持问题导向和问题意识,查摆专业建设过程中工作中存在的差距和不足,依据建筑行业的新常态对专业建设质量、专业基础条件、专业建设成效等3个诊断项目、10个诊断要素进行诊断,根据专业诊断项目找准影响发展的问题和不足,分析问题成因,并提出相应的整改措施,进而有力地推进工作的开展,为下阶段建设工程管理专业的进一步提升做好铺垫。
(一)主要问题
建设工程管理专业内涵发展势态总体较好,但是,还有一些方面应进一步加强:
1.专业人才培养模式已具一定特色,但校企双主体育人体制机制还需完善。
2.教育与信息技术的融合还需进一步加强。
(二)改进措施
1.在实践中深入探索专业人才培养模式,进一步完善校企双主体育人机制。
2.加大专业信息化软硬件的投入,强化教师信息技术的运用和开发能力的提高。
(三)展望
1.建筑行业转型升级,专业建设和发展必须紧跟国家和社会发展大潮流,任重道远。
2.进一步夯实专业办学基础,进一步提升专业内涵,提高人才培养质量。
我们团队成员还需继续努力前行!