学校主站
|
加入收藏
站内搜索:
网站首页
护理专业
建设工程
临床医学
医学美容技术
口腔医学
汽车检测与维修
软件技术
康复治疗技术
● 专业报告
● 建设统计
● 设施条件
● 校内基地
● 校外基地
● 校企共建生产性实训基地
● 教师队伍
● 团队成员
● 教师培养
● 教师评价制度改革
● 教师科研
● 教师荣誉
● 教师风采
● 校企合作
● 合作医院
● 共建项目
● 社会评价
● 评价体系
● 评价标准
● 评价方式
● 评价结果
● 人才培养
● 人才培养方案
● 人才培养模式
● 教育教学方式改革
● 实践教学体系
● 专本联合培养
● 质量诊断与改进
● 社会服务
● 社会服务师资库
● 教师社会服务
● 学生社会服务
● 管理制度
● 教学管理制度
● 项目建设管理制度
● 获奖材料
● 集体荣誉
● 教师荣誉
● 学生荣誉
● 品牌标志
校外基地
当前位置:
网站首页
->
口腔医学
->
设施条件
->
校外基地
->
正文
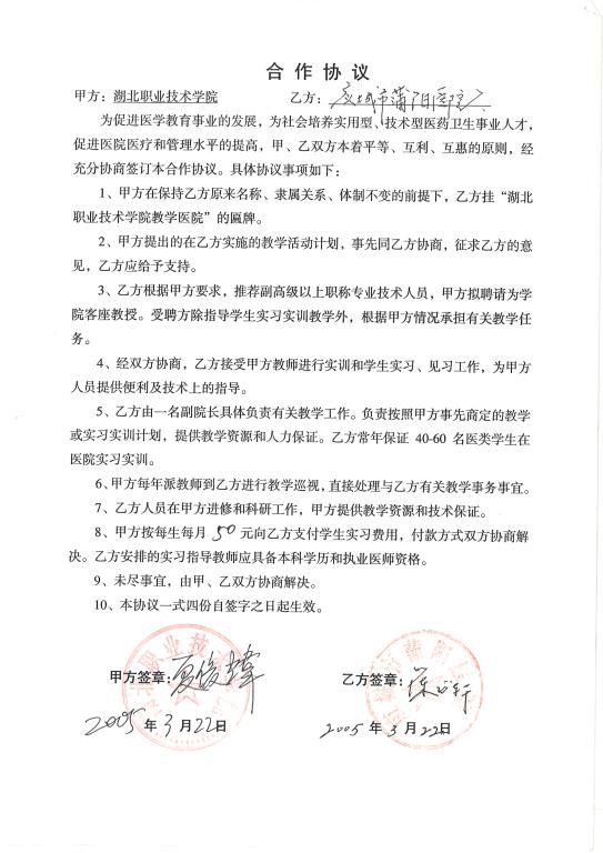
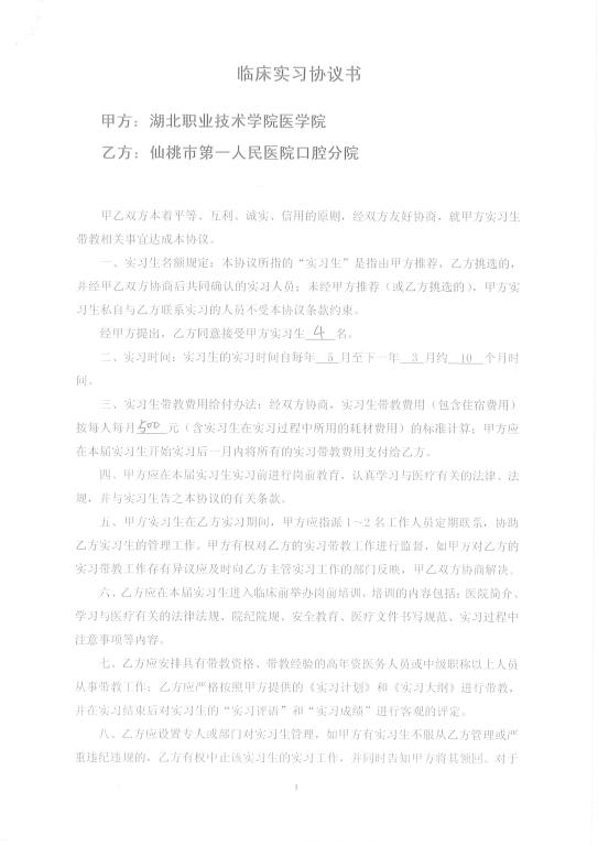
实习医院合作协议
时间:2019年07月18日 00:01 来源: 作者: 阅读:次
上一条:
口腔医学专业部分实习医院图片