教学工作是学院的中心工作,教学质量是学院的立足之本,为进一步加强和完善口腔医学院教师教学质量考核工作,提高任课教师的责任心和教学水平,根据教育部《关于全面提高高等职业教育教学质量的若干意见》(教高[2006]16号)》,为了维护正常的教学秩序,规范教师的教学行为,提高教学运行管理的效率,调动教师教学的积极性,促进教学质量的全面提高,打造口腔医学专业品牌,特制定本规则。
一、指导思想
以学院办学思想为指导,以培养“仁心仁术、乐学乐业”具有良好职业素质的高素质技能型人才为目标,以提高教育教学质量为核心,充分发挥教学考核的导向作用,激励和督促教师潜心钻研业务,不断提高教师的教学能力、实践能力和科研能力,全面提高教学质量。
二、考核原则
坚持客观公正、实事求是,实行课堂教学与教学效果相结合,教学科研与实际应用相结合,学院考核与部门考核相结合的考核原则,力求客观公正地反应任课教师的教学水平,提高考核可信度和考核效果。
三、考核对象
口腔医学院所有专兼职任课教师。
四、考核内容
教师教学质量考核主要包括教师课堂教学能力考核、教师科研能力的考核。
(一) 教师课堂教学能力考核(100分)占总分(70%)
教师的课堂教学能力考核主要是考核教师对课堂的组织管理能力、教学内容对学生的感染吸引能力以及课堂的教学效果等。通过检查学生课堂出勤率、听课率和学生成绩的“及格率”、专兼职督导员听课、学生测评等方式来检验和考核教师教学效果和教学质量,从而达到提高教学质量的目的。
1、学生课堂出勤率(10分)
计算方法:学生课堂出勤率是指学生课堂出勤的人数。计算方法为:实到人数/班级总人数*100%。
学生课堂出勤率直接影响教师的教学情绪和教学效果,反映学生对授课教师的欢迎程度和教师课堂执行考勤制度的执行能力。考核形式:学生课堂出勤率的考核由教务处采取不定期抽查等方式,对任课教师课堂学生出勤率进行学期考核汇总,计入学期教师教学质量考核中。
为加强学生课堂考勤管理,保证学生上课出勤率,应做到:
(1)严格批假制度,确保到课率达到95%以上 。
(2)树立以上课为中心,各部门严禁利用上课时间要求学生进行其他活动。
(3)对于缺课达到重修或纪律处分的,严格按学院规定执行。
2、学生课堂听课率(10分)
听课率的计算学生听课率是指学生对教师授课的注意程度。学生听课率的计算:实到人数未听课人数/实到人数*100%。听课率考核标准:学生听课率的考核以学生听课比例进行考核,听课人数在90%以上为满分,每减少一名学生扣0.5分。
听课率的考核形式:由口腔医学院教学办抽查,学生有以下情形视为“未听课”:
(1) 趴在桌子上睡觉;
(2) 玩手机、看小说等报刊书籍与课堂无关的物品;
(3)上课吃早餐、零食等;
(4)上机操作时玩游戏、聊天等与本堂课无关的内容实训课中随意走动、不听从教师安排、不遵守操作规程等行为;
(5) 其他违反课堂纪律的行为和不符合学生文明规范的行为。
3、学生考试及格率(10分)
及格率计算:学生考试成绩直接反应学生对该门课程的接受情况是教师课程教学效果的最终体现。
学生考试及格率计算:及格以上学生人数/参加考试人数*100%。考核标准学生考试成绩的及格率考核是通过学生考试及格比例考核,及格率达90%以上为满分,每降低10%扣2分。
考核形式:学生考试及格率考核由教学办负责,教学办根据教师考核成绩进行综合分析,计算考核教师所任课程的及格率,汇总报教务处,教务处根据学生期末成绩及学生考试试卷的批改情况进行抽查。
为保证学生考试成绩的真实性,应做到:
(1)实行教考分离,过程考核,题库出题(AB卷)。考前由教学办随机抽题。
(2)根据课程性质采用不同考核形式,注重学生平时考核和教学过程考核。
4、学生考证过级率(英语、计算机)
学生考证过级率主要是指学院规定的外语考证、计算机考证和,考试通过人数/参加考试人数*100%。每高出5个百分点加1分,每低于5个百分点的减1分。
5、专兼职督导员听课和学生测评(70分)。
继续实行专家听课(20分)和学生测评(50分),专家听课主要是考核评价教师对教学目标、教学内容、教学环节的把握程度和教学方法、教学手段的应用程度,以及学生学习的总体情况,学生测评是综合考核学生对任课教师的整个教学的认可程度。考核标准按专家课堂听课标准和学生测评标准综合测算。
(二)教师教学科研能力考核 占总分(30%)
教师的教学科研能力考核主要是考核教师参加学院教研、教改、课题研究以及对社会服务等情况,评级为不合格、合格、优秀。
湖北职业技术学院教科研成果奖励办法
第一章 总 则
第一条 为了充分调动我校人员教科研工作积极性,发挥教科研在学校各项工作中的引领作用,根据国家有关科研法规和政策,结合本校实际制定本办法。
第二条 以“湖北职业技术学院”为署名单位发表论文、著作等教科研成果,或以学校名义承接科研项目,获得成果奖励的本校人员,均为奖励对象。
第三条所有有专业技术职称者必须在一定期限内完成一定的科研任务:
1、具有教授职称(含相当职称,下同)者,每年至少在本校学报发表学术论文两篇,或在公开刊物上发表学术论文2篇,或在核心刊物上发表学术论文1篇。
2、具有副教授职称者,每两年至少在本校学报(或其它不低于本院学报级别的刊物,下同)上发表学术论文1篇,或在公开刊物上发表学术论文1篇。
3、具有讲师职称者,每年至少向本院学报投稿2篇,每年必须有1篇能发表。
4、具有助教职称者,每年至少向本院学报投稿1篇,每两年必须有1篇能发表。
第四条 考核、评先、晋升,将科研列为必备条件之一。
1、没有完成科研任务者,当年考核不得评为优秀(校党委认定的在某方面有殊贡献者除外,下同)。
2、没有完成科研任务者,当年不得评为先进。
3、没有完成科研任务者,当年不得申报晋升职称。
4、没有完成科研任务者,当年口头警告。
5、两年没有完成科研任务者,给予通报警告。
6、连续3年不完成科研任务者,不再予以聘用。
第二章 奖励标准
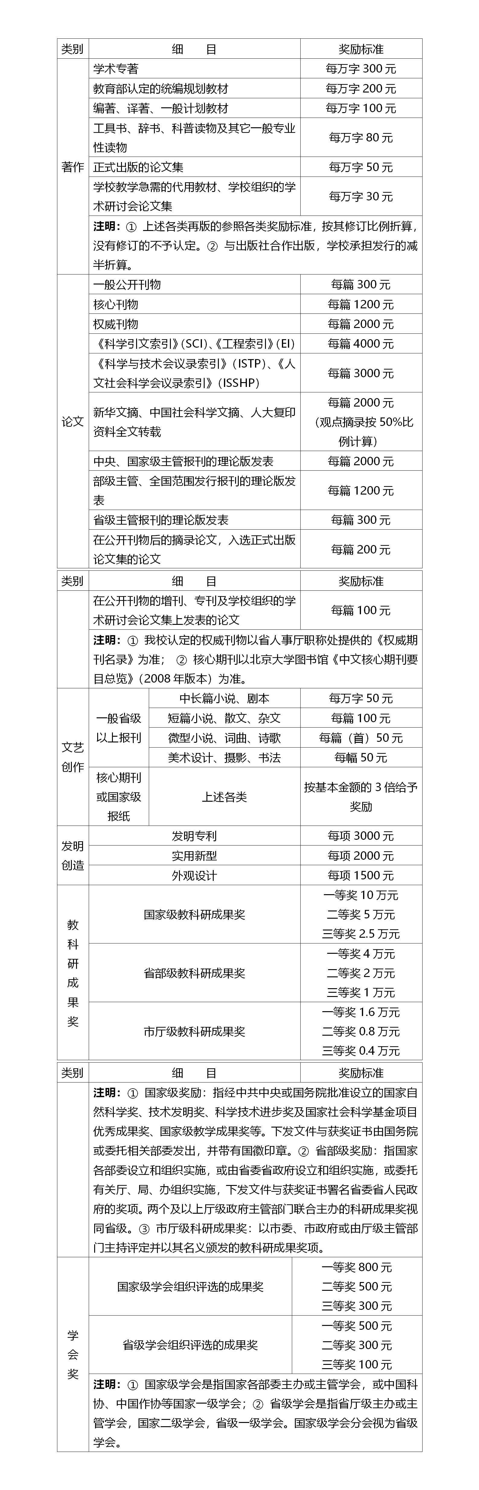
第三条 科研成果奖根据参评项目分设著作奖、论文奖、发明专利奖、文艺创作奖、教科研成果奖、学会奖等。不同类别及等次计以不同奖励金额。

第四条 专业建设、课程建设、教学团队建设、实训基地建设、技能大赛、国家示范项目建设等专项奖励办法按学校原有相关文件执行。
第五条 凡是未纳入奖励范畴的研究成果,若需列入奖励范围,原则上由成果完成者本人向所在院部或处室提交书面申请,并说明理由,院部或处室提交到科研处,再由科研处提交到校学术委员会或校长办公会讨论决定。
第三章 奖励方法
第六条 与社会单位合作完成,学校排序处于第一位的,按相应标准的100%核算。学校排序处于第二位但含第一成果完成人的按30%折算。学校排序处于第三及其他序位的按10%折算。
第七条 多人合作完成的各类成果,其奖励办法如下:
(一)两人以上合作的著作(教材),由第一主编按参编人员实际承担的编写任务提出分配方案;或按下表的“排序及分配比例”方法折算。
(二)合作完成的学术论文只取前两名。按第一作者70%,第二作者30%比例分配。
(三)合作完成的教科研项目、获奖成果、专利等,排名以项目立项时项目主持人提供的人员清单为核算依据,或按照项目评审书,或项目开题报告,或最终成果的排名顺序,按下表的“排序及分配比例”方法折算。
多人合作研究成果排序及分配比例表

第八条 同一成果多次获奖的情况按最高奖项统计,不重复计算。
本规范由口腔医学院负责解释。
本规范自2017年9月1日起开始实施。
口腔医学院
二零一七年九月一日