湖北职业技术学院骨干专业建设项目管理办法
为了贯彻落实教育部《高等职业教育创新发展行动计划(2015- 2018年)》和湖北省关于品牌特色专业建设的指导性文件要求,适应区域经济社会发展对技术技能人才的需要,进一步提升专业建设水平,加强骨干专业建设,促进品牌特色专业发展,提高人才培养质量,特制定本方案。
一、指导思想
以服务发展为宗旨,以促进就业为导向,适应技术进步和生产方式变革以及社会公共服务的需要,密切产学研合作;优化专业结构和资源配置,集中力量办出特色,打造学校专业品牌,形成优质职业教育资源;深化学校内部改革,激发办学活力,完善现代职业学校制度,推动学校办学水平整体提升。
二、建设目标
按照“优化结构,突出重点,分批建设”的原则和“理念先进、目标明确、改革优先、成效明显”的要求,到2018年,学校重点建设20个左右的骨干专业。通过重点建设,这些专业将在人才培养模式、教育教学改革、实习实训条件、校企合作以及人才培养质量等方面形成优势和特色。
三、建设任务与考核指标
(一)专业发展与人才培养目标
骨干专业是指在省内同类专业中具有较大影响力和知名度,得到社会公认,对学校建设发展起重要支撑,服务区域或行业发展成效明显,在办学思想、专业建设、教学改革、人才培养、社会服务等方面具较强特色的专业。

(二)改革人才培养模式
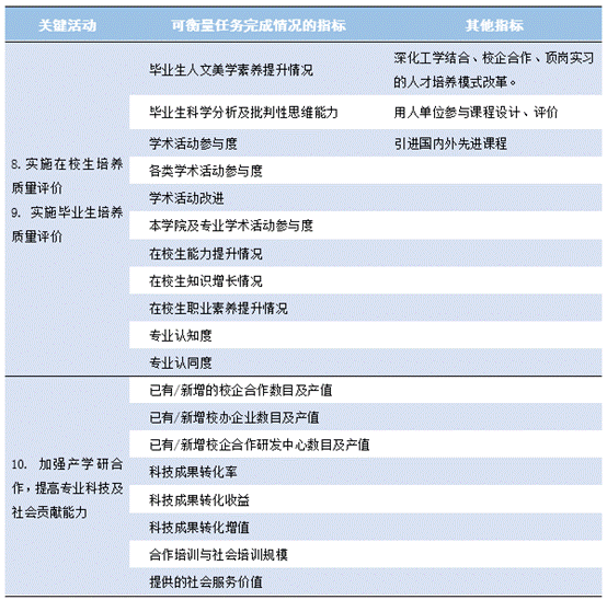
以区域产业或行业发展对人才的需求为依据,明晰人才培养目标,深化工学结合、校企合作、顶岗实习的人才培养模式改革。科学制定培养方案和课程体系,通过用人单位直接参与课程设计、评价和国内外先进课程的引进,提高职业教育对技术进步的反应速度,基本形成对接紧密、特色鲜明、动态调整的职业教育课程体系。

(三)改革教育教学方式
坚持“做中学、做中教”,广“泛推行项目教学、场景教学、主题教学、岗位教学等。注重因材施教,完善分层教学制、走班制、学分制、导师制等。推动教学方法改革,通过真实案例、真实项目激发学习者的学习兴趣、探究兴趣和职业兴趣。不超过40人。建立课堂教学质量分析、评比和反馈制度,学生对课堂教学的满意率达80%以上。加强教学评价考核,实行教考分离。加快教学信息化步伐,充分运用信息技术改造传统教学。

(四)改革教师评价制度
建立和完善体现职业教育特点的绩效考核评价与内部分配机制,将教育教学质量与教师绩效评价挂钩。鼓励二级学院按照国家相关规定聘请企业管理人员、工程技术人员和能工巧匠担任专兼职教师,并加强绩效考核评价。加强职业教育教师队伍师德建设。加强教师教学信息化考核,将教师教学信息化运用能力作为职称评聘的重要依据。探索实行专业教学团队负责制。

(五)完善实践教育体系
以职业道德、职业精神和专业技能培养为核心,建立较完整、较先进、较稳定的实践教育本系。整合实践教学资源,提高实习实训技术装备水平。改革创新实践教学内容、教学方法和教学手段,加大实践教学比重,优选顶岗实习企业,加强顶岗实习管理,突出以育人为目标的实习实训考核,强化对实习学生、管理人员和指导教师的评价考核。

(六)改进教育质量评价
把毕业生的职业道德、职业能力、就业质量和用人单位满意度作为考核职业教育教学质量的重要指标。引导行业企业、学生和家长参与教学质量评价,探索建立毕业生就业质量跟踪调查制度。毕业生“双证率”达80%以上,当年就业率达到95%以上(其中理工农医类专业协议就业率不低于80%),毕业生及家长满意度达90%以上,用人单位对毕业生满意度80%以上。

四、申报与立项
骨干专业建设期2年,按照学院申报、评审立项、绩效评价、动态管理的原则进行,分年度申报,分年度实施。
(一)申报条件
1.申报骨干专业要求该专业在全省高职院校同类专业中办学水平较高,适应区域或行业经济发展和产业优化升级需求,社会认可度较高,有优质的教学条件基础,生源充足、报到率高,毕业生就业质量好,就业岗位专业性强,且必须有一届以上毕业生、近三年专业平均年招生规模不低于60人。
2.专业建设方案应具有先进的教育教学理念,明确的建设目标,清晰的改革思路和可量化的考核指标。专业教学基础设施条件较好,经费投入满足持续发展需要,校内外实验、实习实训条件基本满足专业实践教学要求,与相关行业、企业或职业界有比较密切的联系,专业建设得到学校全方位的强力支持。
(二)申报材料
1.湖北职业技术学院骨干专业申报书;
2.湖北职业技术学院骨干专业建设方案。
五、有关要求
1.有关二级学院要高度重视骨干专业的建设工作。要成立骨干专业建设领导小组,统筹推进有关专业各项改革与建设,协调解决建设过程中的重大事项,并加大对各项政策和经费支持力度,确保骨干专业建设顺利推进,取得实效。
2.强化专业建设的主体责任。各骨干专业项目负责人和专业团队,要紧盯行业同类院校最高水平,对比标杆寻找差距,制订并实施骨干专业建设方案,建立和完善激励机制,有效配置各类资源,努力实现项目建设目标。
3.加强项目建设管理与绩效评价,对立项建设的骨干专业建设情况将按阶段进行验收和绩效评价。验收合格的,正式授予“湖北职业技术学院骨干专业”称号;验收不合格的,撤销立项,暂停该学院2年内申报中央和省级职业教育类项目资格。