

《临床诊断基本技能》课程质量报告
《临床诊断基本技能》是研究诊断疾病的基本理论、基本知识、基本技能和诊断思维方法的一门临床学科,是将医学基础课引渡到临床课程的一门桥梁课,是临床医学各科的基础,是打开临床医学大门的一把钥匙,是临床医学专业的核心课程。
一、课程目标
根据临床医学专业培养目标和教学大纲的要求,制定课程目标如下:
(一)知识目标
1.掌握病史采集的内容与方法;
2掌握体格检查的内容、方法和临床意义;
3.掌握常用辅助检查的正常值和临床意义;
4.掌握医疗文书书写的内容、格式和要求;
5.熟悉诊断的步骤、原则与内容。
(二)能力目标
1.具有良好的语言表达能力和医患沟通技巧;
2.会系统的病史询问和规范的全身体检;
3.能合理选择辅助检查项目并正确分析检查结果;
4.养成科学的临床思维方法;
5.具有独立分析问题的能力;
6.能对疾病作出初步的正确诊断;
7.会收集完整的病例资料,并写成规范的病历。
(三)素质目标
1.珍爱生命,关心病患,具有救死扶伤、全心全意为患者服务的思想;
2.具有依法执医的法律意识;
3.养成实事求是的工作作风和精益求精的工作态度;
4.尊重患者的人格和隐私。
二、课程设计
课程设计思路有:
1.以临床执业助理医师岗位工作分析为基础,课程目标定位于使学生获得从事临床常见病、多发病诊断所需要的基本知识、基本能力和职业素质。
2.以临床医生工作过程为导向,构建“病史采集”、“体格检查”、“辅助检查”、“诊断方法”及“病历书写”五个学习情境。
3.以工作任务为驱动,以典型病例为载体,以学生为主体,设计面向任务的情境化教学实施方案。
4.以学校-医院合作为平台,开展工学结合,实现“学习的内容是工作,通过工作完成学习”,将理论知识的学习、职业技能的训练和医德素质的培养三者融于一体。
三、教学实施
(一)教学内容
在教学内容选取上由医学专业指委员会专家、医学院教师及医院医师以国家临床执业助理医师考试大纲为指导,共同分析制定高职临床医学专业学生的学情特点及相关工作岗位、工作任务与能力要求,以适度、够用、实用,且符合临床医师真实的工作过程为原则,构建了“病史采集”、“体格检查”、“辅助检查”、“诊断方法”及“病历书写”5个学习情境,保证教学内容与职业能力的零距离对接,增强教学内容的针对性与适应性。课程总学时为102学时(不含影像诊断),其中理论学时62,实践学时40学时。
(二)教学设计
1.教学模式:围绕“学生”、“教师”、“情境”之教学三要素,针对性设计教学模式。一是建立以学生为主体,教师为主导的合作性教学模式。在完成学习任务过程中,学生与学生之间合作,学生与教师之间合作,教师成为指导者、协调者。二是设计学习情境化的教学模式。以来自临床真实的典型病例为载体,将校内临床技能中心建成为仿真医院,设置一体化教室,校外教学医院设置教学病房,从仿真医院教学→医院现场教学,教学做结合,将理论知识的学习、职业技能的训练和医德素质的培养融于一体。
2.方法手段:根据不同的学习情境和学习任务,灵活运用不用的教学方法,如讲解法、演示法、提问法、角色扮演法、模拟训练法、案例教学法、分组讨论法、床边教学法及多媒体教学法等。并积极推进以案例为基础的教学(CBL)、以问题为导向的教学(PBL)及标准化病人(SP)等启发式、探究式、讨论式、参与式的教学方法改革。合理选用治趣虚拟教学平台、QQ群、雨课堂等信息技术平台,训练学生的医患沟通能力与临床思维能力,培养学生独立分析问题与处理问题的能力。同时国家级资源共享课程《临床诊断基本技能》丰富的网络教学资源,有利于学生线上线下混合式学习,提升了学生的自主学习能力与信息素养。
3.教学组织与实施:在教学之前,通过手机QQ群或课程网站给学生发放课前知识,引导学生复习基础医学知识,开展自主学习,并提出疑问。在教学时,先提出学习目标,再根据学习目标进行讲解、演示、训练、启发、讨论,然后考核点评,最后布置思考题,让学生进行反思。
四、课程评价与效果
(一)课程评价
课程的评价实施技能与情感态度评价、过程与结果评价、单项与综合技能考核结合的方式。理论成绩占50%,平时成绩占20%,实践成绩占30%。实践考核采用的与临床执业助理医师考试相适应的多站式考试模式。
(二)教学效果
本课程教学效果受到校内专家、学生及同事的一致好评,本人多次被学生评为最受欢迎的教师。
2016年所授临床诊断基本技能的两个临床班共有学生130人,最高分96.4分,平均成绩为77.6分。90分及以上的29人,占22.3%;80~89分者42人,占32.3%;合格率为87.7%。
五、不足之处及努力方向
课前的设计与课后的反思所花时间不够;不断创新的意识还不够强。
努力的目标是:在现有基础上进一步登高望远,注重自身经常性学习。探索传统备课与现代技术取长补短的新途径,最大限度利用网上信息进行筛选、整理、提炼,为我所用。虚心向其他老师学习,博采众长,进一步提升教学水平与教学质量。
岳新荣
2017.12.16









临床医学专业《内科学》课程考试改革方案
一、课程基本信息
内科学在临床医学中占有极其重要的位置,它是临床医学各科的基础,所阐述的内容在临床医学的理论和实践中有其普遍意义,是学习和掌握其他临床学科的重要基础。
内科学的任务是通过教学使学生掌握内科常见病、多发病的病因、发病机制、临床表现、诊断要点和防治的理论知识及实践技能,为学习其它临床学科和从事临床医学实践奠定坚实的基础。
课程性质:必修课;
学时学分:120学时,7学分。
二、课程考试改革方案
(一)采用灵活多样的考试形式
1.根据内科学课程的性质、特点灵活运用多种考试方式,如理论知识考试、病例分析、病例讨论、作业等。内科每个系统疾病学完后进行一次阶段理论考试和病例分析的讨论与作业。
2.采用多种考核方式,如卷面笔试与网络无纸化考试相结合。理论考试包括阶段理论知识考试与期末理论知识考试,均使用雨课堂进行网络无纸化考试,考试题型与执业助理医师考试题型一致,全部为单项选择题,分A1、A2、A3型选择题。内科的技能考核按照临床执业助理医生技能考核的要求进行病例分析,平时按授课计划进行病例分析、课堂讨论与作业并计分,期末病例分析考试采用笔试。
3.把集中考试改为分散考试。根据课程的时间安排和考试要求在平时的教学、实训及社会实践中分散进行检测,以便及时了解学生的知识、能力、素质、创新方面的情况,及时有针对性地加强培养和训练,减轻学生在期末的考试压力和负担,使考试更科学、公平、合理。
4.将考勤、作业与平时学习表现纳入考试成绩。采用雨课堂或QQ群等进行网上签到,每学期考勤至少10次,每缺勤一次扣10,迟到早退每次扣5分。每学期作业与课堂讨论不少于10次,每少一次扣10分。
(二)内科考试成绩构成比见下表
内科学成绩总评=平时成绩+期末考试成绩。
平时成绩与期末成绩各占总分的50%,考核细则见表1和表2。
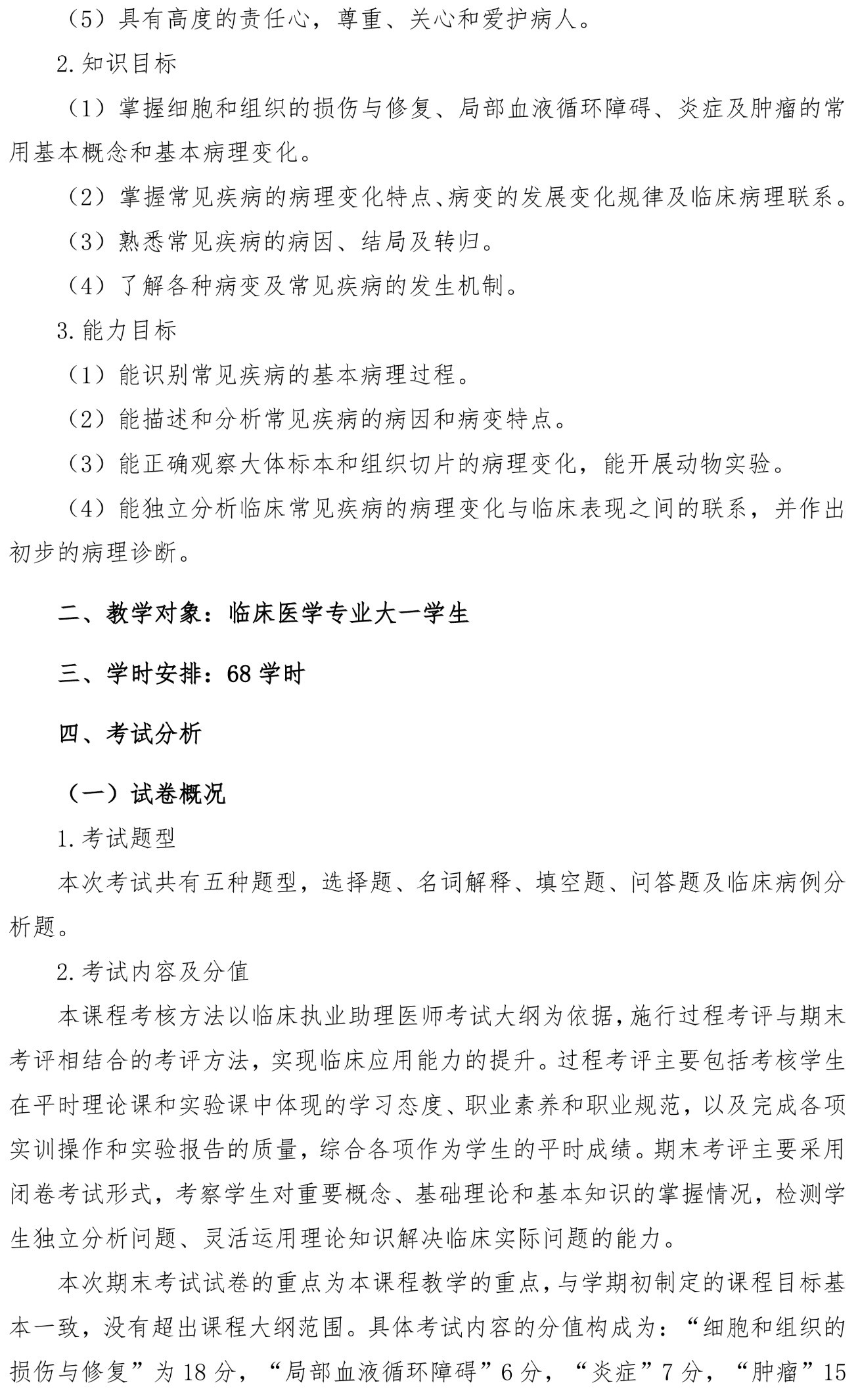
表1 内科学平时成绩分布及得分细则
内科平时成绩 |
章 节 |
理论知识 |
病例分析 |
考勤与态度 |
作业 |
占总分比值 |
小计 |
呼吸系统疾病 |
40% |
20% |
20% |
20% |
10% |
10分 |
循环系统疾病 |
40% |
20% |
20% |
20% |
10% |
10分 |
消化系统疾病 |
40% |
20% |
20% |
20% |
10% |
10分 |
泌尿系统疾病 |
40% |
20% |
20% |
20% |
5% |
5分 |
血液系统疾病 |
40% |
20% |
20% |
20% |
5% |
5分 |
内分泌代谢系统疾病及风湿性疾病 |
40% |
20% |
20% |
20% |
5% |
5分 |
神经、精神疾病 |
40% |
20% |
20% |
20% |
5% |
5分 |
合计 |
50% |
50分 |
(注:平时考试均采用网络无纸化测试)
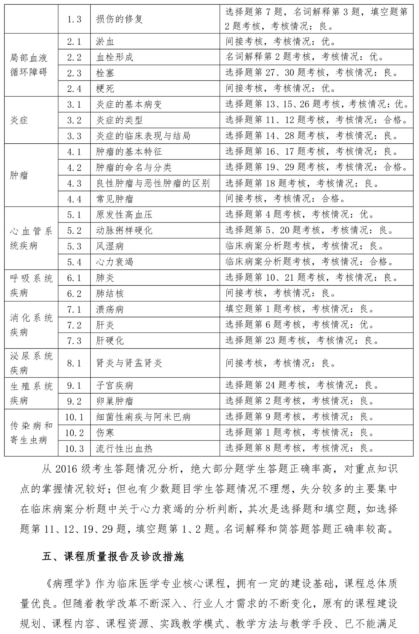
表2 内科学期末考试成绩分布及得分细则
期末考试项目 |
考核方式 |
内容与题型 |
占总分比值 |
小计 |
理论知识考试 |
网络无纸化考试 |
内科全部内容 A1、A2、A3型选择题(100分) |
30% |
30分 |
能力测试 |
笔 试 |
病例分析题(100分) |
20% |
20分 |
合计 |
50% |
50分 |
湖北职院医学院
临床医学专业教研室
2018.5.15
2017年临床医学专业考试质量分析报告
一、数据统计表
表1: 临床医学 专业2017-2018学年第一学期考试成绩合格率及优秀率明细表
年级 |
课程名称 |
人数 |
成绩合格人数 |
合格率 |
成绩优秀人数(85分以上) |
优秀率 |
16级 |
妇产科学 |
489 |
468 |
95.71% |
72 |
14.72% |
临床诊断基本技能 |
489 |
478 |
97.75% |
76 |
15.54% |
皮肤性病学 |
489 |
473 |
96.73% |
2 |
0.41% |
全科医学概论 |
489 |
480 |
98.16% |
94 |
19.22% |
手术基本操作 |
488 |
475 |
97.34% |
281 |
57.58% |
体育3 |
488 |
478 |
97.95% |
105 |
21.52% |
外科学1 |
488 |
476 |
97.54% |
39 |
7.99% |
预防医学 |
489 |
478 |
97.75% |
12 |
2.45% |
16级小计 |
3909 |
3806 |
97.37% |
681 |
17.42% |
17级 |
大学生心理健康教育 |
488 |
481 |
98.57% |
320 |
65.57% |
大学英语1 |
486 |
476 |
97.94% |
142 |
29.22% |
计算机公共基础 |
488 |
468 |
95.90% |
76 |
15.57% |
人体解剖与组织胚胎学1 |
485 |
474 |
97.73% |
204 |
42.06% |
生理学1 |
486 |
478 |
98.35% |
124 |
25.51% |
生物化学1 |
486 |
478 |
98.35% |
185 |
38.07% |
思想道德修养与法律基础 |
487 |
466 |
95.69% |
47 |
9.65% |
体育1 |
487 |
478 |
98.15% |
71 |
14.58% |
形势与政策1 |
485 |
470 |
96.91% |
175 |
36.08% |
医学免疫与病原生物学1 |
485 |
481 |
99.18% |
25 |
5.15% |
医用化学 |
485 |
479 |
98.76% |
146 |
30.10% |
17级小计 |
5348 |
5229 |
97.77% |
1515 |
28.33% |
三个年级合计 |
9257 |
9035 |
97.60% |
2196 |
23.72% |
表2: 临床医学 专业2017-2018学年第一学期考试成绩不合格门数统计表
年级 |
人数 |
成绩 不合格总人数 |
5门及以上课程不合格 |
4门课程 不合格人数 |
3门课程 不合格人数 |
2门课程 不合格人数 |
人数 |
占专业人数比例 |
16级 |
489 |
|
7 |
1.43% |
1 |
1 |
10 |
17级 |
488 |
|
9 |
1.84% |
3 |
5 |
8 |
合 计 |
977 |
|
16 |
1.64% |
4 |
6 |
18 |
二、学期目标达成情况
(一)学期整体教学目标
17级学生学期目标
1、知识目标
(1)掌握信息技术,熟悉相关的法律法规。
(2)掌握人体的正常结构、功能及心理健康的标准。
(3)掌握人体的生理学特点;掌握人体各器官、系统的主要功能;熟悉各系统功能的联系;了解机体与环境的统一关系。
2、技能目标
(1)具有健全的体魄和心理素质。
(2)培养科学的临床思维方法和良好的语言表达能力。
(3)培养自主学习和终身学习的能力
3、素质目标
(1)遵纪守法,树立科学的世界观、人生观、价值观和社会主义荣辱观,热爱祖国,忠于人民,愿为祖国卫生事业的发展和人类身心健康奋斗终生。
(2)敬畏生命,具有患者至上、救死扶伤和大医精诚的职业精神。
(3)树立终身学习观念。
(4)树立依法行医的法律观念。
16级学生学期目标
1、知识目标
(1)掌握诊断疾病的基本知识、基本理论。
(2)掌握手术基本操作规程;掌握外科常见病多发病的临床表现、诊断与治疗。
(3)掌握正常的妊娠和分娩、产科常见急症、产前及产后的保健原则,以及计划生育的医学知识。
(4)熟悉全科医学的基本知识。
(5)熟悉常见皮肤病、性病诊断与治疗。
(6)熟悉预防医学的基本理论和知识。
2、技能要求
(1)能全面、系统、正确地采集病史。
(2)能系统、规范地进行体格检查和书写完整病历。
(3)具有对外科、妇产科常见病、多发病的诊治能力。
(4)培养科学的临床思维方法和良好的语言表达能力。
(5)具有与患者及其家属进行有效沟通、交流的能力。
(6)能够对患者和公众进行健康生活方式、疾病预防等知识的宣传教育。
3、素质要求
(1)有强烈的专业自豪感和爱岗敬业精神;敬畏生命,具有患者至上、救死扶伤和大医精诚的职业精神;将预防疾病、驱除病痛作为自己的终身责任。
(2)能与患者及其家属进行良好的沟通、交流。
(3)具有健全的体魄和良好的心理素质。
(4)树立依法行医的法律观念。
(二)课程开设及目标达成情况
17级学生
(1)通过《思想道德修养与法律基础》和《形势与政策》课程的学习,学生树立了正确的人生观、价值观、道德观和法制观,能及时了解我国当前所处的国际国内大环境,了解党和国家针对新的形势和新的任务提出的新举措,能运用马克思主义基本原理、立场、观点和方法分析与解决问题。
(2)通过学习《英语》,学生经过英语听、说、读、写、译的基本语言技能训练,绝大部分通过了“全国普通高等专科学校英语应用能力考试”。
(3)通过学习《计算机》,学生掌握了计算机系统的基础知识,磁盘操作系统常用命令的使用,汉字输入、表格处理、互联网应用和PC工具的基本知识,简单二维软件介绍及计算机病毒防治等内容;掌握了计算机的基本操作技能,能应用计算机处理信息、服务专业工作,部分学生通过了计算机国家一级水平测试,少数同学通过了计算机国家二级水平测试。
(4)通过学习《大学生心理健康教育》,培养大学生健全的人格和健康的心理,使大学生的心理素质水平不断提高,为以后在复杂多变的社会环境中,能保持良好的心理适应状况打下了坚实的基础。
(5)通过学习《人体解剖与组织胚胎学》,学生掌握了人体各部位和各器官系统的微细结构与大体结构、形态及位置毗邻,人体发生、发展的基本概况,为以后临床课的学习打下了良好的基础。
(6)通过学习《生理学》,学生掌握了人体的组织细胞、器官系统的主要生理功能及其调节机制,理解了人体的统一性、完整性以及机体和环境之间相互影响的关系,为以后临床课的学习打下了良好的基础。
(7)通过学习《生物化学1》,学生对蛋白质、核酸、酶等生物大分子的结构与功能有了一定的掌握与了解,为学习其它基础医学和临床医学课程、在分子水平上认识病因和发病机制、诊断和防治疾病奠定了基础。
(8)通过学习《医学免疫与病原生物学》,学生树立了无菌观念,熟悉了各类病原体生物学特性以及传播方式、预防知识,为后续课程的学习打下了基础,为开展临床医疗服务、预防和控制疾病奠定理论基础。
(9)通过学习《医用化学》,学生认识到化学与医学的关系源远流长,人体本身就是一个复杂的化学系统,时刻都在发生着各种各样的化学反应,化学在诊断疾病方面起着重要的作用。
16级学生
(1)通过学习《临床诊断基本技能》,学生掌握了病史采集的方法与内容;掌握了体格检查的方法和常见阳性体征的临床意义;熟悉临床常用的实验室检查与器械检查的适用范围、正常值及临床意义;掌握了常用的诊疗穿刺技术,能书写完整的住院病历。
(2)通过学习《手术基本操作》和《外科学1》,学生掌握了外科基本操作技术,熟悉了外科常用手术器械及使用方法,具备了无菌观念。掌握了部分外科常见病、多发病的病因、临床表现、诊断与治疗。
(3)通过学习《全科医学概论》,学生能认识到全科医学的服务涵盖不同性别、年龄的对象及他们所涉及的生理、心理、社会各个层面的健康问题,对全科医学和特点和内容有了一定的熟悉和了解。
(4)通过学习《预防医学》,学生掌握了与疾病自然过程有关的三级预防原则,学会了应用卫生统计学和流行病学方法和原理,探索病因和分析致病因素的作用规律,通过有效的公共卫生措施实施预防,达到保护和促进健康的目标。
(5)通过学习《体育》,学生的身体得到了锻炼,体质得以增强,同时增强了团结协作和集体主义精神。
三、考试分析
(一)考试整体情况及分析
16级临床医学专业本学期有8门课程结业,所有课程的合格率均在95%以上;成绩优秀率平均为17.42%,专业核心课程《手术基本操作》优秀率达到了57.58%。本专业489人中,5门及以上不及格者7人,4门和3门不及格者各1人,2门不及格者10人。总体情况良好,教学目标达成。
17级临床医学专业本学期有11门课程结业,所有课程的合格率均在95%以上;成绩优秀率平均为28.33%。本专业488人中,5门及以上不及格者9人,4门不及格者3人,3门不及格者5人,2门不及格者8人。总体情况良好,教学目标达成。
(二)存在的主要问题及成因分析
1、原因分析 极少数同学学习态度不端正,对学习缺乏兴趣和动力或沉迷于游戏;有的学生学习能力不强,基础较差。
2、应对措施 加强学生思想教育,积极探索和运用能调动学生学习积极性与学习热情的教学方法和手段。
四、改进措施
(一)对专业诊改的建议
1、课程设置
1)现状
临床医学专业课程设置经过多轮讨论,有过部分调整,但仍有部分课程一直未作调整,有待进一步讨论。
2)诊改措施
加强与行业专家的探讨,共同探讨专业的课程设置。
3)诊改效果
专业课程设置更为合理。
2、教学团队建设
1)现状
目前,临床医学专业教师较为缺乏,特别是专业教师人数过少,不能满足实际教学需要。
2)诊改措施
内部挖潜力和外部引进相结合,增加2~3名青年教师和引起行业人才,加强师资队伍建设。增加教师外出学习交流的机会。
3)诊改效果
构建一支职称、年龄结构较为合理的教学团队,提高教师的实际教学水平。
(二)对课程诊改的建议
1、课程标准
1)现状
未能对现有课程标准进行及时修订。
2)诊改措施
加强与行业专家的合作,讨论制定更符合专业的课程标准。
3)诊改效果
制定专业针对性较强的课程标准。
2、教学内容
1)现状
教学内容的先进性与实用性还有待探讨。
2)诊改措施
与行业专家合作,研讨课程教学内容的选择与更新。
3)诊改效果
针对专业开展教学,提高教学效果。
3、课程教学资源
1)现状
目前,临床医学专业课程资源有电子教材、教案、课件、图片、音频及少数微课视频,数字化教学资源不足。
2)诊改措施
根据课程教学的需要,发挥有特长的老师有针对性的开发数字化教学资源,完成1~2门精品在线课的建设,丰富专业教学资源库。
3)诊改效果
建成1~2门精品在线课程,完成临床医学专业教学资源库的建设。
4、教学模式
1)现状
多门课程以传统的教学模式为主,也有不少老师在越来越多的运用信息化手段进行教学,或开展线上线下的混合式教学。
2)诊改措施
恰当运用信息化手段进行教学,开展线上线下的混合式教学,灵活运用多种教学方法进行教学。
3)诊改效果
教学手段和方法的丰富极大的提高了学生的学习兴趣。
5、课程考核
1)现状
目前,课程考核主要采取期末考试和平时成绩相结合的考核形式,期末考试存在监考不够严格,抄袭现象较为严重的问题,平时考核较多注意到学生到课率,对学生课堂参与度、学习态度等方面注重不够。
2)诊改措施
改革课程考核方案,加强过程性考核,采用多样化的考核方式。
3)诊改效果
考试更科学、公平、合理。