

高职临床医学专业人才培养方案
(2014版)
【专业名称与专业代码】
专业名称:临床医学 专业代码:630101
【入学要求】
1、应届高中毕业生,参加普通高等学校招生全国统一考试,符合录取条件的考生。
2、中等职业学校(含中等职业学校、职业高中和成人中专)的应届、往届农村医学及相关专业毕业生,参加湖北省高职院校单独招生考试或湖北省普通高校招收中职毕业生统一技能操作考试,符合录取条件的考生。
3、其他中等职业学校对口专业毕业生。
【学习年限】
全日制三年。
【培养目标】
本专业主要立足孝感,面向武汉城市圈及周边地区,培养适应基层医疗单位需要,注重全面发展,服务城市社区及农村基层临床工作第一线,具备良好的医学人文素养,掌握临床医学专业职业岗位(群)所需要的基础理论、基础知识和专业技能,能运用生物-心理-社会医学模式,以维护和促进健康为目标,从事内、外、妇、儿、五官科常见病、多发病诊治,集“预防、保健、诊断、治疗、康复、健康管理”于一体具有终生发展能力的高素质技术技能型医疗卫生人才。
【职业范围】
职业范围:社区卫生服务中心、卫生服务站、乡镇卫生院、学校厂矿医务室、农村卫生室,从事医疗、保健、及公共卫生管理等工作的临床执业助理医师。

【人才规格】
本专业毕业生应初步达到临床助理医师的基本要求,具有以下职业素养、专业知识和技能:
1.素质目标
(1)遵纪守法,树立科学的世界观、人生观、价值观和社会主义荣辱观,热爱祖国,忠于人民,愿为祖国卫生事业的发展和人类身心健康奋斗终生。
(2)敬畏生命,具有病人至上、救死扶伤和大医精诚的职业精神;将预防疾病、驱除病痛作为自己的终身责任;将提供临终关怀作为自己的道德责任;将维护民众的健康利益作为自己的职业责任。
(3)树立终身学习观念,认识到持续自我完善的重要性,不断追求卓越。
(4)与病人及其家属进行沟通、交流,使他们充分参与和配合治疗计划。
(5)在职业活动中重视医疗的伦理问题,尊重患者的隐私和人格。
(6)尊重患者个人信仰,理解他人的人文背景及文化价值。
(7)实事求是,对于自己不能胜任和安全处理的医疗问题,应该主动寻求其他医师的帮助。
(8)尊重同事和其他卫生保健专业人员,有集体主义精神和团队合作开展卫生服务工作的观念。
(9)树立依法行医的法律观念,学会用法律保护病人和自身的权益。
(10)在应用各种可能的技术去追求准确的诊断或改变疾病的进程时,应考虑到病人及其家属的利益,并注意发挥可用卫生资源的最大效益。
(11)履行维护医德的义务。
2.知识目标
(1)掌握信息技术,熟悉卫生法规,并能用于指导未来的学习和医学实践。
(2)掌握人体的正常结构和功能,心理健康的标准。
(3)掌握各种常见病、多发病的发病原因,认识到环境因素、社会因素及行为心理因素对疾病形成与发展的影响,认识到预防疾病的重要性。
(4)掌握各种常见病、多发病的发病机理、临床表现、诊断及防治原则。
(5)掌握基本的药理知识及临床合理用药原则。
(6)掌握正常的妊娠和分娩、产科常见急症、产前及产后的保健原则,以及计划生育的医学知识。
(7)掌握全科医学基本知识,掌握健康教育、疾病预防和筛查的原则,掌握缓解与改善疾患和残障、康复以及临终关怀的有关知识。
(8)掌握临床流行病学的有关知识与方法,理解科学实验在医学研究中的重要作用。
(9)掌握中医学的基本特点,了解中医学诊疗基本原则。
(10)掌握传染病的发生、发展以及传播的基本规律,掌握常见传染病的防治原则。
3.技能目标
(1)全面、系统、正确地采集病史的能力。
(2)系统、规范地进行体格及精神检查的能力,规范书写病历的能力。
(3)较强的临床思维和表达能力。
(4)基层内、外、妇、儿各类常见病、多发病的诊断、处理能力。
(5)一般急症的诊断、急救及处理能力。
(6)根据具体情况选择使用合适的临床技术,选择最适合、最经济的诊疗手段的能力。
(7)从事社区卫生服务的基本能力。
(8)具有与病人及其家属进行有效交流的能力。
(9)具有与医生、护士及其他医疗卫生从业人员交流的能力。
(10)能够对病人和公众进行有关健康生活方式、疾病预防等方面知识的宣传教育。
(11)具有自主学习和终身学习的能力。
【主要衔接专业】

【课程结构】

【核心课程】
1.人体结构学----------------------------------------------------------------8学分

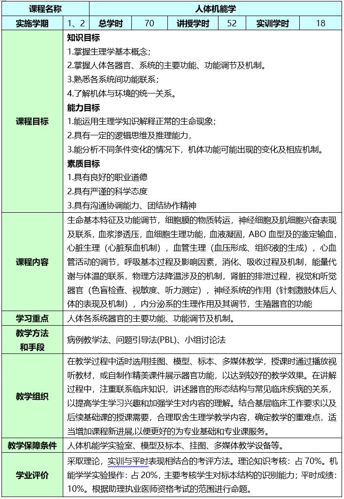
2.人体机能学----------------------------------------------------------------4学分

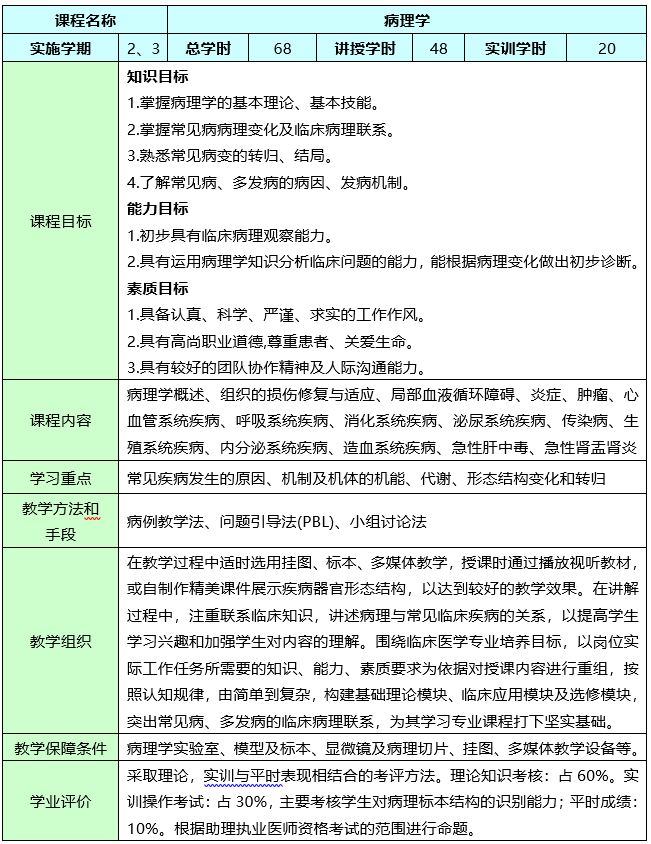
3.病理学---------------------------------------------------------------------4学分

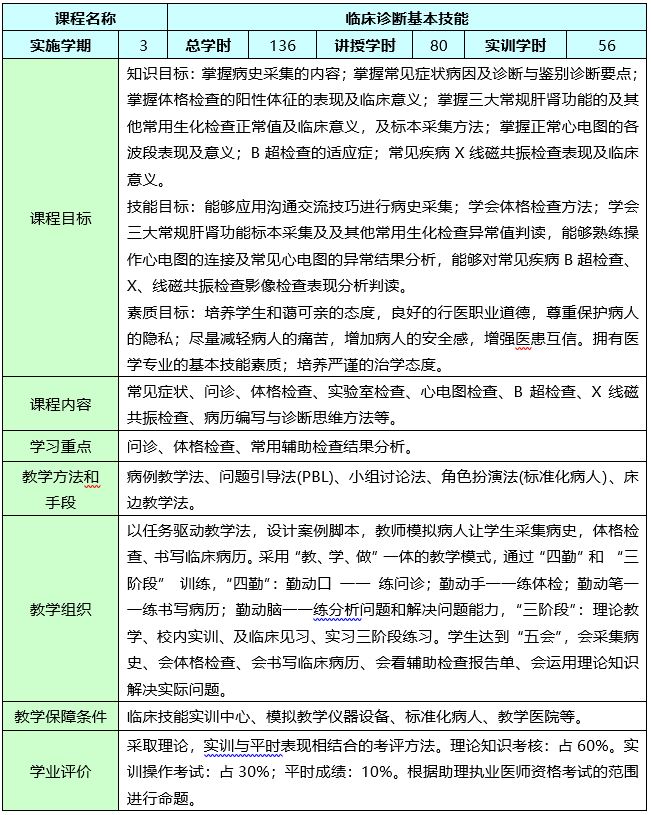
4.临床诊断基本技能-------------------------------------------------------8.5学分

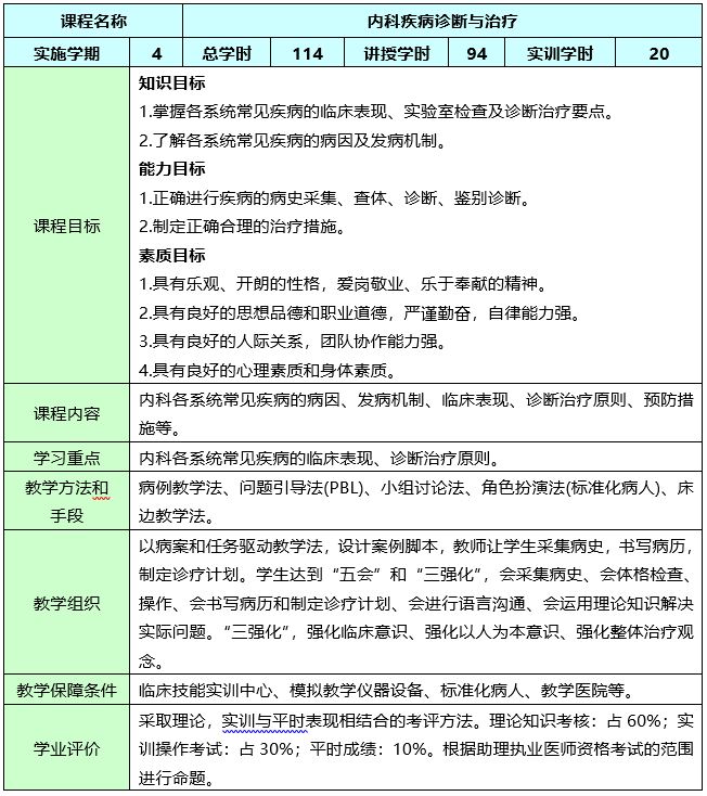
5.内科疾病诊断与治疗-------------------------------------------------------7学分

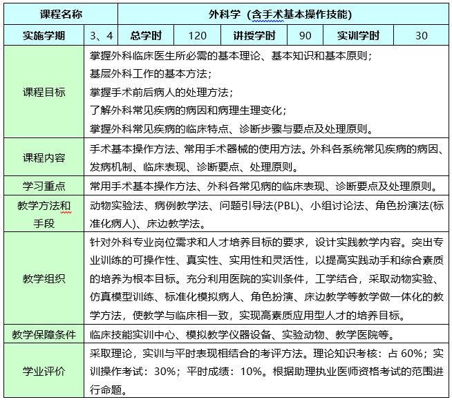
6.外科学-------------------------------------------------------------------7.5学分

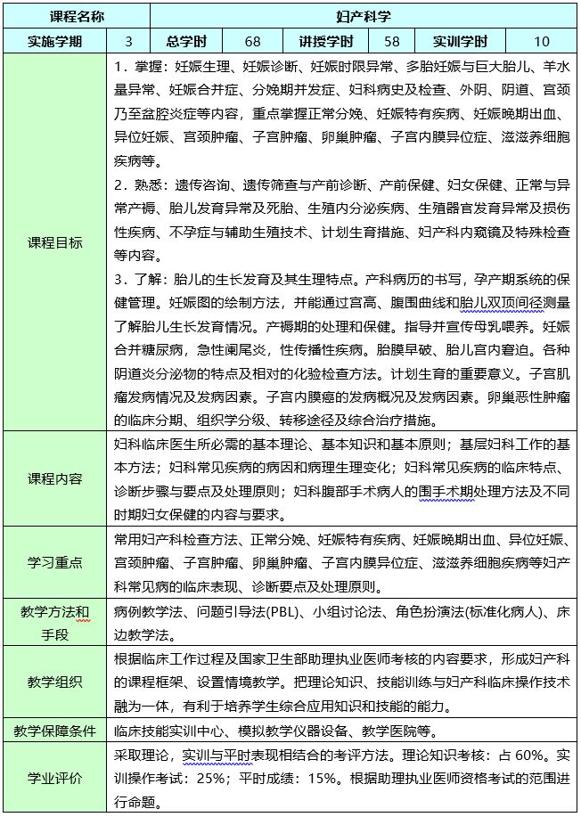
7.妇产科学------------------------------------------------------------------4学分

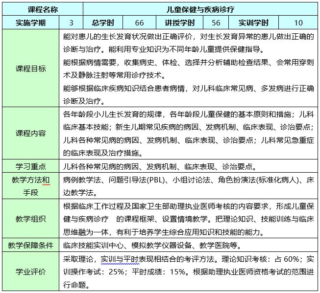
8.儿童保健与疾病诊疗-------------------------------------------------------4学分

【教学进度安排表】(★表示专业核心课程)

【教育活动设计】

【专业资源建设】
(一)师资条件
临床医学专业现有专业任课教师52名,其中专任教师和兼职教师各26人,专兼职比例1:1。硕士23人,占44.2%,本科学历29人,占55.8%;高级职称33人,占63.4%,中级15人,占28.8%,初级5人,占9.6%。专业核心课教师“双师”素质比例100%。
此外,学校建立了60多名具有中高职称临床一线专业技术骨干组成的专业兼职教师库,承担理论及实践教学任务,担任临床见习和临床实习指导教师,其中孝感市中心医院李睿主任医师为本专业的“楚天技能名师”。
(二)实验实训条件
1.校内基地
(1)学校有足够的基础设施包括各类教室及多媒体设备、小组讨论(学习)室、基础实验室和实验设备、临床示教室、临床模拟技能实验室及设备、临床客观结构化考站、图书馆、信息技术设施和因特网接入、文体活动场所、学生公寓等供教学活动使用,定期对基础设施定期进行更新及添加,确保教育计划得以完成。
(2)配备了先进科学仪器装备实验室,保证医学实验教学、技能训练的完成。学校投资4000多万元新建了总建筑面积2万平米的医学实验大楼,临床医学专业建设有检体诊断实训室,电子心肺腹听触诊实训室,穿刺实训室,手术基本技能实训室,模拟手术室,妇产科技能实训室,模拟产房,儿科实训室(母婴监护室),五官科技能实训室,模拟ICU病房,急救基本技能实训室,讨论示教室,虚拟实训室,人体结构,机能,药理,病理、免微实验室及客观结构化临床技能考试中心(OSCE)。能充分满足临床医学专业学生进行基础医学、诊断技能、外科基本操作技能、急救技能等临床核心技能的模拟实训。

2.校外基地
(1)拥有包括1所三级甲等医院在内的4家附属、教学医院及30多家实习医院组成的临床教学基地,在校学生与病床总数比达到1:1。
(2)建立了稳定的临床教学基地管理体系与协调机制,确保有足够的临床教学基地满足临床教学需要。
(3)与城区社区卫生服务中心、乡镇卫生院、疾病预防与控制机构建立了良好稳定的业务关系,为全科医学和公共卫生的教学提供了稳定的基地。
(4)临床教学基地成立了专门机构,配备专职人员,负责临床教学的领导与管理工作,建立了完善的临床教学管理制度和教学档案,不断加强教学质量监控工作,特别是加强对临床能力考试的管理。附属医院和教学医院病床数能满足临床教学需要。

【其他】
按照临床医学专业人才所需的知识、能力、素质目标的要求,结合执业助理医师资格标准,遵循医学教育规律,实施“三级能力,二元循环”的人才培养模式。
三级能力:是指临床医学专业学生必须掌握基础技能、专项技能和综合技能的能力。在能力培养过程中,融入了职业素质和执业助理医师资格的要求,符合学生职业能力的培养从低级到高级的知识成长规律,符合医学人才培养的特点。
二元循环:是指学生的职业能力的培养在学校-医院两个教学环境中完成,实现校内教室、实训室与校外医院、社区循环。教学实施由校内专职教师与校外临床一线兼职教师循环完成,技能训练通过模拟教学实训与临床床边教学循环完成。二元循环符合高职教育要求校企合作的精神,符合高职高专人才培养在“做中学、学中做、做学合一”的规律。
具体做法:
基础技能训练,是通过校内基础理论知识学习和校内实训基地基本能力培训与教学医院学生职业意识、职业道德教育和认识观摩实训相结合进行校-院循环,使学生在掌握专业基础知识的同时,对未来工作岗位有初步的感性认识,尽早了解卫生行业,医生职业的行为规范、职业素养。帮助学生树立正确的职业价值取向,增强学生的学习动力。
专项技能训练,是通过校内专业知识和教学医院床边(现场)教学循环,校内实训基地仿真模拟训练与教学医院床边示范教学循环培养学生的专项技能。学生先在临床技能实训基地进行模拟训练,后在医院进行床边教学。通过边学习专业技术理论知识边进行临床实践能力的训练,将课堂教学内容立即运用于临床医疗活动之中。通过以上教、学、做一体的学习、训练,使学生的理论知识渗入到实践能力训练中。
综合技能训练,是通过校外实训基地各科室教学实习与校内实训基地综合模拟实训等实训循环培养学生的综合实践能力。学生进入各级教学实习医院实习,在指导老师的带领下,进行真实的工作实践,积累临床经验形成真实的工作能力。教学实习医院由临床培训基地(原则上为二级甲等以上的综合医院)和基层实践基地(乡镇卫生院或社区卫生服务中心)组成。临床培训基地主要培养学生常见疾病和健康问题的诊疗技能,基层实践基地学习不少于1个月,主要培养学生开展临床预防与健康教育、慢性病管理、特殊人群保健及社区卫生服务管理能力。在毕业前1个月,学生返回学校开展技能强化训练,包括SimMan综合模拟人实训、CCS计算机模拟病例实训、助理执业医师考试培训及客观结构化考核。
其特色在于:
两个早期:即早期接触临床、早期接触社区。传统的临床医学教学模式中,学生通常要到2年级才开始接触专业,3年级才接触病人,不符合临床医学的教学规律。改革后的教学模式借鉴国内外的经验,在一年级即开设临床医学导论课,并穿插医院和社区临床见习,使学生尽快了解本专业基本情况和能力要求。让学生早接触社区,早接触临床,有利于巩固专业思想,培养学习兴趣,提高学习效率,避免专业学习脱节。
一个真实:即以真实的医院工作环境或模拟真实的实训基地为主要的学习场所,学生反复接触、多接触临床、接触病人。使理论知识与实践紧密融合,让学生在真实或仿真的工作环境中学习,实现课堂教学与实际工作环境的统一,既可以提高学生的学习兴趣,也有利于学生职业素养的养成,为学生毕业后迅速适应工作岗位打下坚实的基础。
【专家论证意见】
