

一、课程教学团队
(一)课程负责人情况

(二)教学团队其他教师情况

二、课程建设基础
我校口腔医学专业为湖北省高职高专教育重点专业、湖北省高等职业教育品牌专业立项建设专业,本课程是口腔医学专业的核心课程。近年来,《口腔正畸学》课程组成员积极进行教学改革、教学研究,课程资源不断更新和完善。全部108个学时的教学设计、课件已初步完成,出版了与精品课程配套的工学结合教材,重新修订了课程标准、教学内容课程整体设计,图片库、案例库、试题库资源进一步得到充实。
三、课程设计
(一)课程设计理念
1.以岗位需求为导向 通过与行业合作开发课程,以来自口腔颌面外科医师职业岗位的典型案例为载体,设计学习情境。《口腔正畸学》 课程是口腔医学专业的专业重要课程,口腔正畸学是口腔医学的一个分支学科,与其他口腔专业学科、生物力学、材料学和美学等有着密切的联系。牙颌面畸形的防治目的是改善儿童、青少年以及成人的口颌系统的形态和功能,提高口腔健康和身心健康。通过本课程的学习使学生了解口腔正畸学的基本理论知识、初步掌握牙颌畸形的预防与矫治的基本原理和基本方法。
2.以职业标准为依据 课程内容以职业岗位所需的知识、技能、态度方面的要求为主线,融入口腔执业助理医师资格标准,同时充分考虑学生的职业发展能力。既关注职业资格标准和职业岗位的现时要求,又注重未来职业岗位的发展要求,密切关注科技发展动态,并及时转化为课程内容。
3.以全面发展为目标 本课程注重学生专业能力、方法能力、社会能力的培养,注重学生创新意识的提高,使学生成长为既具有完整的工作过程知识,又具备健全人格的执业医师。医学工作者在有高超的医疗技术的同时,必须要有良好的道德素质和人文责任。医学,是具有人文关怀的科学。“健康所系,性命相托”,以拯救生命为己任的医学,应当有抚慰生命的善意;以人道主义为宗旨的医学,应当有彰显人性的光辉。要让学生意识到,医生不单纯是一个职业,它关乎人类的生命,还是一项崇高的事业。因此,需要投入更多的热情、责任、关爱以及善良。
(二)课程设计思路
1.以培养综合职业能力为核心 《口腔正畸学》课程教学,是以口腔科医师职业岗位工作任务为驱动,以实际工作过程为主线,将传统的学科知识,融于儿科医师岗位实际工作过程中,在实际工作需要时引入相关的知识。《口腔正畸学》学科内容是研究错颌畸形的病因机制,诊断分析及其预防和治疗,错颌畸形是指儿童在生长发育过程中,由先天的遗传因素或后天的环境因素。教学内容是使学生了解口腔不良习惯、替牙期异常等导致的牙齿、颌骨、颅面的畸形,如牙龈排列不齐,上下牙方间的颌关系异常,颌骨大小形态位置异常等,这些异常的机制是牙量与骨量,牙齿与颌骨、上下牙方、上下颌骨、颌骨与颅面之间的不协调具体学习内容则按照病史询问、体格检查、选择并分析判断辅助检查结果、确立诊断、做出医疗决策、提供健康指导的顺序组织安排,强调了临床诊疗方法的实际运用,突出了课程的职业性特点。
2.理论与实践一体化 《口腔正畸学》课程教学中,我们没有明确划分理论与实践教学环节,二者已通过实际工作任务为纽带紧密有机结合在一起,主要是在学生实际完成口腔科医师岗位实际工作任务过程中,即解决临床“错合畸形”诊疗任务时,通过介绍错合畸形诊断治疗方法,引入错合畸形的相关知识和鉴别诊断技能,从而将抽象的理论知识,变为形象生动的临床应用,学生既掌握了操作方法和操作技能,又学到了与之紧密相关的理论知识。
3.教学做有机结合 在《口腔正畸学》课程中,我们不再分理论课和实践课,将理论教学与实践教学完全融为一体。所有教学活动在一体化教室—模拟病房或真实病房进行,实现了以学生为主体的工作任务导向式教学。教师的作用是指导学生完成临床诊疗工作,并在解决临床实际工作任务的过程中引入相关知识,让学生通过完成工作任务来掌握操作方法和技能,为完成工作任务而学习知识,从而将教、学、做有机地结合,强化了学生职业能力和综合素质的培养,具有鲜明的职业特色。
4.高度仿真并与工作实践零距离对接 课程组收集、整理口腔科医师职业岗位实际的病例资料,与实际工作中完全相同的病历、化验单、报告单,提供仿真的医院工作环境及病例模型,真实的工作任务,给学生创造了逼真的职业情境。在每个学习情境中我们都安排有床边教学环节,让学生在完全真实的工作环境中学习,有效实现了教学过程与职业岗位工作过程的零距离对接。学生在课堂上学的、做的,就是他们走上工作岗位所面对的。
四、课程资源储备情况
(一)已建成课程基本资源清单

(二)已建成拓展资源清单

五、课程建设方案
(一)课程内容规划

(二)授课视频设计

(三)习题测验设计
1.采用线上/线下相结合的过程性考核方式进行成绩的评定,满分100分;其中线上成绩占比50%,线下成绩占比50%。(线上成绩评定的项目包括观看视频20%、习题作业30%、测验30%,学习笔记10%,互动讨论10%);(线下成绩评定的项目包括翻转课堂30%、实训20%,期末笔试50%)。
在线观看视频学习:要求达到所有视频总长的60%;
2.习题作业:每周客观题30-50个,主观题2-3个。要求完成视频中客观题的考核和每周主观题的答题3次以上;
3.参与论坛讨论:要求参与论坛讨论3次以上并完成学员互评打分2次以上。
(四)课程讨论设计
讨论主题以病例为先导,以学生为主体,以教师为导向,案例要求贴近临床,内容生动、考核知识全面、条理清晰。
讨论形式分线上讨论及线下讨论。线下讨论以小组为单位,小组内首先选出一名主席和一名记录员。主席把握整个讨论环节,控制话题不偏离主题,同时及时地梳理以便进行下一步的探讨,而记录员负责将大家发言的主要内容做简短的记录,以便在讨论中及讨论结束后能够及时、准确地查找,为梳理讨论思路、明确讨论目标提供基础。
六、课程建设进度安排
三年内课程资源上网时间表:
2017.03-2017.12 全部课程录像录制完成,并制作上网;教学课件,习题上网。
2018.01-2018.05 通过反馈,对部分录像进行更换。完善口腔正畸图片库建设,更新病案库资料及练习题库、考题库,并制作上网。 全面建设网络课程教学系统,并建立与之相适应的师生互动、在线测试、资料库等系统,提高网络化教学效果。
2018.06-2018.08 通过反馈,对资料进行更新,调试、完善网络课程教学系统。
2019.10 课程全面在线开放
七、经费预算
预计总费用约60万元。

八、保障措施
(一)组织保障
1.成立湖北职业技术学院贯彻落实《行动计划》领导小组,组成人员如下:
组 长:朱 虹(湖北职业技术学院校长)
副组长:张 勇(湖北职业技术学院党委副书记)
刘发兴(湖北职业技术学院党委委员、副校长)
白梦清(湖北职业技术学院党委委员、副校长)
梅 重(湖北职业技术学院党委委员、副校长)
李佳圣(湖北职业技术学院党委委员、副校长)
杨立明(湖北职业技术学院党委委员、副校长)
田寿永(湖北职业技术学院校长助理)
成 员:宁国安 张亚玲 曾少武 褚启龙 孔新舟 丁争柱
胡德新 张 源 丁浙英 罗 唯 张占华 陈 红
宋振云 许三林 柳晓斌 黄红英 袁晓洲 黄享苟
沈易娟 樊红霞 张树坤 熊 蕊 刘新平 刘想元
胡国平 肖成林 林文学 汤光恒
职责:对三年行动计划各个项目建设实施全面领导,研究议定项目建设中的重大事项,争取省市两级政府项目建设经费支持,落实建设资金和相关政策,征求项目专家指导委员会的意见和建议,审定相关材料及文件,督导检查工作进展。
2.成立湖北职业技术学院医学院精品在线开放课程建设工作专班
主 任:李佳圣
项目负责人:许三林
成员:刘秀平 廖建宏 何 伟 邹忠武 谢宏新 肖 严 肖明贵
黄 琼 李周胜 朱 星 陈 欢 闫沁远 吴作红 王文涛
职责:在课程建设领导小组的领导下,制定具体工作进程安排和任务书,分解项目建设任务,并负责按既定目标计划完成项目建设任务,迎接教育厅专家检查和验收。
(二)制度保障
为确保国家骨干专业建设按计划实施并取得预期目标,结合《省教育厅关于印发<湖北省高等职业教育专业建设项目管理办法(试行)>等的通知》(鄂教财[2013[6号)和《省教育厅关于印发<湖北省教育厅教育项目绩效评价管理办法(试行)>的通知》(鄂教财[2013[7号)等文件精神,学校制定《湖北职业技术学院贯彻<高等职业教育创新发展行动计划(2015-2018年)>实施方案》、《湖北职业技术学院精品在线课程建设与管理办法》、《湖北职业技术学院关于深化教育教学改革提高人才培养质量的实施意见》等相关文件,为项目建设提供制度保障。
(三)经费保障
学校预计投资60万元支持口腔颌面外科学在线开放课程建设;在师资进修培训、学生校外实习、实验室设备添臵、多媒体教学设施的完善等方面,学校也将在人、财、物等教学资源配置上予以倾斜。
为加大课程教学改革力度,学校将赋予医学院更大的课程建设和教学管理自主权;根据课程建设的需要大胆选聘人才,加大双师型教师引进力度;支持实践教学改革,重点保障实践条件建设等。
(四)绩效管理
制定《湖北职业技术学院精品在线课程建设与管理办法》,保证建设资金规范、合理使用。
1.资金预算与管理
项目资金预算符合教育部、财政部有关政策,实行专项管理,专款专用,严格执行建设项目全面预算管理。
2.项目建设监控和审计
成立项目建设监控小组与审计小组,从项目的可行性论证、资金的使用、建设的管理和建设效果入手,确定子项目负责人并对子项目全权负责,将工作落实到具体的工作人员,并确保项目建设按计划、有步骤稳步推进。对每个建设项目进行全过程多方位的绩效审计。
附件:《口腔正畸学》课程设计表

附件:精品在线课程《口腔正畸学》内容视频展示
《口腔正畸学》课程教学团队共有教师11名,全部具有本科及以上学历。所有授课教师来自直属及非直属的附属医院,为所在医院的业务骨干,具有丰富的临床工作经验。既是在临床一线工作的医师,又是长期从事专业课教学的高校教师,同时具有临床执业医师资格证书及高校教师资格证书。《口腔正畸学》课程组成员积极进行教学改革、教学研究,课程资源不断更新和完善,目前,在线课程《口腔正畸学》的教学设计、课件已完成,出版了与精品课程配套的工学结合教材,重新修订了课程标准、教学内容课程整体设计,图片库、案例库、试题库资源进一步得到充实,即将上线运行。

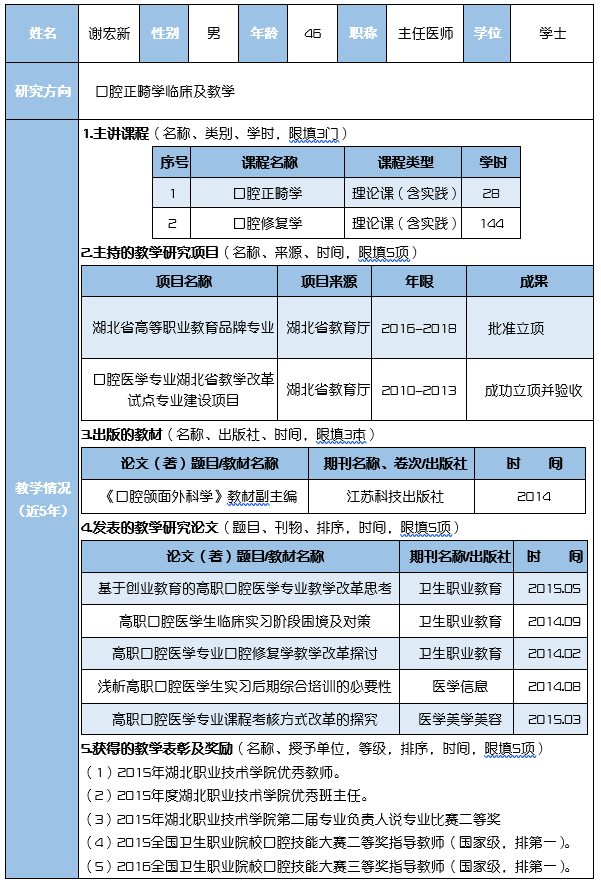
主讲教师:谢宏新(主任医师)

主讲教师:廖建宏(主任医师)

主讲教师:何伟(教授)

主讲教师:陈欢(副教授)

主讲教师:金燕妮(助教,孝感口腔医院)

主讲教师:吴作红(讲师)

主讲教师:肖严(副教授)

主讲教师:李周胜(副主任医师,原孝感口腔医院副院长)

主讲教师:朱星(主治医师,原孝感市中心医院口腔科医师)

主讲教师:闫沁远(副教授)

主讲教师:余志刚(副主任医师、副教授,学校附属惠济医院口腔中心主任)