通过三年建设,口腔医学院建成了一支师资结构优良,专业技能精湛,教学经验丰富的双师型专业教学团队,师资队伍总量稳步增长,各项结构进一步优化。
口腔医学专业教学团队在湖北省口腔行业有较强影响力,1人在湖北省口腔医学会、湖北省口腔医师协会担任常委,1人在湖北省口腔颌面外科专委会担任常委,6人在湖北省口腔医学专委会担任委员,教师教学经验丰富,专业技能精湛,师生技能比赛成绩优秀,1名教师参加2018年湖北省医学职业教育信息化大赛获得第一名。
一、教学团队专家领衔
龙星,男,1957年12月生于湖北省武汉市,1983年毕业于湖北医学院口腔医学系,1986年及1997年先后获湖北医科大学医学硕士和博士学位。1992年至1993年分别赴日本、美国进修学习,2004年作为高级访问学者赴澳大利亚。现任武汉大学口腔医学院二级教授、主任医师,硕士及博士生导师。中华口腔医学会颞下颌关节病学及牙合学专业委员会候任主任委员,中华口腔医学会湖北分会常务理事。龙星教授长期从事口腔颌面外科临床、教学、科研工作,在颞下颌关节疾病及神经疼痛疾病领域有较深的造诣。在国内外发表论文100余篇,其中SCI60余篇。2009年"颞下颌关节疾病的基础与临床研究"获教育部高等学校科技进步一等奖排名第一,2010年"口腔颌面组织修复及功能重建技术的研究及应用"获国家科技进步二等奖,排名第三。2001年获国务院政府特殊津贴。

图1 龙星教授来校举办学术讲座

图2 楚天技能名师龙星教授聘书
二、教学团队行业有影响
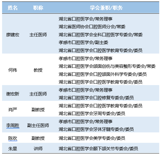
1.团队学会兼职口腔医学专业教学团队在湖北省口腔行业有较强影响力,1人在湖北省口腔医学会、湖北省口腔医师协会担任常委,1人在湖北省口腔颌面外科专委会担任常委,6人在湖北省口腔医学专委会担任委员。
表1 专业教学团队学会兼职一览表


图3 廖建宏、何伟教授参加2018年湖北省医科院校口腔医学综合论坛交流
2.专业技能培训
2017年,与孝感市口腔学会共同承办了"牙周病规范化治疗"培训班,培训人员240多人。2018年5月,口腔医学院与附属惠济口腔医学中心共同举办了BPS全口吸附性义齿培训班,邀请到国际BPS认证医生孙俊良教授前来交流学习,来自全国各地学员60多人。

图4 承办"牙周病规范化治疗"培训班

图5 举办BPS全口吸附性义齿培训班
3、"双师型"教师团队

图6 学校附属惠济医院口腔中心廖建宏主任医师

图7 学校附属惠济医院口腔中心余志刚副主任医师

图8 口腔医学专业教学团队部分教师专业特长介绍
三、青年教师成长快
口腔医学院努力建设一支"思想过硬、品格高尚、业务精良"的高素质的教师队伍,始终把年轻教师的培养作为专业可持续发展的重要抓手,打造了一支结构合理的教学梯队。在良好的氛围中,一批青年教师快速成长,尤其是在教师信息化教学、教学能力、课程思政等方面取得了优异成绩,例如肖严、朱星、叶芬等多名教师参加湖北省医学职业教育教师信息化教学比赛中获得一等奖,多次获得学校"教学优秀奖""师德标兵""最受学生欢迎教师"等荣誉。

图9 朱星、肖严老师获得2018年湖北省医学职业教育信息化教学比赛一等奖