为了全面贯彻党的十八届历次全会、十九大精神及习近平新时代中国特色社会主义思想,深化学校教育教学改革,破除束缚教师发展的体制机制障碍,激发教师教书育人、科学研究、创新创业活力,按照《教育部关于深化高校教师考核评价制度改革的指导意见》(教师[2016]7号)、《省教育厅转发<教育部关于深化高校教师考核评价改革的指导意见>的通知》等文件精神,结合学校实际,特制定本实施方案。
一、教师考核评价的指导思想
以师德为先、教学为要、科研为基、发展为本为基本要求,坚持社会主义办学方向,坚持德才兼备,注重凭能力、实绩和贡献评价教师,克服唯学历、唯职称、唯论文等倾向,切实提高师德水平和业务能力,坚持问题导向,将教师考核评价作为学校教育教学综合改革的重要内容,努力建设有理想信念、有道德情操、有扎实学识、有仁爱之心的党和人民满意的高素质专业化教师队伍。
二、教师考核评价的基本原则
1、坚持社会主义办学方向与遵循教育规律相结合。全面贯彻党的教育方针,以立德树人为根本任务,培养社会主义合格建设者和可靠接班人。要从学校自身发展阶段和打造办学特色出发,遵循高职教育规律,探索建立科学合理的考核评价体系。
2、坚持全面考核与突出重点相结合。全面考核教师的师德师风、教育教学、科学研究、社会服务、专业发展等内容,同时针对当前教师队伍发展的突出问题和薄弱环节,进行重点考察和评价。
3、坚持分类指导与分层次考核评价相结合。根据学校不同类型教师的岗位职责和工作特点,以及教师所处职业生涯的不同阶段,分类分层次分专业设置考核内容和考核方式,健全教师分类管理和评价办法。
4、坚持发展性评价与奖惩性评价相结合。充分发挥发展性评价对于教师专业发展的导向引领作用,合理发挥奖惩性评价的激励约束作用,形成推动教师和学校共同发展的有效机制。
三、教师考核评价工作的组织领导
为了有效组织学校教师考核与评价改革工作,特成立教师考核评价制度改革工作领导小组,组成人员名单如下:
组 长:朱 虹
副组长:刘发兴 白梦清 梅 重 李佳圣 杨立明
成 员:宁国安 张亚玲 曾少武 胡济维 黄红英 张占华
黄享苟 孔新舟 沈建林 谭之平 丁浙英 丁争柱
胡德新 汤永刚 柳晓斌 罗 唯 田寿永 陈 红
程胜文 许三林 卢珍宏 褚启龙 沈易娟 张树坤
熊 蕊 刘新平 廖建宏 郭自灿 刘想元 胡国平
肖成林 袁晓洲 胡加鹏 林文学 孙国运 汤光恒
学校教师考核与评价改革工作领导小组全面负责学校教师考核与评价改革工作,将教师考核评价作为高等教育综合改革的重要内容。领导小组通过深化改革,有针对性地解决教师分类管理、考核指标体系建立、评价机制创新、强化聘期考核等方面的问题,充分发挥教师考核与评价改革在新时期推动教学改革、提高教育质量、坚持正确科研导向、促进科研成果转化、开展创新创业和社会服务等方面的全局性和基础性作用。
四、教师考核评价指标
学校教师考核评价从师德师风建设、教育教学业绩、科研评价导向、社会服务能力、教师专业发展五个方面综合考核,各方面考核结果既独立使用,又按照各自权重支撑教师考核评价综合得分。各方面考核指标权重如表1。学校将充分尊重和切实保障教师在办学中的主体地位,加强考核评价结果运用。考核评价结果要作为职称(职务)评定、绩效分配、评优评先、继续培养的重要依据,充分发挥考核评价的鉴定、指导、激励、教育等综合功能。

五、教师考核评价内容及实施
(一)加强师德考核力度,严把思想政治素质关
1、考核评价要求
(1)修订完善师德考核办法,健全师德建设长效机制,将师德考核贯穿于日常教育教学、科学研究和社会服务的全过程。推行师德考核负面清单制度,建立教师师德档案。将师德表现作为教师绩效考核、职称(职务)评聘、岗位聘用和奖惩的首要内容。高校教师有师德禁行行为的,师德考核不合格,并依法依规分别给予相应处分,实行师德“一票否决”。
(2)严把选聘考核思想政治素质关。把思想政治素质作为教师选聘考核的基本要求,贯穿到教师管理和职业发展全过程。在教师招聘过程中,坚持思想政治素质和业务能力双重考察。严格聘用程序,规范聘用合同,将思想政治要求纳入教师聘用合同,并作为教师职称(职务)评聘、岗位聘用和聘期考核的重要内容。
2、考核评价主体、内容及权重
依据师德师风评价细则上的项目要求,每学年评价一次,由师德考核工作小组负责组织实施。采取平时记录与年终评价相结合,教师自评和教师互评相结合,同时结合学年末的奖罚加减分一并进行。
(1)教师自评
在年度个人工作考核中,要将教师职业道德规范的履行情况作为教师个人述职的必须内容,在院部全体人员(包括校内兼课人员、企业教师)会议上进行述职,在此基础上进行自我评价(表2)。(评价结果权重10%)
(2)学生测评
在其所任教班级中随机抽取20%学生对教师的师德表现进行评议(表3)。(评价结果权重30%)
(3)教师互评
以所在教研室为单位,根据教师职业道德规范的要求,按照细则上的项目要求进行互评。吸收并听取授课专业所在院部辅导员、教学秘书、教辅人员(附件1)评价。(评价结果权重20%)
(4)院部(部门)评价
由所在院部结合教务处、人事处、学工处有关部门意见进行评价考核 (附件3)。(评价结果权重20%)
(5)考核小组汇总审定
由师德考核工作小组合成汇总,报学校年度考核工作领导小组审定。
3、计分与奖惩
(1)教师自评(互评)、学生测评和院部(部门)评价的和为基本分(100分);在此基础上,进行加分和减分。
(2)师德考核等级确定:90分以上为优秀,80-89分为良好,65-79分合格,65分以下为不合格。
(3)本年度教师获国家级、省厅级、校级教学、科研、辅导学生获奖等,分别按6分、4分、2分加分(奖次在同档中酌情加分),计入师德评价总分中。
(4)在教学相关活动中,如发现由于教师原因发生严重责任事故的,按《湖北职业技术学院教学事故认定与处理办法》,对其任课教师从师德总分中视情节扣除5至20分。
(5)列出教师师德师风考核负面清单,凡有下列情况之一的,师德考核等级为不合格,实行“一票否决”,考核总分按照40分计算。
---因失职、渎职造成学生较大财产或人身安全责任事故的;
---触犯法律受到刑事处罚的,受到党纪、政纪处分的;
---违反计划生育和综合维稳工作有关禁止性规定的;
---违反党风廉政建设和社会治安综合治理有关规定,造成严重影响的;
---传播有害学生身心健康的思想,参与色情、赌博活动,造成不良社会影响的;
---意识形态扭曲,参加邪教活动的;
---向学生或家长索要或变相索要钱物、收受学生或家长贵重礼物,利用职务之便谋取私利,造成严重社会影响的;
---体罚或变相体罚学生,造成严重后果的;
---有吸毒、聚众上访、打架斗殴、罢课罢会等问题,严重影响教育形象的;
---组织或强制学生有偿参加考证培训,违规收取考试培训费用,屡教不改的;
---以盈利为目的,向学生推销、代购培训教材或教辅资料,引起学生投诉的;
---在课堂上吸烟、接打电话或酒后上课,经教育不改的;
---以非法方式表达诉求,故意不承担或不完成教学任务,扰乱教学秩序,不服从学校管理,经教育无效的;
---在招生、考试、评估考核、学术研究、职称评聘中弄虚作假、营私舞弊的;
---品行不良,着装不得体,言行不检点,讽刺、挖苦、侮辱学生,影响恶劣的;
---不讲事实,造谣生事,利用媒体恶意攻击,制造矛盾是非,造成恶劣影响的;
---在工作时间上网聊天、玩游戏、看电影、炒股等,经教育仍不改正的;
---不学习、不研究、不思进取,教学水平低下,教学质量长期得不到提高的;
---坚持落后的教育观念,使用非有效的教学方法,经诊断改进仍不能转变教育观念,改进教学方法的;
---有其他严重问题的。


表4. 湖北职业技术学院师德师风考评系部(部门)评价表

(二)强化课堂教学纪律,突出教育教学业绩
1、考核评价要求
(1)严格教育教学工作量考核。所有教师都必须承担教育教学工作,都负有关爱学生健康成长的重要责任,将人才培养的中心任务落到实处。建立健全教学工作量评价标准,把教授为学生上课作为基本制度,明确教授、副教授等各类教师承担教学课时要求。教师担任班主任、辅导员,解答学生问题,指导学生就业、创新创业、社会实践、各类竞赛以及老中青教师“传帮带”等工作,应计入教育教学工作量,并纳入年度考核内容。
(2)强化课堂教学纪律考核。把坚持党的基本路线作为教学基本要求,坚持正确的育人导向,严格学校课堂教学纪律,加强对教师课堂教学活动、教学实践环节等的督导力度。对在课堂传播违法、有害观点和言论的,依纪依法严肃处理。
(3)加强教学质量评价工作。多维度考评教学规范、教学运行、课堂教学效果、教学改革与研究、教学获奖等教学工作实绩。引导教师贯彻党的教育方针,遵守教学纪律,改进教学方法,启发学生思考,指导合作学习与研究性学习。
(4)健全教学激励约束机制。提高教师教学业绩在校内绩效分配、职称(职务)评聘、岗位晋级考核中的比重,充分调动教师从事教育教学工作的积极性。
2、考核评价内容、权重及办法
教师教育教学业绩考核评价内容包括教学工作量承担、课堂教学、作业批改、班主任工作等四个方面,分配权重如表5.

(1)教师承担教学工作量考核。根据《湖北职业技术学院教师教学工作量核算办法》,规定专任教师、双肩挑教师应该承担的教学工作量标准。将教师课堂教学相关的工作及教师参与质量提升项目建设,担任班主任、辅导员,解答学生问题,指导学生就业、创新创业、社会实践、各类竞赛以及老中青教师“传帮带”等工作,都计入教育教学工作量。教师承担教学工作量考核分数权重为10分,未达到教学工作量标准的教师依据教师实际完成工作量比例赋分。
(2)课堂教学考核。根据《湖北职业技术学院教师教学质量量化考核办法》,学校对教师课堂教学质量实施多元化评价,在评价主体上,实行教师自评(10%、表6)、学生评价(50%;表7,制作专门学生评教卡片,便于全体学生评教和计算机系统读卡识别及所有教师学生评教结果的统计、分析、单项排名)、同行评价(15%、表8、9、10)、督导评价(25%、表8、9、10)等多种形式相结合的教学质量综合评价;在评价内容上,对教师教学备、教、辅、改、训、考、研等诸环节全程评价;在课堂教学上,实施A类(纯理论课)、B类(理论+实践课)、C类(纯实践课)分不同类型课程不同标准评价,强化教学信息化技术的运用;在评价方式上,实施过程评价与结果评价有机结合。
(3)根据《湖北职业技术学院教学事故认定及处理办法》,列出教师教育教学业绩负面清单。教师当期课堂教学、实践指导、考试等环节出现重大教学事故(Ⅰ级事故)者,教育教学业绩分数按照40分计算;出现一般教学事故(Ⅱ级事故)者,教育教学业绩分数按照不超过50分计算;出现教学违规(Ⅲ级事故)者,教育教学业绩分数按照不超过60分计算。
3、考核结果运用
除访学交流、进修、培训、组织派遣、产假等原因外,教学工作量不能达到学校规定要求或教学质量综合评价不合格的教师,除与绩效工资管理挂钩外,其年度或聘期考核应为不合格。

表7. 湖北职业技术学院学生评教测评卡
表8. 湖北职业技术学院(B类课)课堂教学评价表(试行)

表9. 湖北职业技术学院(A类课)课堂教学质量评价表


(三)完善科研评价导向,实行科学合理的分类评价
1、考核评价要求
(1)坚持服务国家需求和注重实际贡献的评价导向。鼓励原始创新和聚焦国家重大需求,引导教师主动服务国家创新驱动发展战略和地方经济社会发展,推进产教结合,提升人才培养质量。扭转将科研项目与经费数量过分指标化、目标化的倾向,改变在教师职称(职务)评聘、收入分配中过度依赖和不合理使用论文、专利、项目和经费等方面的量化评价指标的做法。
(2)探索建立“代表性成果”评价机制。扭转重数量轻质量的科研评价倾向,鼓励潜心研究、长期积累,遏制急功近利的短期行为。完善同行专家评价机制,积极探索建立以“代表性成果”和实际贡献为主要内容的评价方式,将具有创新性和显示度的学术成果作为评价教师科研工作的重要依据。防止学术不端。
(3)实行科学合理的分类评价。针对不同类型、层次教师,按照哲学社会科学、自然科学等不同学科领域,基础研究、应用研究等不同研究类型,建立科学合理的分类评价标准。对从事基础研究的教师主要考察学术贡献、理论水平和学术影响力。对从事应用研究的教师主要考察经济社会效益和实际贡献。对科研团队实行以解决重大科研问题与合作机制为重点的整体性评价。注重个体评价与团队评价的结合。
(4)建立合理的科研评价周期。统筹年度考核、聘期考核、晋升考核等各类考核形式,根据绩效情况,可以减少、减免考核,适当延长考核评价周期。共享考核评价结果,避免不必要的重复评价。
2、考核评价办法
统筹专业人员的年度科研考核、聘期科研考核和职称晋升科研考核。专业技术人员年度科研考核以量化考核为主,根据《湖北职业技术学院专业技术人员教科研工作量年度考核管理办法》(“试行版”与“修订版”“并行考核”,2018年执行“修订版”),由科研处组织实施。专业技术人员的聘期科研考核以“代表性成果”和实际贡献为主,由科研处组织,校学术委员会委员和外聘专家为考核主体,分类评价,以具有创新性和显示度的学术成果为评价的重要依据。专业技术人员的职称晋升科研考核以省教育厅关于高职高专教师职称评审的最新文件为主要标准,由人事处组织实施,校职称评审委员会委员考核主体。教师年度科研综合考核由科研处会同人事处、教务处及教学院部考核评等赋分。
3、设定科研考核负面清单
有下列情况之一者,实施科研考核“一票否决”。
(1)抄袭、剽窃、侵吞他人学术成果;
(2)篡改他人学术成果;
(3)伪造或者篡改数据、文献,捏造事实;
(4)伪造注释;
(5)未参加创作,在他人学术成果上署名;
(6)未经他人许可,不当使用他人署名;
(7)其他学术不端行为。(主要是指:其他严重违反公认的学术准则、违背学术诚信的行为,根据相关学术组织或者学校制定的规则,属于学术不端行为的)
(四)重视社会服务考核,科研成果转化
1、考核评价要求
(1)综合考评教师社会服务。突出社会效益和长远利益,综合评价教师参与学科建设、人才培训、科技推广、专家咨询和承担公共学术事务等方面的工作。鼓励引导教师积极开展科学普及工作,提高公众科学素质和人文素质。鼓励引导教师主动推进文化传播,弘扬中华优秀传统文化,发展先进文化。充分认可教师在政府政策咨询、智库建设、在新闻媒体及网络上发表引领性文章方面的贡献。建立健全对教师及团队参与社会服务工作相关的经费使用和利益分配方面的激励机制。
(2)完善科研成果转化业绩的考核。大力促进教师开展科研成果转化工作。聘任科研成果转化、技术推广与服务岗位的教师,主要考察其实施科研成果转化的工作绩效,并作为职称(职务)评聘、岗位聘用的重要依据。落实国家关于高校教师离岗创业有关政策,保障教师在科技成果转化中的合法收益。鼓励教师积极参与技术创新和产品研发,把科研成果转化作为着力培育大众创业、万众创新的新引擎。
2、考核评价办法
教师社会服务考核,由学校继续教育学院会同教学院部考核,根据教师当期参与社会培训、科技推广、专家咨询、科研成果转化、技术推广与服务等方面的工作及业绩进行评定赋分。
(五)加强教师培养,注重评价反馈,引领教师专业发展
1、考核评价要求
(1)增设教师专业发展考评指标,根据学校实际情况细化对教师专业发展的具体要求。确立教学学术理念,鼓励教师开展教学改革与研究,提升教师教学学术发展能力。
(2)加强教师培养,落实每5年一周期的全员培训制度,加强教师教学基本功训练和信息技术能力培训,鼓励青年教师到企事业单位挂职锻炼,到国内外高水平大学、科研院所访学以及在职研修等,专业课教师每5年到企业顶岗实践不少于6个月。
(3)建立考核评价结果分级反馈机制。建立教师发展中心,完善教师培训和专业发展机制。建立教师考核评价的校、院(系)分级管理体系。维护教师权利,考核结果应通知教师本人。开展教师发展性评价改革,加大对教师专业发展的政策支持与经费投入。注重与教师的及时沟通和反馈,科学分析教师在考核评价中体现出来的优势与不足,根据教师现有表现与职业发展目标的差距以及影响教师职业发展的因素,制订教师培养培训计划,提供相应的帮助和指引,促进全体教师可持续发展。
2、考核评价办法
教师培养、评价与专业发展由学校人事处、教师发展中心牵头,教务处及教学院部配合,根据教师进修培养成效、教学学术理念创新、教学改革与研究、信息技术能力及应用、职业发展情况等进行评等赋分。
六、保障措施
(一)组织保障。坚持党管人才原则,建立校院两级人才工作领导小组,学校人事处、教师发展中心综合协调,教务处、科研处、学工处、继续教育学院、教学院部等管理部门全面配合,做好人员配备,全面加强对教师考核评价工作的统筹、协调和工作保障。
(二)机制保障。学校制定和完善关于教师考核评价的管理制度,保证考核评价工作的规范实施。强化各教学院部关于教师队伍建设的职责与任务,加强考核评价结果运用,考核评价结果要作为职称(职务)评定、绩效分配、评优评先、继续培养的重要依据,充分发挥考核评价的鉴定、指导、激励、教育等综合功能。
(三)资金保障。设立教师考核评价专项基金,为人才与师资队伍建设提供资金保障。如:设立人才发展专项基金,大力加强骨干教师的学历(学位)进修及专项进修,促进教师学术理论水平和业务工作能力的快速提升;设立优秀团队建设专项基金,支持团队重点项目的实施,促进“教学团队”的快速成长等。
(四)技术保障。加强学校教师管理信息系统建设,充分利用信息化手段,采集整合教师工作的各类数据信息,形成完整准确的教师考核评价工作信息数据库,为考核评价提供基础,实现学校管理部门间的信息共享。
湖北职业技术学院科研工作考核及科研成果
奖励管理办法(修订版)
第一章 总则
第一条 为进一步规范学校科研工作评价,调动教职工参与科研的积极性,不断提高学校科研水平,根据国家有关科研法规和政策,结合学校实际特制定本办法。
第二条 个人科研工作考核从取得科研成果、获得成果奖、承担科研项目、争取科研经费、技术应用与服务、举办学术讲座等方面进行,其中各项成果必须冠名“湖北职业技术学院”。
第三条 科研工作量实行按年考核、按人计算,分项计分、逐项累加的方法确定得分。得分结果作为考核个人科研工作情况,发放科研专项奖励绩效,给予科研奖励,评选科研先进个人的重要依据。
第二章 考核对象及科研工作量标准
第四条 凡本校具有专业技术职务的在职教职工均在考核之列。科研成果署名为“湖北职业技术学院”的外聘人员或其他人员可以申报学校科研成果奖,但不作为科研工作量化考核对象。
第五条 调入学校,该年度不满6个月的人员,不计算本年度科研工作量。年底职称发生变化的,当年仍按原职称进行考核。
第六条 个人年度科研工作量定额标准

达到定额标准的专业技术人员年度科研考核为合格,少于定额标准的年度科研考核为不合格,超过定额标准60%的年度科研考核为优秀。
高级职称专业技术人员考核为合格、高学历(硕士研究生、博士研究生毕业后未定职称)专业技术人员考核为优秀,学校将按相关政策规定分别给予相应的专项奖励绩效。
学校对专业技术人员实施分类管理后,将制定相应的个人年度科研工作量定额标准。
第三章 科研业绩量化计分
第七条 科研工作量化的范围
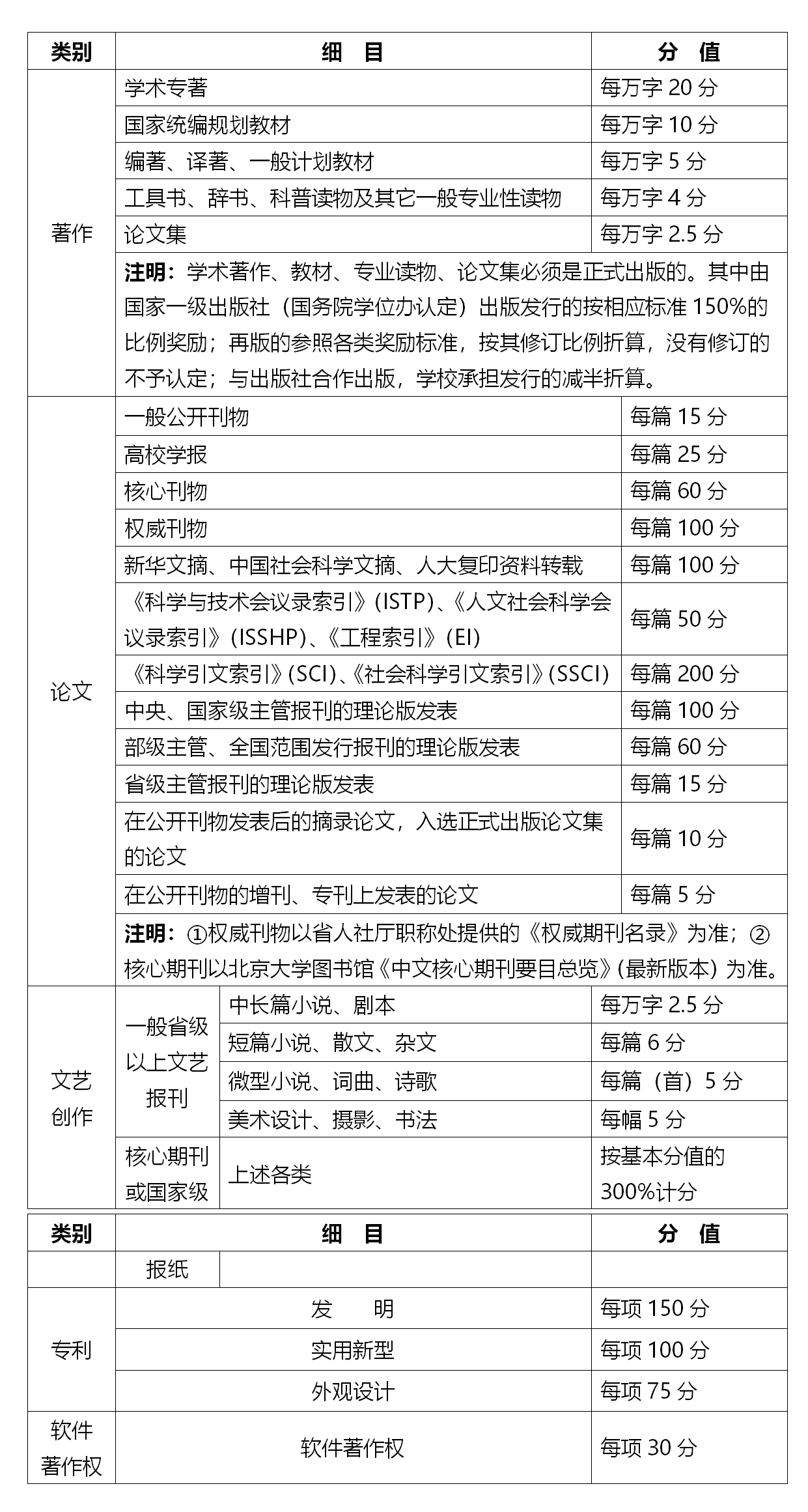
一、科研成果类:指学术著作、学术论文、专利、文艺创作等成果。

二、获奖成果类:指获得学校和市、厅级及以上政府部门或省级及以上学会、协会组织颁发的优秀科研成果奖。

三、科研项目类:指在考核周期内,纳入学校科研管理和财务管理的纵向项目、横向项目和校级项目。横向项目需以学校或院部、科研平台等名义对外签订合同,并且项目经费必须进入学校财务管理。
(一)纵向项目
1、项目基本分标准

2、有经费(即上级拨款)项目按以下方法加分
(1)自然与应用技术学科:每万元50分。
(2)软科学、人文社会学科(含教研项目):每万元100分。
3、计分方法
①科研项目在项目批准立项年度先计总分的10%;按期结题者,结题年度再计其余的90%。②获准延期结题者,在延续期内结题的,结题年度再计其余的50%。延续期满仍然不能结题,不计其余分。③项目被撤消者,扣除项目批准年度已经计算的分值。④通过会议鉴定的项目按同级分值基本分的20%加分。按规定应该进行鉴定的项目不加分。
(二)横向项目
1、项目基本分标准
按实际到帐经费计算,每万元50分。
2、计分方法
项目批准立项年度先计总分的10%,结题年度再计其余的90%。
四、成果转化类:指当年的成果转让、技术服务、成果推广、科研成果产业化、商品化等。

第八条 凡是未纳入计分范畴的研究成果,若需列入计分范围,原则上由成果完成者本人向所在院部或部门提交书面申请,并说明理由,院部或部门提交到科研处,再由科研处提交到校学术委员会或校长办公会讨论决定。
第四章 科研工作量化计分方法
第九条 所有成果必须署名“湖北职业技术学院”。与社会单位合作完成,学校排序处于第一位的,按相应标准的100%核算。学校排序处于第二位但含第一成果完成人的按30%折算。学校排序处于第三及其他序位的按10%折算。
第十条 多人合作完成的各类成果,其科研工作量按如下办法执行:
(一)合作完成的学术论文只取前两名。按第一作者70%,第二作者30%比例分配。
(二)两人以上合作的著作(教材),由第一主编按本人实际承担的编写任务计分;本人承担部分字数不清的,按下表的“排序及分配比例”方法计分。
(三)合作完成的科研项目、获奖成果、专利等,排名以项目立项时项目主持人提供的人员清单为计分依据,或按照项目申报书,或项目评审报告,或最终成果的排名顺序,按下表的“排序及分配比例”方法计分。
多人合作研究成果排序及分配比例表

第十一条 同一成果多次获奖的情况按最高奖项进行计分,不重复计算。
第十二条 个人科研工作实绩由科研成果计分、获奖成果计分、科研项目计分、成果转化计分、学术交流计分、调研报告计分、案例计分等方面的计分累计构成,具体计算方法如下:
个人科研工作实绩=科研成果计分+获奖成果计分+科研项目计分+成果转化计分+学术交流计分+调研报告计分+案例计分+其他
第十三条 完成科研工作合格(或优秀)工作量的超额部分,可结转下年度使用,后二年内有效。
第十四条 考核程序
(一)每年年末科研处下发科研成果登记和科研工作量化考核通知,各部门按要求组织本部门教职工如实填写《科研工作量化考核表》。当年科研成果未能计入当年考核的,计入下一年度的考核,对上年度的科研考核不再调整。
(二)各单位必须指定专人对本单位所登记内容的真实性进行核实,并计算每人的科研实绩分,然后把计算结果连同成果原件和有关证书原件,以及复印件一份上报科研处。
(三)科研处根据各部门上报的原件和复印件材料进行审查核实后退还原件,复印件汇总存档。《科研工作量化考核表》—式四份,经科研处确认后,由科研处、人事处、所在部门及个人各持一份,作为科研奖、科研奖励绩效和科研工作完成情况的主要依据之一。
第十五条 科研工作量化考核工作流程

第五章 考核实施与奖励
第十六条 科研处根据第七条的第一部分(科研成果类)与第二部分(获奖成果类)的统计分值,按每分20元的积数对个人核发科研成果奖。
第十七条 人事处根据第六条定额标准、第十二条统计结果核发专项奖励绩效。
第十八条 学校每五年召开一次科研工作会议并表彰“科研十佳”和“科研工作积极分子”。个人科研年度积分是确定科研十佳的重要依据。
第六章 附则
第十九条 所考核的科研成果、项目等必须为当年度1月1日至12月31日取得,以出版物、鉴定书、奖项证书、立项文件等原件上标明的日期为准。
第二十条 一般人员的成果由所在单位集中统计;校领导的成果由学校办公室集中统计;离退休人员的成果由学校离退休处集中统计;科研成果单位署名为“湖北职业技术学院”的外聘人员由用人单位统计。
第二十一条 申报的成果材料要实事求是,剽窃、侵夺他人成果,或者以其它不正当手段弄虚作假的,无论是个人还是集体,一经核实,由学校批准后撤销其科研分值和奖励并按学术不端行为等作相应处理。
第二十二条 本办法自发文之日起施行,原相关的管理文件同时废止。本办法由学校科研处负责解释。如有争议报请学校学术委员会裁定。