一、调整优化“三线融通,逐层提升”的人才培养模式
2017年之前人才培养模式总结为“三线并行,逐层深入”,如图1所示。

图1 “三线并行,逐层深入”的人才培养模式(2017年模式图)
在专业建设过程中,本教学团队以“职教20条”思想为引领、对标教育部专业教学标准,积极探索“五育”教育,聚焦1+X证书制度,推进“三教”改革,经实践总结,软件技术专业调整优化为“三线融通,逐层提升”的人才培养模式。(如下图2所示)。

图2 “三线融通,逐层提升”的人才培养模式
“三线融通”:基于“课程”线、“实训实践”线、“职业技能等级证书(X证书)”线,实现课程与实践实训融合,专业课程体系与“X证书”融通。通过 “学课程、练技能、考证书”三者的紧密融合,深化软件技术专业复合型技术技能人才的培养。
“逐层提升”:基于高职学生的多样化,入学层次参差不齐,通过“职业素养课程”、“专业基础课程”、“专业方向课程”提升学生的知识水平;通过课程实践、项目实训和企业实战,提升学生的技能水平;通过初级、中级、高级分层认证的“X证书课程模块”,补充和拓展学生的职业能力,实现递进提升。专业基础课、专业方向课程逐层深入;课程实训、项目实训、企业实战层层递进;初级、中级和高级认证层层提升,深化学生的分层分类培养。
(1)德育为先:发挥学校中华优秀孝文化养成教育优势,分学期将孝德文化、孝学文化、孝行文化、孝创文化、孝廉文化融入人才培养,推进课程思政,并与思政课程教育有机结合,达成立德树人目标。
(2)技能为重:在第一、二学期,是面向所有学生的专业基础课的学习。无论选择哪个专业方向的学生,都要学习这些课程。重点培养学生所必备的基本人文素质、社会能力和必需的基本技能。
(3)分类培养:从第三学期开始,除了一些必修课外,学生开始选择专业方向课进行学习。结合各专业(方向)岗位能力目标,融入1+X证书制度,构建“分层次、分方向、递进式”的模块化课程。包括基本技能、专项技能和综合技能课程。
“三线融通,逐层提升”的人才培养模式,是一种以学生为中心的人才培养模式,解决了由于学生基础参差不齐而带来的很多问题,以学生为主体,按照学生的能力和兴趣爱好,分类制定不同的课程,提高了人才培养针对性和有效性,做到了因材施教,提高了教学质量。
二、修订制定对接专业教学标准的人才培养方案
依据专业人才培养目标和国家的高等职业院校专业教学标准,在总结2017、2018级软件技术专业教学实施情况的基础上,按照《教育部关于职业院校专业人才培养方案制订工作的指导意见(征求意见稿)》提供的职业院校专业人才培养方案体例框架和基本要求,进一步优化并形成了2019版软件技术专业人才培养方案。

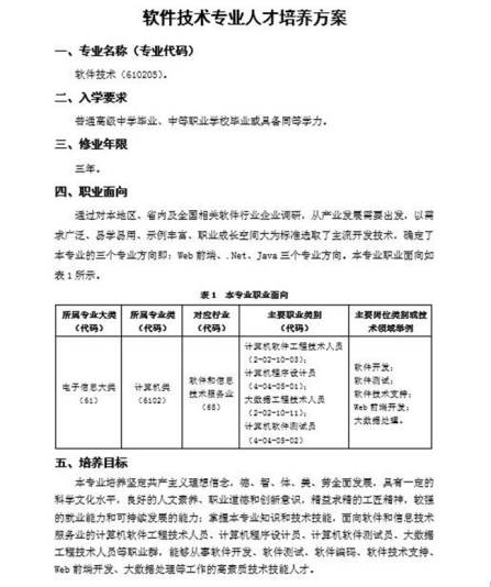
图3 修订的软件技术专业人才培养方案
该方案以“职业能力提升和综合素质培养”为专业建设的主线索,按“工作过程系统化”理念,根据职业岗位的技能与能力需求重构课程体系;在课程建设中,以“工作过程系统化”理念重新梳理课程学习内容,按“项目化和任务导向”理念重新进行整合,通过“项目”或“学习性工作任务”的完成,来构建学生的知识和能力体系。课程设置重视学生基础知识、基本理论、基本技能的培训与训练,强化学生实践动手能力的培养,减少课堂教学,加大实践课程比例,创新实践教学体系,提高学生综合实践能力。
三、对接实施“1+X证书制度试点”工作
本院以深化产教融合校企合作,服务武汉城市圈建设、提升学生就业能力为目标,申请试点了“界面设计职业技能等级证书”、“Web前端开发职业技能等级证书”、“大数据应用开发(Java)职业技能等级证书”等,让每个方向对接一到多个职业技能等级证书,实现证书选择多样性,强化“X”证书集群效应。

图4 软件技术专业对应的已试点的职业技能等级证书