学校主站  |  加入收藏 
 
  教育教学方式
当前位置: 网站首页->软件技术->人才培养->教育教学方式->正文

分层分方向教学实施

时间:2020年08月20日 16:46    来源:    作者:    阅读:

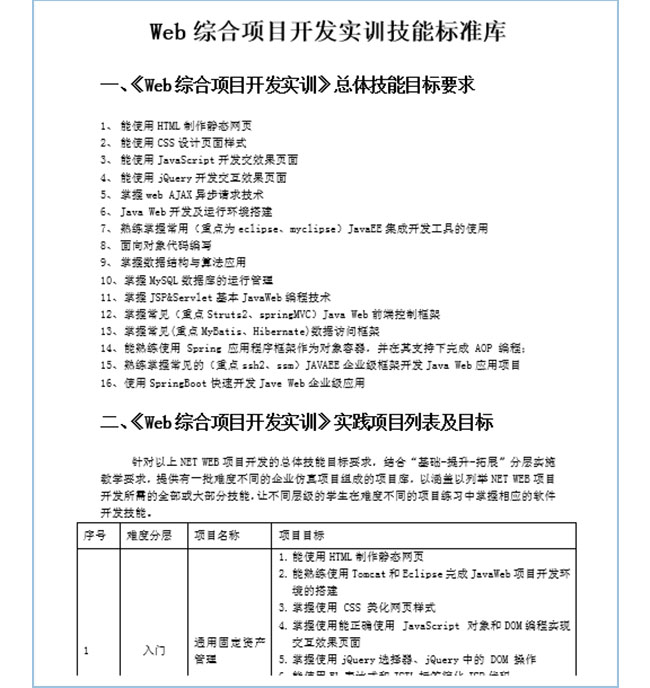
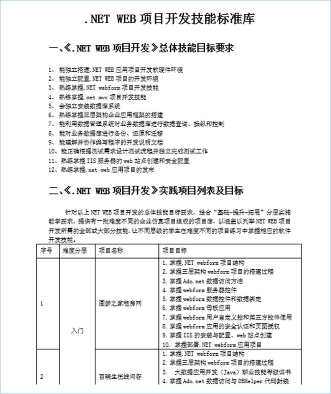
针对软件产业技术细分、岗位能力要求变化快,专业学生入学成绩差异大等问题,本专业坚持学生自专业方向(Web前端、.Net、Java三个专业方向)实现分类培养,中高级证书按课程实现分层培养。职业技能等级级证书设置为必修课程,高级证书列入拓展课程,实现课程内容与职业标准对接。 

在课程体系构建过程中,按任务目标先后完成了全部公共基础课、专业基础课、专业核心课和5门项目实训课的课程标准修订和完善工作。

      

                         分层分方向实施计划 

         

        

       

                           课程标准

 

                   

     

   

                                    分方向综合项目