
2016版口腔医学专业人才培养方案
项目负责人:廖建宏
专业负责人:谢宏新
主要撰写人:何伟 谢宏新 肖严
主要完成人:
廖建宏:湖北职业技术学院口腔医学院院长/主任医师
何 伟:湖北职业技术学院口腔医学院副院长/教授
谢宏新:湖北职业技术学院口腔医学院专业带头人/主任医师
肖明贵:湖北职业技术学院口腔医学院教学办主任/副教授
肖 严:湖北职业技术学院口腔医学院教研室主任/副教授
叶 芬:湖北职业技术学院口腔医学院教研室主任/副教授
李周胜:湖北职业技术学院口腔医学院教研室主任/副主任医师
高银燕:孝感口腔医院院长/主任医师
程学斌:孝感中心医院口腔科副主任/主任医师
余志刚:湖北职业技术学院附属惠济医院口腔科主任/副主任医师
前 言
人才培养方案是根据专业人才培养目标和培养规格所制定的实施人才培养活动的具体方案,是对专业人才培养的逻辑起点、培养目标与规格、内容与方法、条件与保障等培养过程及方式的描述和设计。本专业人才培养方案以党的十八大及十八届三中、四中、五中和习近平总书记系列重要讲话精神为指导,以“创新、协调、绿色、开放、共享”的发展理念为指引,深入贯彻《国务院关于加快发展现代职业教育的决定》(国发【2014】19号)、《教育部关于深化职业教育教学改革全面提高人才培养质量的若干意见》(教职成【2015】6号)、《高等职业学校专业教学标准》等文件精神,根据湖北职业技术学院《关于制定2016版人才培养方案的意见》要求,立足实际,结合近年来口腔医学行业及用人单位对专业人才培养规格的新要求,成立了人才培养方案修订工作专班,聘请行业专家共同开展专业人才需求与培养规格调研,依据行业标准和用人单位要求,制定了2016版口腔医学专业人才培养方案,新的人才培养方案修订过程中,坚持以综合职业能力培养为核心,开展职业能力分析,明确专业人才培养目标;以立德树人为根本,突出职业道德、职业素养、职业精神的培养,促进学生全面发展,增强学生可持续发展能力。修订后形成的《口腔医学专业人才培养方案》(2016版)与(2010版)人才培养方案相比,培养目标与人才规格注重契合行业和地方特色,具有较高的实用性和前瞻性; 课程设置突出职业教育特点和口腔专业特色,课程体系突出综合性和实践性;在学时分配上,从提高教学质量和效益出发,充分发挥学生学习主动性与创造性。本专业人才培养方案制定完成后,广泛征求意见,组织了包括行业专家在内的专家组评议和论证,以期能取得较好的人才培养质量,为区域经济和社会发展作出应有的贡献。
目 录
一、专业名称与专业代码
二、招生对象
三、学制与学历
四、学习形式
五、就业面向
六、培养目标与人才规格
七、工作任务与职业能力分析
八、培养模式
九、课程体系结构
十、专业核心课程描述
十一、教育教学活动安排表
十二、时间分配总表
十三、理论实践教学学时比例表
十四、素质教育计划
十五、毕业条件
十六、专业建设指导委员会组成
十七、专业方案论证意见
口腔医学专业人才培养方案
(2016版)
一、专业名称与专业代码
专业名称:口腔医学
专业代码:620102K
二、招生对象
高中毕业生
三、学制与学历
三年,专科
四、学习形式
全日制
五、就业面向

六、培养目标与人才规格
(一)培养目标
本专业培养理想信念坚定,德、智、体、美、劳全面发展, 具有一定的科学文化水平,良好的人文素养、职业道德和创新意 识,精益求精的工匠精神,较强的就业能力和可持续发展的能力; 掌握本专业知识和技术技能,面向卫生行业的口腔科医师等职业群, 能够从事口腔常见病、多发病的基本诊疗、修复及预防工作的高素质实用型医学专门人才。
(二)人才规格
本专业所培养的人才应具有以下知识、技能与职业素养:
1.知识要求
(1)掌握马列主义、毛泽东思想、邓小平理论、科学发展观,中国特色社会主义理论;熟悉习近平总书记系列讲话精神和治国理政新理念、新思想、新战略。
(2)掌握基层医疗人员所必需的文化基础知识和本专业的理论基础知识;
(3)具有一定的医学伦理学知识;
(4)有基本的计算机基础知识和英语知识;
(5)具有安全生产和口腔传染病防护的基础知识;
(6)具有一定的口腔修复材料和口腔医疗设备的市场营销知识。
2.技能要求
(1)能够开展口腔常见疾病诊断和治疗;
(2)能熟练开展口腔修复、义齿制作工作;
(3)能对简单的错合畸形进行矫治;
(4)能熟练掌握洁牙等口腔医学美容技术;
(5)能开展口腔卫生保健宣传和调查研究;
(6)具有应用与保养口腔医疗器械和设备的能力。
(7)计算机操作能力和自主学习能力
3.素质要求
(1)思想素质:具有正确的世界观、人生观、价值观,坚决拥护中国共产党领导,树立中国特色社会主义思想,践行社会主义核心价值观,坚定四个自信具有良好的思想政治素质、严谨的行为规范和良好的职业道德;具有精益求精的工匠精神,具有质量意识,绿色环保意识,安全意识,信息素养、创新精神。
(2)业务素质:具有较强的动手能力、实践能力和创新能力,具有诚实守信、敬岗爱业、严谨务实、团结协作、与时俱进、勇于开拓进取的精神等;
(3)身心素质:有良好的精神面貌、内在气质、坚强的意志、良好的品质、健康的生理和心理、健康的体能等;
(4)人际素质:具有较强的表达能力、人际沟通能力。
4、证书要求
(1)湖北省大学生英语应用能力合格证书
(2)计算机一级证书
(3)口腔执业助理医师资格证书(毕业后一年参加资格考试)
七、工作任务与职业能力分析

八、培养模式
依照学院"专业与职业一体,学业与岗位融通"为特质的人才培养模式,我们进一步完善和改进了原来的人才培养模式,创新 “三阶段、两融通、一递进”的工学结合人才培养模式。该人才培养模式基于职业发展导向,以真实的工作环境或模拟真实的实训基地为主要的学习场所,学生早接触临床、反复接触、接触真实的病人,使课堂理论知识与临床实践紧密融合,让学生在真实的工作环境中学习,实现课堂教学与实际工作环境的统一,可以提高学生的学习兴趣,有利于学生职业素养的养成,为学生毕业后迅速适应工作岗位打下坚实的基础。

“三阶段、两融通、一递进”的工学结合人才培养模式
该人才培养模式实施分三个阶段进行:
第一阶段:专业基本技能学习阶段
学生重点学习英语、计算机、求职与创业、医学心理学、医学基础课,思政课等文化素质课程。然后选择学校附属医院进行2周的入学专业见习教育,了解基层医院对口腔高技能人才素质的要求,积累社会实践经验,本阶段学生重点掌握牙体雕刻,口腔病理切片制作等专业基本技能。
第二阶段:专业专项技能学习阶段
学生在口腔医学实训中心教室,以项目为载体,进行根管治疗、龋洞充填、龈上洁治,拔牙、排牙,取模等专项技能训练,在此期间学生以班级为单位轮流在口腔医学实训中心完成2个月的生产性实训,由孝感市口腔医院及中心医院的技能名师指导学生完成技能实训,在岗位核心技能培养过程中,采用递进式培养的方法,由浅到深,由易到难使学生掌握核心技能。
第三阶段:专业综合技能学习阶段
聘请一批有丰富临床经验的校外实习基地的口腔医生担任学生实习的实习指导教师,对学生进行口腔综合技能训练,学生在此阶段要独立接诊病人,掌握如何问诊,病历书写,根据病人的病情拿出治疗方案,并能独立完成口腔治疗过程,掌握本专业的综合技能。如果说第二阶段主要是在模型,仿真的环境下实训,那么第三阶段就完全是在真实的病人身上完成专项操作,难度较大,通过这一阶段的综合能力训练,学生可真正掌握口腔操作技能,从而顺利找到理想的工作。
九、课程体系结构

十、专业核心课程描述
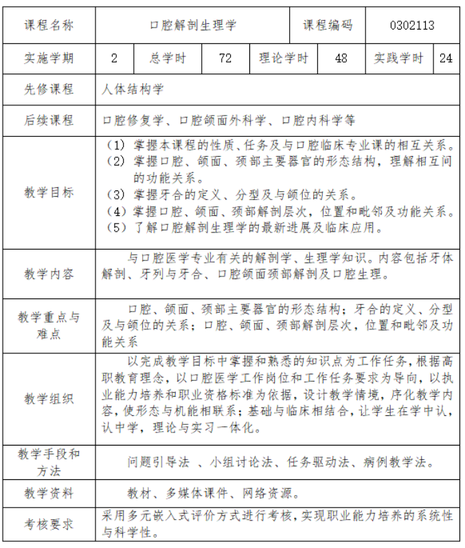
(一)口腔解剖生理学

(二)口腔组织病理学

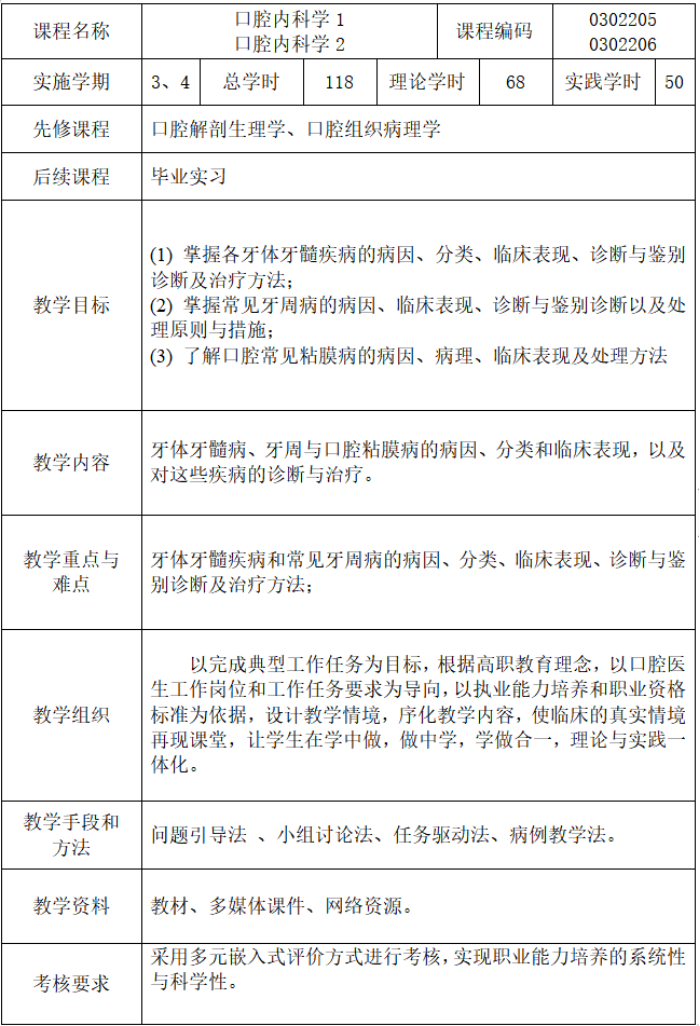
(三)口腔内科学

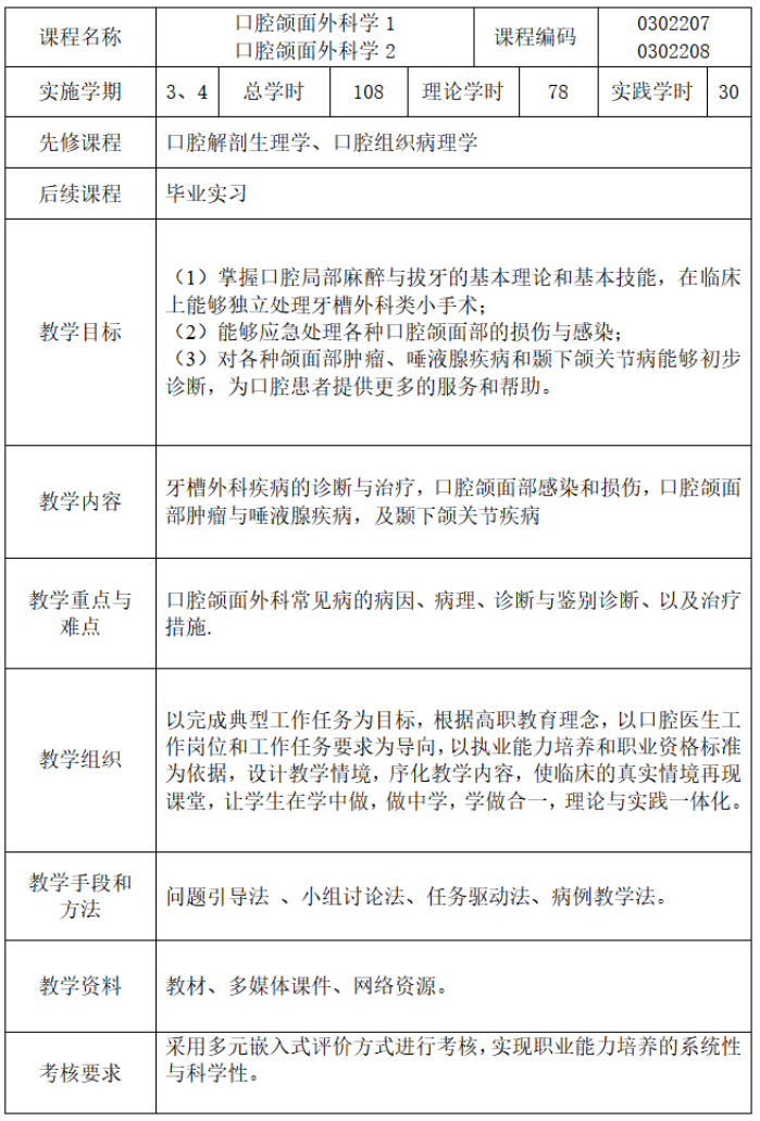
(四)口腔颌面外科学

(五)口腔修复学

(六)口腔预防医学

十一、教育教学活动安排表

备注:注:形势与政策1、形势与政策2以专题讲座的形式进行。教学见习利用课外时间进行。
十二、时间分配总表

十三、理论实践教学学时比例表

十四、素质教育计划

十五、毕业条件
本专业学生至少须修完51门课程并成绩合格,同时满足下列条件方可毕业:1.专业核心课程成绩合格;
2.取得全国计算机等级考试一级证书、湖北省大学生英语应用能力合格证书。
十六、专业建设指导委员会组成
口腔医学专业专业建设指导委员会

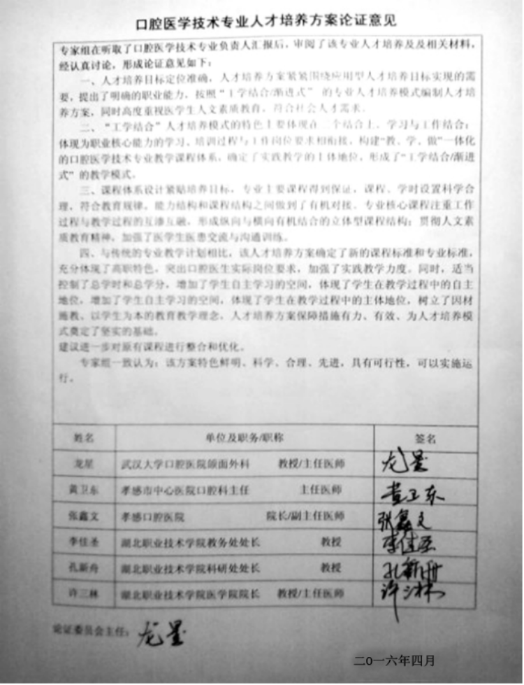
十七、专业方案论证意见
